
桐庐县城区公办幼儿园报名流程
1. 网络报名。2020年5月22日00∶00-5月28日24∶00,家长登陆电脑端浙江政务网(http://www.zjzwfw.gov.cn/zjservice/front/index/page.do?webId=1)或移动端浙里办APP,进入《2020年桐庐县幼儿园小班新生网上信息采集系统》,实名注册后完成小班新生入园意向登记。具体做法是:登录个人用户后,将位置定位到“桐庐县本级”,搜索“幼儿园儿童入园”关键词,点击“在线办理”进入“2020年桐庐县幼儿园小班新生网上信息采集系统”页面,进行相关信息登记。
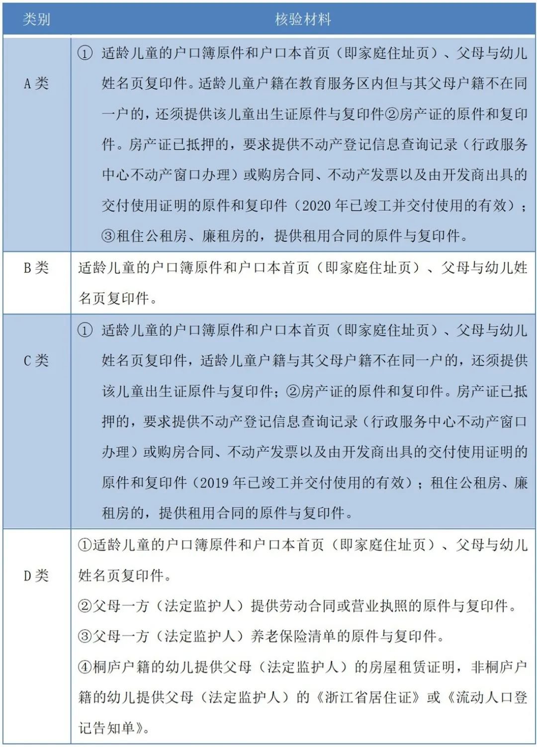
2. 现场核验。网上报名成功后,家长提交的资料与公安、住建、社保、房管等部门提供信息不符的生源需进行现场核验,核验前县教育局将会以短信的方式通知相关家长(未收到通知的无需现场核验)。6月13日、14日8:30—11:30,13:30—16:30家长持相关材料到桐庐县学府小学进行现场核验(现场核验材料详见下方),逾期不再受理。
3. 补充登记。各类生源须在规定时间内进行网上报名,逾期线上不再受理。错过网上登记时间的可以进行现场补登,公办幼儿园现场补登时间为6月13日、14日(8:30—11:30,13:30—16:30),地点为桐庐县学府小学。逾期不再受理。公办幼儿园报名未录取的,可于7月1日后到民办幼儿园进行现场补报,报名地点为各民办幼儿园。





