
招生原则
分类招收,住户一致优先;
公办与民办统筹安排;
相对就近与入户时间相结合;购房时间与持证时间相结合。
招生对象
招生年龄:2016年9月1日至2017年8月31日出生
招生类别:
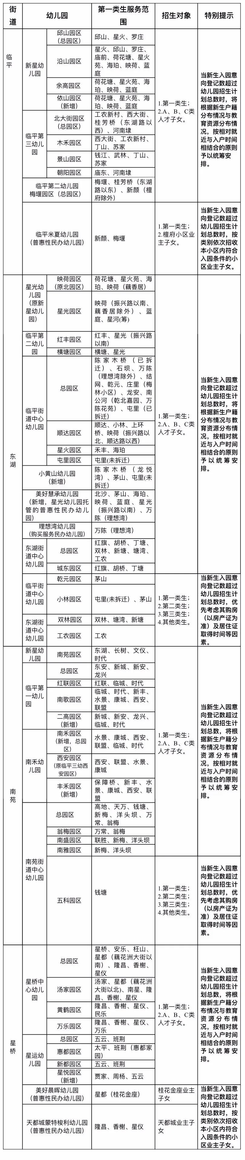
第一类:临平城区户籍幼儿;
第二类:临平城区户籍以外的余杭区户籍幼儿(其监护人购房居住在临平城区一年及以上);
第三类:持余杭区有效《浙江省居住证》幼儿;
其他类:各类人才子女、配套幼儿园所在小区业主子女以及特殊英模子女等。
招生范围
(一)公办幼儿园(含普惠性民办幼儿园、购买服务民办幼儿园)
(二)民办幼儿园(非普惠性)
招生程序与办法
(一)新生入园意向报名(登记)
报名(登记)对象
2020年5月31日以前符合临平城区招生对象要求的幼儿。
报名(登记)时间
7月18日上午9∶00—7月20日晚上9∶00
报名(登记)办法
统一采用“余杭区幼儿园小班新生入园一件事”招生平台进行报名登记,具体办法如下:通过浙江政务网或者浙里办APP登录个人用户后,将位置定位到“杭州市余杭区”,搜索“幼儿园儿童入园”关键词,进入“余杭区幼儿园儿童入园”,点击“在线办理”,进入“余杭区幼儿园小班新生入园一件事”招生平台页面,进行相关信息登记。
(二)新生录取
7月31日上午9∶00—8月1日晚上9∶00,家长可登陆“余杭区幼儿园小班新生入园一件事”查询幼儿录取信息,并进行确认。
(三)新生报到注册
8月2日,根据录取反馈信息,新生家长携带相关材料到指定园区报到、注册。
有关说明
特殊情况以及2020年6月1日以后符合临平城区招生对象要求的幼儿,可于8月15日上午9∶00—8月16日晚上9∶00,登陆“余杭区幼儿园小班新生入园一件事” 招生平台进行补登记报名。
幼儿园的招生计划与收费标准在“余杭区幼儿园小班新生入园一件事”公告。
四个普惠性民办幼儿园(临平米夏幼儿园、美好慧承幼儿园、天都城蒙特梭利幼儿园、美好晨晖幼儿园)以及理想湾幼儿园的政府购买服务班级,小班新生保教费收费标准与公办幼儿园同等。
新星幼儿园依山园区(沿山路101号)、南禾幼儿园总园区(南苑街501号临平一中南)等新(改)建园区尚在装修改建中,待相关指标检测合格后开园,时间预计为2020年国庆节以后。
凡户籍在临平城区的小班适龄幼儿到临平城区非普惠性民办幼儿园报名并在规定时间内报到注册的,可享受每生每月300元保教费补助政策,直至三年就读期满。
不在2016年9月1日至2017年8月31日之间出生的幼儿,不属于本次小班新生入园意向登记对象,有入园需求的家长可到户籍所在地幼儿园或临平城区民办幼儿园报名。
招生工作咨询电话:
89170706(临平教育辅导站),89166191(临平教育辅导站),89192079(临平街道中心学校),89170179(东湖街道中心学校),86379082(南苑街道中心学校),86265267(星桥街道中心学校),89170083 (区教育局)。





