
(一)公办幼儿园(含普惠性民办幼儿园、购买服务民办幼儿园)
(二)民办幼儿园(非普惠性)

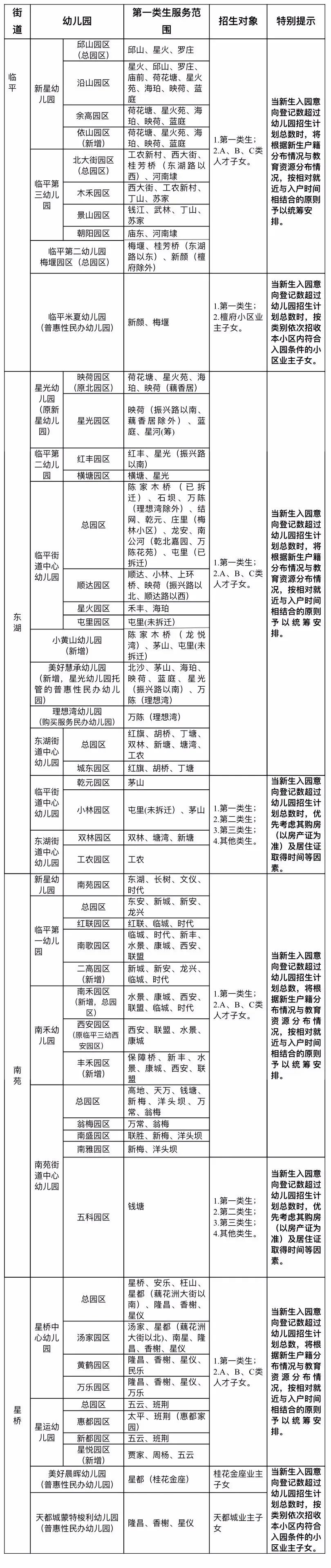
第一类:临平城区户籍幼儿;
第二类:临平城区户籍以外的余杭区户籍幼儿(其监护人购房居住在临平城区一年及以上);
第三类:持余杭区有效《浙江省居住证》幼儿;
其他类:各类人才子女、配套幼儿园所在小区业主子女以及特殊英模子女等。
教育百科2022-09-08 22:21:54未知

(一)公办幼儿园(含普惠性民办幼儿园、购买服务民办幼儿园)
(二)民办幼儿园(非普惠性)

第一类:临平城区户籍幼儿;
第二类:临平城区户籍以外的余杭区户籍幼儿(其监护人购房居住在临平城区一年及以上);
第三类:持余杭区有效《浙江省居住证》幼儿;
其他类:各类人才子女、配套幼儿园所在小区业主子女以及特殊英模子女等。