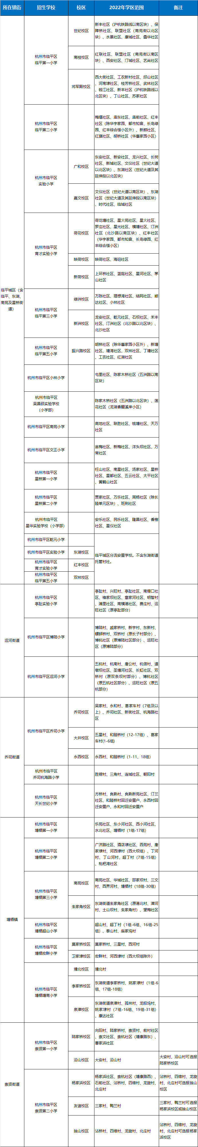
2022杭州临平区公办小学学区划分 临平小学学区划分2021

教育百科2022-09-06 10:55:10未知

2022杭州临平区公办小学学区划分 临平小学学区划分2021

  温馨提示:2022年临平区辖区内部分村(社区)行政区域进行调整,除区教育局已公布的学区划分、调整情况外,其余各义务段学校(校区)按照学区边界不变原则,对部分学校(校区)学区范围的表述进行调整。

  小学

本文标签: 学区  校区  学校  行政区域  温馨提示  

相关推荐

猜你喜欢

大家正在看