
一、本科新生报到时间地点
(一)新生报到时间
2022年9月3日
(二)新生报到地点
南京工业大学江浦校区各宿舍区
(三)新生可自选到校方式
1、乘坐接站车:学校在小红山长途汽车客运站、南京火车站、南京南站及地铁10号线南京工业大学站(1号出口)为新同学提供车辆接站服务,南京禄口机场可坐地铁机场线到南京火车南站。
接站时间为:上午7:30—晚上7:00。校外接驳车直接入校,中途不再停靠,陪同人员不得乘坐,请新生及陪同人员提前规划好报到行程,望各位新生和家长予以理解和支持。

2、自行到校:开学报到当天人员较多且自驾车辆不能进入校园,建议选择公共交通出行。确需自驾请提前了解路况,避免拥堵。
导航地址:
南门:江苏省南京市江北新区浦珠南路30号
西门:江苏省南京市浦口区浦口大道100号
请新同学根据居住宿舍区域就近选择南门或西门入校。建议居住在南苑、西苑、桂苑的新同学从南门入校,居住在亚青、象山、檀香的新同学从西门入校。
二、报到要求
1、符合入校报到条件并取得报到许可证的新生方可正常报到。
2、未经学校批准,所有新同学一律不得提前报到。
3、倡导省内新同学在开学前10天内不离开所在设区市探亲旅游。
4、鼓励新生独立报到,如有家长亲友陪同,陪同人员送至校门口,即停即走,不得进入校园。
5、根据疫情防控要求,新生报到陪同人员不得乘坐校外接驳车。
6、无禁忌症、符合接种条件的新生应尽快接种新冠病毒疫苗,接种疫苗后仍需注意个人防护。
三、报到条件
有以下情况之一的新同学,暂缓报到:
1、诊断为新冠肺炎病例或疑似病例或无症状感染者,且仍未治愈的;
2、返校前10日内有国(境)外旅居史,或接触过新冠肺炎确诊病例、疑似病例、无症状感染者及密切接触者的;
3、返校前7日内有中高风险区旅居史的;
4、返校前7日内有低风险区(中高风险所在县、区、旗的其他地区)旅居史的;
5、返校前7日内有除风险地区以外的疫情重点关注地区旅居史的;
暂缓报到的新同学应及时与辅导员联系并在具备报到条件后,主动向辅导员提出报到申请,经批准后按照程序报到。新同学暂缓报到期间课程,由开课学院根据实际情况,采取有效方式开展教学。
无以上暂缓报到情况,符合报到条件、报到前7日自我健康监测无异常的学生可持48小时内核酸检测阴性证明和绿色苏康码、行程卡正常返校。
(风险地区和重点关注地区名单以官方最新发布的风险地区名单和重点关注地区提示为准。)
四、健康申报和报到申请
(一)健康监测
所有新同学须做好自我及共同居住人的健康监测,报到前进行连续7天每日体温测量,记录健康状况和活动轨迹,并如实上报所在学院。
(二)报到申请
所有新同学接到通知后对照报到条件进行自核,符合报到条件的新同学立即根据报到时间购票,并在8月27日上午9点—8月31日24点时间段内进行健康申报和报到申请。请尽量购买上午8:00—晚上20:00之间到达的车票/机票。乘坐私家车的,请尽量避开堵车高峰。
健康申报和报到申请内容包括“一表一码一卡一查一证”:
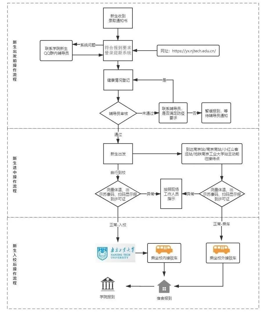
“一表”是指《南京工业大学新生报到登记表》,具体如下:登录“南京工业大学迎新系统”(https://yx.njtech.edu.cn/)并进入“健康情况登记”版块,如实填报《报到登记表》,提交辅导员审核。
新同学要树牢法治思维,如实申报。任何人瞒报旅居史、接触史、健康状况等疫情防控重点信息,造成严重后果的,将承担法律责任。
“一码”是“苏康码”。获取途径如下:
下载“江苏政务服务”应用软件,或在支付宝小程序中进入“江苏政务服务”,按要求填写健康信息并提交,即可获得个人专属“健康码”,即“苏康码”。
“一卡”是指通信大数据行程卡。获取方法:微信扫描以下二维码,按照提示操作即可获得近7日内的途经地信息,截图留存。

“一查”是指所在区风险情况查询结果。查看方法:“支付宝”搜索“国务院客户端”,点击“疫情风险查询”获取所在区疫情风险情况,截图保存。
“一证”是指登机登车前48小时内核酸检测阴性证明。
“一码一卡一查一证”以图片格式发给辅导员审核。获得报到许可证的新同学须在报到前两天向辅导员提交最新的“苏康码”、行程卡和风险查询结果,以便辅导员复核。新同学须与辅导员保持密切联系。
五、报到流程
报到前,新同学需熟悉开学报到流程,提前做好准备工作。报到时,须全程正确佩戴口罩,从江浦校区南门或西门有序排队接受检查,前后相距1米以上。
(一)申请报到许可证
新同学须从8月27日上午9点—8月31日24点之间登录学校迎新系统(https://yx.njtech.edu.cn/),在健康登记板块填写本人健康情况和出行方式,提交报到申请,由辅导员审核通过后取得报到许可证。新同学须及时查看辅导员审核结果,如有疑问须及时与辅导员联系。
请注意:如果在行程开始前出现“暂缓报到”情况的新同学,请必须中止返校行程,在当地隔离(居家)医学观察或治疗,并及时跟辅导员联系。
(二)抵达学校
新同学根据报到日期,自行选择交通工具到校。学校在南京火车站、南京南站、小红山客运站、地铁南京工业大学站分别设立新生校外接待点,并安排校外接驳车为新同学提供接站服务。每辆校外接驳车均配备一名随车志愿者,为新同学提供讲解和答疑服务。
(三)入校检查
自行抵校新同学入校须经“一测一码一证”,即测体温、出示苏康码、扫码显示报到许可证。乘坐校外接驳车到校的新同学,须在上车前完成检查程序,入校时无需重复检查,直接由校外接驳车送至各宿舍区停靠点。
新同学入校需严格履行以下步骤:
1、佩戴口罩有序进入校园,请自觉排队,听从工作人员指挥,保持合理间距。
2、检查体温和苏康码。工作人员依次测量体温和检查苏康码,体温<37.3℃且苏康码为绿色,继续履行报到手续。若新同学体温≥37.3℃,工作人员将新同学带领至“体温复测区”,进行体温复测,多次测量仍≥37.3℃的,须服从学校疫情防控应急处置安排;若新同学苏康码为非绿色,请服从当地疾控中心统一安排。
3、检查报到许可证。新同学微信扫描二维码显示报到许可证,工作人员依次检查许可证信息。身份信息核查无误的,准予进校。新同学报到许可证核查有问题的,工作人员将带领至“人工审核点”。
(四)校内接驳
学校为新同学提供校内接驳服务,于校门内侧设置前往各宿舍区的接驳车。
(五)宿舍报到
新同学到达宿舍区报到接待点,扫描报到二维码,核验扫码信息,领取宿舍钥匙。
(六)学院报到
新同学入住宿舍后,在学院统一安排和指导下,陆续完成其他报到相关手续。
六、报到相关事项提醒
(一)新同学需准备好报到应带的材料:新生录取通知书、户口迁移证(需迁移户口的新同学)、组织关系转接、身份证、纸质档案(若考生所在地招办统一向高校邮寄纸质档案则不需)。
(二)新同学报到途中要随身携带足量的口罩、速干手消毒剂等个人防护用品,全程佩戴好口罩,注意个人卫生,做好个人防护。
(三)新同学在公共交通工具上尽量减少与其他人员交流,避免聚集,与同乘者尽量保持距离。保持手部卫生,尽量避免直接触摸门把手、电梯按钮等公共设施,接触后要及时洗手或用速干手消毒剂等进行擦拭清洁处理。
(四)新同学报到途中身体出现发热、干咳、咽痛、流涕、腹泻、乏力、嗅(味)觉减退、肌肉酸痛等症状,应当及时就近就医。在飞机、火车等公共交通工具以及机场、火车站,应主动配合工作人员进行健康监测、防疫管理等,并及时将有关情况报告学校。
(五)新同学乘坐私家车或有亲友陪同报到的,车辆和亲友等陪同人员送至校门口即停即走,不得进入校园,不得在校门口滞留。
(六)在办理入学手续期间,新同学应妥善保管好个人的财物,不要随意委托陌生人保管,防止发生被盗、丢失等。新生入学期间,进出寝室人员复杂,在无人监管状态下不要将贵重物品放在床上、桌上,离开寝室要及时锁门。
七、报到后注意事项
(一)进入校园后,所有新同学应直接前往本人宿舍,不要进入其他宿舍楼,也不要在学校其他地方逗留,并自觉在公寓管理人员指导下做好各自宿舍的清洁、消毒工作。
(二)新同学报到后要严格遵守学校疫情防控相关规定,坚持“非必要不离校”“非必要不离宁”。确需外出,务必履行请销假手续。
(三)新同学报到后要坚持健康状况“日报告”“零报告”制度,严格执行晨午晚检制度、因病缺课登记追踪制度、病愈复课证明查验制度。做好健康监测和个人防护,除了在密闭场所需要戴口罩外,当处于人员密集的室外场所时,也需要佩戴口罩。
(四)在线教学期间,所有已报到新同学原则上待在宿舍,非必要不出门。校园内严格控制活动范围,不组织室内聚集性活动,保持社交距离、寝室间不串门,尽量将活动范围控制在固定的宿舍、食堂等最小范围。
(五)新同学要按时作息,认真学习,劳逸结合,保持积极乐观的态度和良好的生活习惯。
2022级本科新生报到入校流程图






