
盐城中考考试内容一览:
一、学业水平考试
2022年中考学业水平考试科目包括语文、数学、英语、物理、化学、道德与法治、历史、生物、地理、体育,总分为800分。生物、地理科目已于2021年初二年级课程结束后完成考试;语文、数学、英语、物理、化学、道德与法治、历史等科目考试安排在6月16日—18日进行;体育考试按《2022年盐城市初中毕业升学体育考试工作实施方案》执行。市招生考试中心负责考务工作,集中采用计算机网上阅卷;考生各学科成绩统一合成后发布。各学科考试形式、分值等见下表。
二、实验实践技能考查
实验实践技能考查包含理化生实验考查和实践技能考查两部分,考查结果按学科以A、B、C、D等级呈现,纳入学生综合素质评价相应项目。
(1)理化生实验考查:考查工作由各县(市、区)教育局、各学校依照往年要求组织实施,考查内容见市教科院制定的相关学科学业质量评价标准,理化实验操作考查在初三年级的4月份完成,生物实验操作考查在初二年级的5月份完成。
(2)实践技能考查:实践技能考查科目包括信息技术、艺术、劳动与技术、研究性学习等。
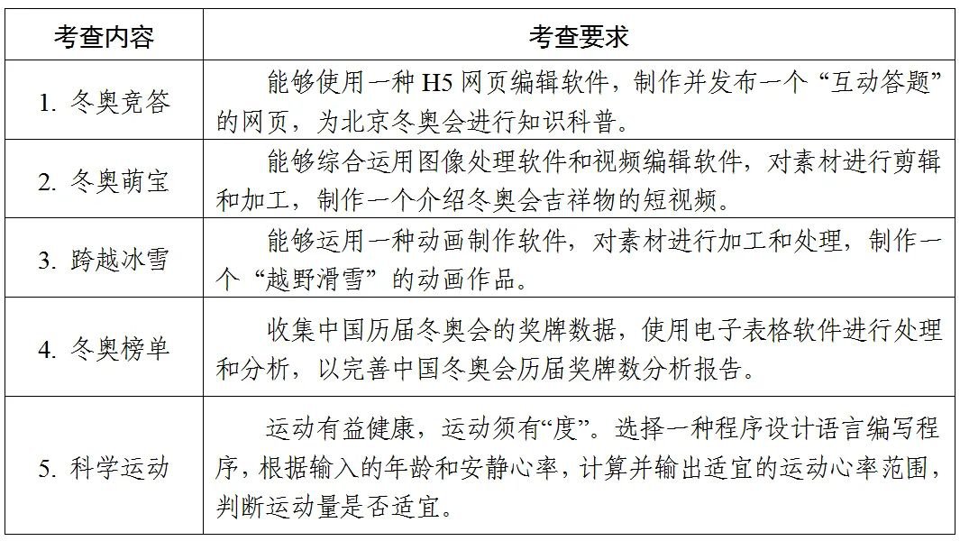
信息技术考查由市教科院统一命题(考查内容及要求见下表),考查形式为上机操作,由各县(市、区)教育局、各学校组织实施,在初二年级的5月份完成。
三、综合素质评价
(1)评价内容:主要评价学生初中三年①道德品质与公民素养(包括社会活动与公益活动)、②交流与合作能力、③学习习惯与学习能力、④运动与健康、⑤审美与表现、⑥创新意识与实践能力等6个方面的综合素质水平与实际表现,其中综合素质①、②评定结果分为合格、不合格,其它各项评定结果分为A、B、C、D四个等级。初一、初二、初三各科学期成绩纳入综合素质评价。
(2)评价组织:综合素质评价由各县(市、区)教育局制定具体实施办法,市和各县(市、区)成立初中毕业生成长记录认定领导小组。各校成立由校长负责的校级学生综合素质评价认定工作委员会和各班班主任负责的班级综合素质评价认定小组,其中,学校综合素质评价认定工作委员会由校长、中层干部、教师、家长代表和其他社会人士组成,各班级综合素质评价认定小组由班主任、教师代表3人以上组成,教师代表对该班学生授课时间不能少于1学年,对学生应有充分了解,同时具备高度的责任心和良好的诚信意识。评价工作每学年进行一次。
(3)评价程序:对学生进行综合素质评价,应采用学生自评和互评相结合、班主任评价与任课教师评价相结合、过程性评价与终结性评价相结合、定性评价与定量评价相结合的方式,力求客观公正。综合素质评价的结果包括“综合性评语”“项目评定等级”及必要的“过程记录”。各学校必须为每个学生建立成长记录袋,全面客观地对学生初中三年的成长过程进行评价和认定。各学校应将评价学生的内容、方法、程序向学生和家长做出解释和公示,评价结果应通知学生本人和家长。
(4)结果运用:在综合素质评价内容的六个方面,有一个方面被认定为不合格或D等,不得报考四星级普通高中和高等师范学校师范专业;有两个方面被认定为不合格或D等,不得报考三星级普通高中。





