
转入条件:
凡具有江苏省户籍、在外省(自治区、直辖市)就读、已报名参加江苏省普通高考的考生,已取得的外省普通高中学业水平合格性考试成绩,可以申请认定转入江苏。
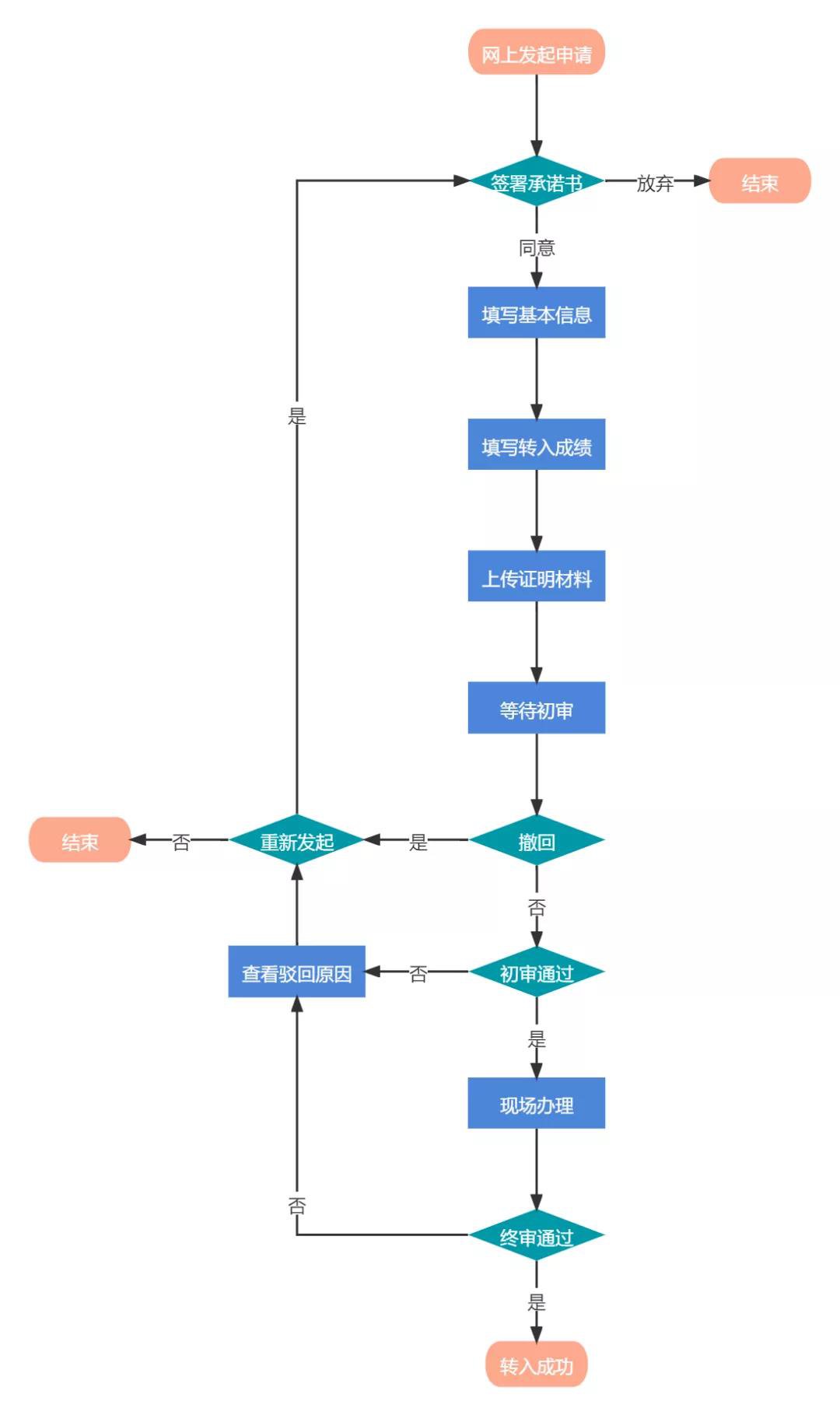
申请流程:
1. 输入https://gk.jseea.cn 网址并登录考生服务平台。
2. 在“我的申请”中选择“外省普通高中学业水平合格性考试成绩转入江苏”,并点击“点击进入”。
3. 点击“发起申请”。
4. 进入申请流程,阅读承诺书后点击“同意承诺并申请”开始申请,或者点击“放弃申请”。
5. 填写基本信息后点击“下一步”。
6. 点击“增加转入科目和成绩”添加科目和成绩,并且点击“上传证明材料”上传成绩证明材料、点击“国徽面”和“人像面”上传身份证正反面后再点击“提交审核”。
7. 材料都提交后等待省教育考试院初审。
8. 提交申请后可再次从“我的申请”进入“外省普通高中学业水平合格性考试成绩转入江苏”申请页面点击“点击进入”查看“审核结果”进度。
9. 审核结果为“已申请未初审”时,可通过点击“撤回”中断申请流程,主要用于修改(添加、删除)科目及成绩、补充(更换)证明材料、或者放弃申请。
10. 审核结果为“撤回”时,可点击“重新发起”进入重新发起申请流程。
11. 审核结果为“驳回”时,说明初审未通过,可点击“查看详情”查看被驳回原因。
12. 审核结果为“驳回”时,可点击“重新发起”进入重新发起申请流程。
13. 审核结果为“初审通过未终审”时,可点击“查看详情”查看如何去现场办理成绩认定工作。
14. 现场办理完成后,审核结果为“终审通过”时,可点击“查看详情”查看转入的科目及成绩。





