
根据上级通知精神,经研究决定,黄桥初中教育集团银杏校区和新城校区2021年秋学期一年级新生补报名和线下复核工作于2021年8月25日进行。
报名对象:未报名的学生和线上报名审核通过的学生仍未复核的学生
报名地点:银杏校区老师书吧
报名时间:
上午:8:00-11:00 下午:2:30-5:30
温馨提醒:
1.特别提醒,本次报名的对象是目前既未报名又未登记需补报名或登记的学生和7月16日—18日线上报名审核通过需资格复核的学生,线下登记需提供材料重新报名的学生。
2.所有审核通过的,请于8月30日下午2:00直接凭户口本上的编号到学校查找分班信息,请保护好户口本上的编号!
3.一户只能一人进校报名,进校时进行实名登记和体温检测,出示健康码和行程码,排队等候时人员之间自觉相隔一米以上的距离,全程规范佩带口罩。
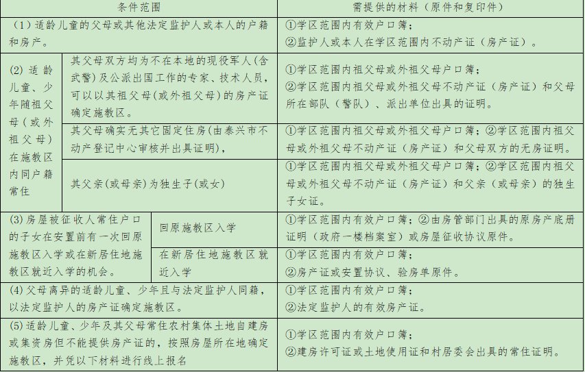
4.报名必须提供的相关证件(所有材料均需提供原件和复印件,复印格式附后)。
5.报名截止时间为2021年8月25日下午5:30,过时将不再补报!请提前准备好相关材料。
户口复印样式:
请将户口本的首页和学生本人的内页复印在同一张A4纸上,同时将家长的联系电话写到纸上。
房产证复印样式:
请复印有产权所有人姓名和房地坐落的一页。房产证的产权所有人姓名与户口簿的户主姓名必须一致、房产证的房地坐落与户口簿的地址必须一致,如不一致,请提供有效证明材料。





