
一、招生对象
2015年8月31日前出生的施教区内未入学儿童。
二、招生时间
2021年7月8日-12日
上午8∶30-11∶00,下午2∶00-5∶00
三、招生范围
东至联谊路(沪陕高速南望江路);南至横沟河;
西至古运河;北至文峰路、沿文峰南路至七里河。
四、报名材料
1.地段生
①户口簿(原件、复印件);②父母房屋所有权证(原件、复印件);③长期吃住地证明【水、电、煤气、有线电视、网络、物业交费凭证等取其中两项证明】(原件、复印件);④出生证明(原件、复印件);⑤幼儿教养手册(原件);⑥幼儿预防接种卡【预防接种登记表】(原件);⑦幼升小网上信息登记表截图(无需打印)。
说明:现场审核需要提供材料原件,除幼儿教养手册、幼儿预防接种卡【预防接种登记表】外,其它材料的复印件均要留存学校备查,原件可带回。
适龄儿童户籍、父母或本人房产证和长期吃住地应保持一致,凡不符合“三一致”要求的,由区教体局招生办统筹协调安排公办学校就读。
2.随迁子女
①原籍户口簿;②广陵区公安部门核发的居住证;③与务工单位签订的合法劳动合同(或广陵区市场管理部门核发的营业执照);④出生证明。其他材料:幼儿预防接种卡【预防接种登记表】(原件)、幼儿教养手册等。
说明:随迁子女学校负责登记,由区教体局招生办根据实际情况统筹安排,协调到有空余学位的公办学校就读。
7月8日-12日小学招生期间区教体局招生办公室在四望亭路16号接受现场办理和相关咨询,电话:19962608689。
五、报名流程
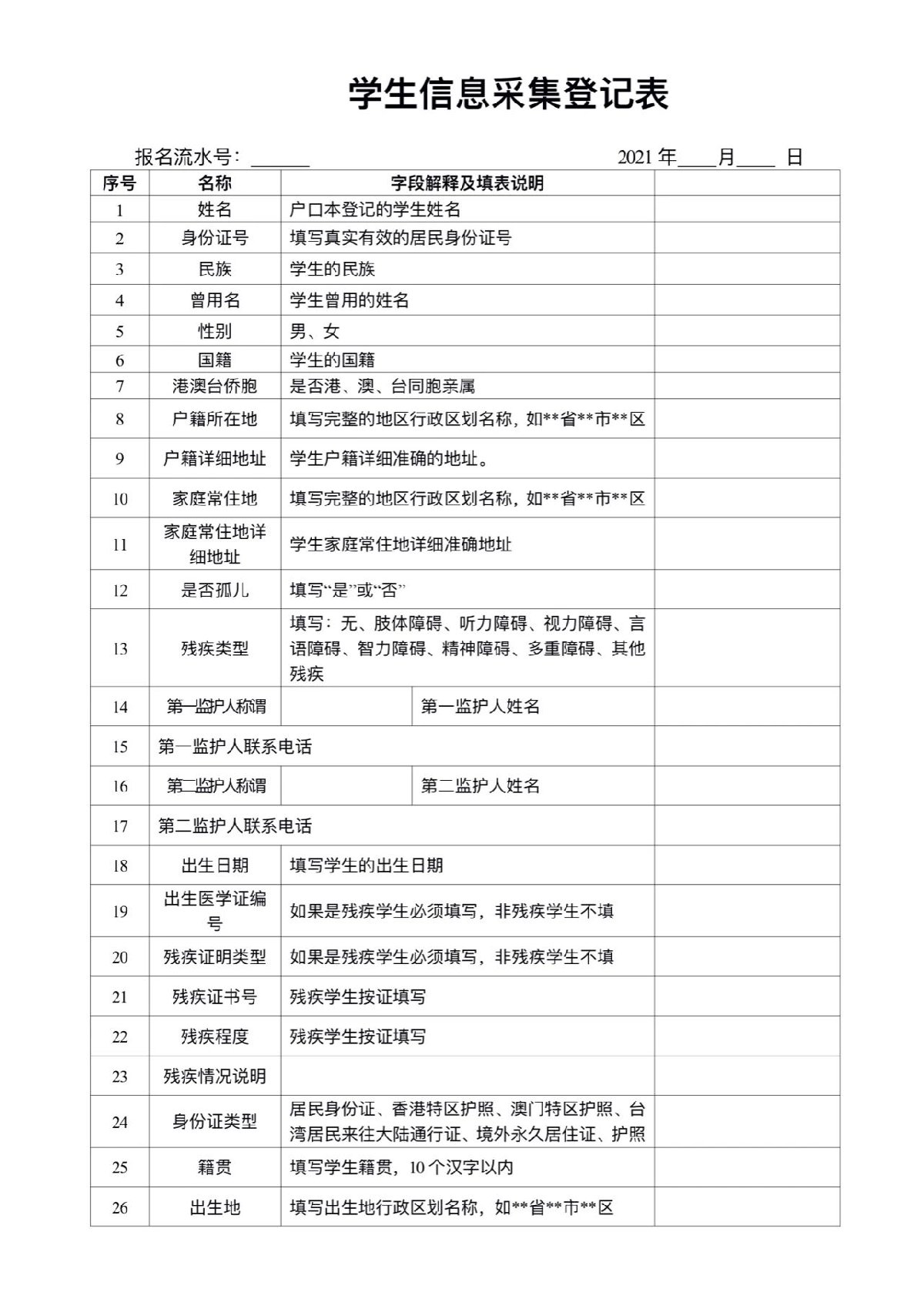
1. 7月8日前,适龄儿童监护人可预先填写《学生信息采集登记表》、《学生健康情况告知表》,如是祖辈房产需填写《无房产承诺书》【上述材料领取方式:学校微信公众号自行下载打印或学校东门保安室】,以加快报名速度;
2.7月8日—12日,一名适龄儿童由一名监护人陪同,领取入校号码,出示苏康码、行程码,接受测温,身体无异常方可入校,全程戴好口罩,保持1米社交距离进入校园。
【注:为减少报名等待的时间,7月8号招收渡江南路东侧的新生,7月9号招收渡江南路西侧的新生,7月10-12号继续招生(不分区域),根据学校安排家长选择相应的日期来校报名。】
3.地段生到合班教室招生1组-3组审核材料,审核合格后,留存入学材料复印件,到 “预录取组” 查验网上入学信息申报情况,进行网上预录取。随迁子女到合班教室招生4组提交报名材料,审核登记,统一上报区教体局招生办安排就读学校。
4.8月15日上午8:30-11:00,新生家长凭《预录取通知》领取《入学通知书》。
六、其他安排
1.8月27日8:30-17:00,新生家长凭《入学通知书》可到学校东门保安室领取参加电脑随机分班现场观摩券,共50张,一个新生家庭限领1张,先到先得,发完为止。
2.8月28日上午9点,一年级新生电脑随机分班。
学校特别提醒
1.家长所提供的报名材料,有效截止日期为2021年5月30日。报名材料必须合法、真实、有效!学校将对提供的报名材料进行集中查验,如发现报名材料是伪造的,将取消入学资格并报上级部门备案。
2.为常态化做好学校疫情防控工作,减少校园周边人员聚集,请适龄儿童家长按照招生规定的日期与时间到校,不扎堆、不聚集、不提前在学校周边蹲点排队;根据校园疫情防控需要,学校采用发号入校方式,7月8日开始发号,每半天发放80个号。家长根据自己的时间安排领取相应号码,在号码规定的时间内到校登记审核材料,逾期号码作废,重新领取。
3.请扫码关注学校微信公众号,及时了解相关通知。
4.学校招生咨询电话:87813066 学校招生举报电话:87817375
扬州市文峰小学
2021年7月1日
附件一:学生信息采集登记表(点击图片下载保存)


附件二:无房产承诺书(点击图片下载保存)

附件三:学生健康情况告知表(点击图片下载保存)







