
2022年扬州市城区(不含江都区)小学毕业生信息网上填报:
本次网上填报开放时间为:2022年4月13日0:00-4月20日23:59
填报入口:“扬州教育在线”微信公众号
填报流程:

详细流程:
1.打开微信,关注“扬州教育发布微信公众号,点击导航栏的“招生考试”,并点击“小升初登记”。
2.可能登陆人数过多会有延迟,家长们不要心急哦!
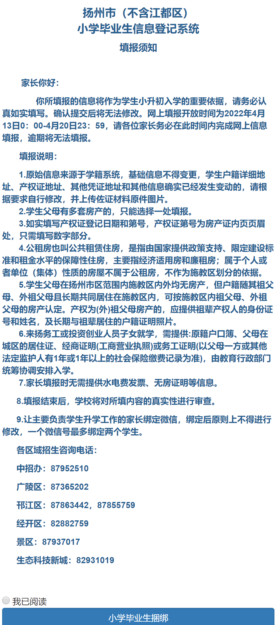
3.阅读“填报须知”,先点击“我已阅读”,再点击“小学毕业生捆绑”。

4.填入学生姓名,学生身份证号,点击“登录”完成毕业生绑定。
5.绑定成功后,点击“查看”后逐项填写毕业生信息登记内容,请如实填写。(见《各项填报具体要求》)
6.如平台显示的原始信息正确。则无需重镇,如有信息内容有误或空快,请务必修正或补填。
7.所有文字信息填报正确后,拍照上传相应佐证材料图片。
8.点击下方“保存信息”。此时信息仍可返回修改。
9.点击“确认信息”按钮后完成信息填报,此时信息锁定,不可修改,可查看录取码。
10.家长可随时登录平台查看绑定的学生信息和录取码。





