
1.考生通过官网(http://ntce.neea.edu.cn)进行网上报名,所有考生报名前均需注册,考生注册须填写真实姓名、证件类型及证件号码,注册信息必须与证件信息一致。
2.本次报名江苏省全部实行网上审核。审核结果以报名系统反馈为准,为更好的为考生服务,具体审核意见还将以电子邮件的形式通知考生,请留意报名时所留电子邮箱。报名人数较多时,审核状态可能会一直显示“待审核”,请考生耐心等待。
3.考生本人对报考信息真实性、准确性、有效性负责。如因不符合报考条件、填写信息错误等原因造成面试、认定等后续环节不能完成,后果由考生承担。考生报名各项信息,一经审核通过,均不能更改。
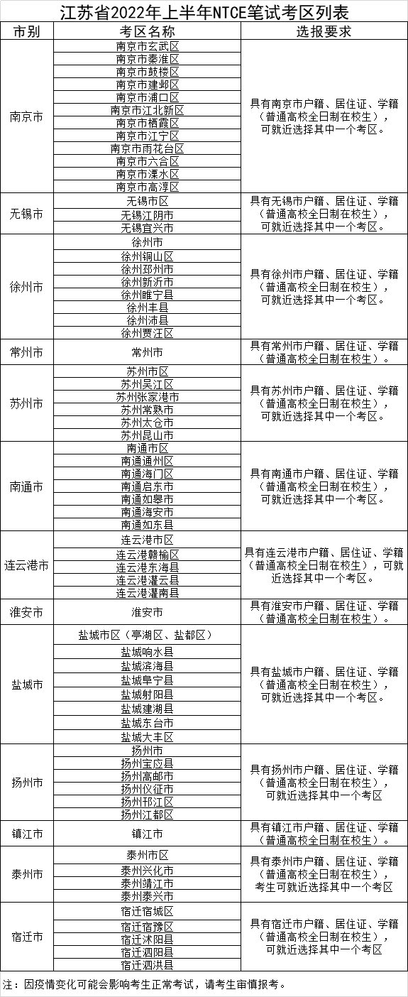
4.所有考生(含在我省学习、工作和生活的港澳台居民)报名的考区应选择以下三项之一:①户籍所在设区市考区②居住证所在设区市考区(报名时须持有在有效期内的居住证)③学籍所在设区市考区(仅限普通高等学校全日制在读学生)。考试地点以准考证上通知为准,具体考区列表及选报要求见下表。

5.考生报名时上传的照片必须满足以下要求:
(1)本人近6个月以内的免冠正面白底彩色证件照,照片中显示考生头部和肩的上部,不允许带帽子、头巾、发带、墨镜。
(2)考生照片请勿过度美颜,容易造成系统实人比对不通过,照片标准请参照报名系统内照片样张。考生如上传照片不符合要求,将不能通过审核。
7.中小学教师资格考试为全国统一考试,考试时间不可随意变更。如与其他事项发生冲突,请考生自主选择,责任自负。
8.因疫情变化可能会影响考生正常考试,请审慎报考。





