
2021年常州经开区中学学区划分范围还未更新
可以先看看往年年学区划分信息,2021年有最新消息,常州本地宝也会持续更新的
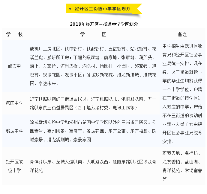
2019年经开区三街道中学学区划分
学 校 | 学 区 | 备注 |
戚实中 | 戚机厂工房北区、铁中新村、铁配新村、五益新村、站北新村、花溪兰庭、戚研所工房;丁堰的段家塘、俞家塘、张家塘、葫芦头、塘上、刘家桥、河肖皮桥、沟头村、杨园村、小园村、邱家巷、观墩村、观墩花园、观墩小区;潞城政新花苑、港龙新港城、港威花园、亨达未来。 | 中学招生由武进区教育局和经开区社会事业局统一安排,凡在经开区三街道就读小学的毕业生均能获得一个中学学位,户籍在三街道的按学区进入对应的中学,户籍不在三街道的流动创业就业人员子女由经开区社会事业局统筹安排。 |
第四中学 | 沪宁铁路以南的三街道居民区;沪宁铁路以北、泡桐路以南、五一路以东的三街道居民区(含丁堰芳渚村委、电讯工房等) | |
潞城中学 | 除戚墅堰实验中学和常州市第四中学学区以外的三街道居民区。公园壹号、嘉州风景、富康宁、潞城花园、东方公寓、东方福郡、圆城豪景、港龙紫荆城、豪景家园。 | |
经开区初级中学 | 青洋路以东、龙城大道以南、大明路以西、延陵东路以北区域及青洋花苑 | 蔚蓝天地、名桂坊、龙东香柏、蓝山湖、青洋花苑、常钢宿舍等 |





