
常州健康管理师
证书等级:3级
补贴金额:2000元
纳税人接受技能人员职业资格继续教育、专业技术人员职业资格继续教育的支出,在取得相关证书的当年,按照 3600 元定额扣除。
考试方式及科目
分为理论知识考试和专业能力考核。
理论知识考试采用闭卷笔试方式或上机操作方式,专业能力考核采用现场实际操作方式或闭卷笔试方式。
理论知识考试和专业能力考核均实行百分制,成绩皆达60分及以上者为合格。
二级健康管理师和一级健康管理师还须进行综合评审。
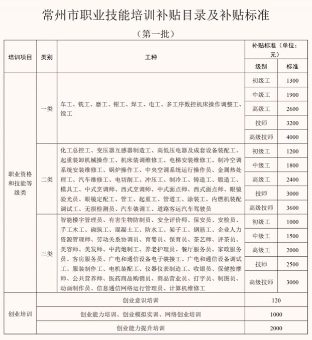
常州职业技能提升补贴目录:
教育百科2022-08-04 18:17:43未知

常州健康管理师
证书等级:3级
补贴金额:2000元
纳税人接受技能人员职业资格继续教育、专业技术人员职业资格继续教育的支出,在取得相关证书的当年,按照 3600 元定额扣除。
考试方式及科目
分为理论知识考试和专业能力考核。
理论知识考试采用闭卷笔试方式或上机操作方式,专业能力考核采用现场实际操作方式或闭卷笔试方式。
理论知识考试和专业能力考核均实行百分制,成绩皆达60分及以上者为合格。
二级健康管理师和一级健康管理师还须进行综合评审。
常州职业技能提升补贴目录: