
一、领导机构
我校综合评价招生由学校本科生招生工作领导小组负责,由招生办公室组织和实施。
二、招生计划
招生计划不超过我校2021年本科招生计划总数的5%,具体以教育行政部门确定的我校总体招生计划数为准。
三、招生专业
考生根据高考选择性考试科目以及自身学科特长、创新潜质、兴趣爱好等情况综合考虑,报考相关专业(类)。根据学校学科优势和特色,以及代表性学科发展与人才培养的要求,特向考生开放国家级一流本科专业等优势专业。其中,化学工程与技术学科(化学工程与工艺专业)在教育部学位中心全国第四轮学科评估中位列A等级(全国2%~5%),在2020年软科中国最好学科排名中位列全国第三;材料科学与工程学科(材料类专业)、安全科学与工程学科(安全工程专业)在教育部学位中心全国第四轮学科评估中位列B+等级(全国10%~20%),化学工程与技术、材料科学与工程位列江苏第一;化学、材料科学、工程学、生物学与生物化学四个学科进入ESI全球前1%,其中化学学科进入ESI全球前1‰。
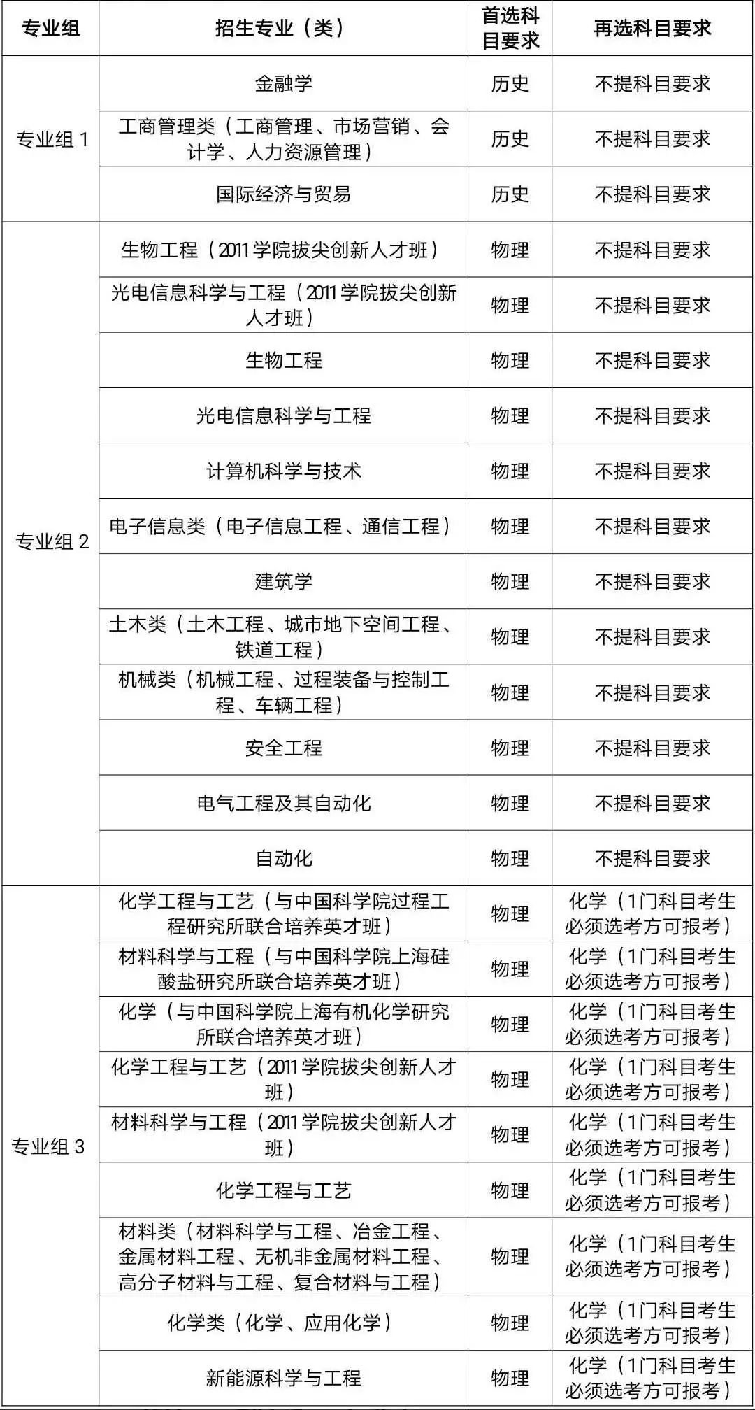
学校将招生专业(类)根据选考科目要求分为三组,具体专业组别、专业(类)名称、选考科目要求见下表。
表1 招生专业(类)目录

四、报名条件
具有参加2021年普通高等学校招生全国统一考试资格的江苏省普通高中毕业生。符合下列四大类条件之一的考生选择一种类型报考,考生身体条件遵照《普通高等学校招生体检工作指导意见》相关规定执行。
1.学业优秀类。符合我校优秀生源标准的学生。
报考专业组1或专业组2的,要求符合以下条件之一:
(1)四星级中学学生,高中阶段有三个及以上学期的期末成绩综合排名位列年级历史等科目类或物理等科目类学生中前20%(含);
(2)素质教育推进好、与我校人才培养有合作联动的中学学生,高中阶段有三个及以上学期的期末成绩综合排名位列年级历史等科目类或物理等科目类学生中前30%(含);
(3)三星级中学学生,高中阶段有三个及以上学期的期末成绩综合排名位列年级历史等科目类或物理等科目类学生中前5%(含)。
报考专业组3的,要求符合以下条件之一:
(1)四星级中学学生,高中阶段有三个及以上学期的期末成绩综合排名位列年级物理等科目类学生中前25%(含);
(2)素质教育推进好、与我校人才培养有合作联动的中学学生,高中阶段有三个及以上学期的期末成绩综合排名位列年级物理等科目类学生中前35%(含);
(3)三星级中学学生,高中阶段有三个及以上学期的期末成绩综合排名位列年级物理等科目类学生中前5%(含)。
2.学科专长类。符合我校优势学科人才培养需求的学生:要求高中阶段在数学、物理、化学、生物学、信息学奥林匹克竞赛任一学科竞赛中获得省级赛区三等奖及以上。
表2 学科专长类竞赛名单

备注:具有以上学科专长类竞赛国家级奖项的考生,须在教育部“阳光高考平台”公示名单中。
3.特殊才能类。符合我校特殊人才培养需求的学生:以教育部公布的2020-2021学年面向中小学生的全国性竞赛活动名单为准,要求高中阶段在自然科学素养类(除奥林匹克竞赛之外)、人文综合素养类、艺术体育类竞赛中获得全国三等奖及以上;或经我校审查认可的在某一学科领域具有特殊才能者(附详细材料说明)。
4.品德优秀类。符合我校复合型人才培养需求的学生:要求高中阶段获得市级(设区市)及以上优秀学生干部、三好学生荣誉称号;或在慈善公益、志愿服务、思想道德方面表现突出并获市级(设区市)以上奖励者;或在其他方面有突出事迹者(附详细材料说明)。
五、报名方法
即日起至5月10日,考生登录教育部阳光高考平台报名系统(http://bm.chsi.com.cn),按流程报名。请根据报名系统提示上传以下申请材料的电子扫描件或图片:
1.身份证原件正反面:网络上传路径为“填报志愿—附加材料—身份证”;
2.个人陈述,考生亲笔手写自身综合素质及创新潜质方面的内容,字数在1000字左右:网络上传路径为“填报志愿—附加材料—个人陈述”;
3.综合素质评价表:网络上传路径为“填报志愿—附加材料—综合素质评价表”;
4.从报名系统下载打印的“南京工业大学2021年综合评价申请表”,请按页码从小到大的顺序上传。
按照江苏省物价局、江苏省财政厅、江苏省教育厅《关于进一步明确我省高校收费政策有关问题的通知》(苏价费〔2007〕423号、苏财综〔2007〕92号、苏教财〔2007〕89号),测试费标准为60元/生,交费方式为网上支付。
注:
1.考生申请材料中有关获奖证书等应在我校规定的报名时间之前取得,不得事后补报。
2.所有申请材料中要求考生本人签字的部分,须由本人签字,若委托他人签本人名字视同本人签字。材料4以及报名系统中上传的相关证明材料复印件须由中学负责人亲笔签字并加盖中学公章。所有上传材料必须真实、准确、清晰、完整。
3.本年度报名全部以网上填报信息和上传材料为准,考生不用寄送纸质申请表及其他材料,但须面试当天携带纸质申请表原件及其他材料以备核查。
六、选拔程序
(一)材料审核
报名截止后,学校将对考生的报名材料进行审核(材料不全者不予审核),将考生情况折算为“考生条件分”(最高60分),具体见下表:
表3 考生条件分项目和分值

备注:考生条件分=学科专长竞赛获奖加分+特殊才能竞赛获奖加分
学科专长竞赛获奖加分仅为全国中学生奥林匹克(数学、物理、化学、生物、信息学)竞赛。同一学生同一学科奥林匹克竞赛获奖只计最高奖,不累计加分。
特殊才能竞赛获奖加分参照附件《2020-2021学年面向中小学生的全国性竞赛活动名单》。同一学生同一竞赛获奖只计最高奖,不累计加分。
学校根据考生报名材料审核情况确认初审合格名单,并公布考生条件分。初审合格名单将于5月25日前公示。
(二)确认考试
初审合格的考生须于6月5日前在网上报名系统确认参加考试。逾期未确认者将视为放弃参加考试。
(三)打印准考证
初审合格并成功确认考试的考生可通过网上报名系统自行打印准考证(具体时间另行通知),准考证由中学盖章后方能生效。
(四)学校考核
初审合格并成功确认考试的考生于6月13日携带本人身份证、准考证和具备报名条件的相关证明材料原件到我校报到,参加面试考核(具体安排另行通知)。我校根据面试考核和考生条件得出考生“学校考评分”,计算方式为:
学校考评分=面试考核分(满分为140分)+考生条件分(最高为60分)
(五)确定入选名单
我校根据“学校考评分”的高低排序,分专业组按综合评价招生计划数的4倍确定入选考生名单。同时,将对入选考生名单(含可填报的专业组等信息)在省教育考试院网站和我校本科招生网进行公示。
(六)志愿填报
经我校面试考核后的入选考生须在我省高考志愿填报的规定时间内,登录省教育考试院高考志愿填报系统,在“综合评价招生”专栏中填报综合评价招生志愿,其专业志愿须在公示的专业组中选择,否则视为无效志愿。如在规定时间内,考生未填报综合评价招生志愿,即视为放弃相应的综合评价招生资格。
七、录取规则
对于经公示无异议并填报我校综合评价招生志愿的入选考生,高考成绩须不低于省相应特殊类型招生控制线,进档后我校按照“综合分”由高到低排序,依据招生计划分专业组择优录取,录满规定计划为止。综合分满分为750分,具体计算方法为:
综合分=[(高考成绩÷高考满分)×0.6+(学校考评分÷学校考评分满分)×0.4]×750
注:高考满分为750分,学校考评分满分为200分。综合分保留2位小数。
当综合分相同时,依次按高考成绩、语文数学两科之和、语文或数学单科最高成绩、外语单科成绩、首选科目单科成绩、再选科目单科最高成绩由高到低排序录取;如仍相同,综合衡量考生综合素质评价档案,择优录取。
八、监督机制
1.学校在省教育厅和省教育考试院的领导下,认真落实相关政策要求。考核过程遵守“五随机”的原则,即“考官随机确定,考场随机分配,考题随机抽取,学生随机分流,考官随机轮场”,进行全程录音、录像。
2.中学须对所有申请综合评价招生考生材料的真实性负责,对考生成绩排名以及反映其综合素质的相关材料(竞赛获奖证书等)进行审核,并在学校网站详尽公示。中学不得出具与事实不符的考生推荐材料、证明材料等。
3.对查实提供虚假申请材料的学生,应当认定为在国家教育考试中作弊,取消其相关类型招生的报名、考试和录取资格,同时通报省教育考试院,取消其当年高考报名、考试和录取资格,并视情节轻重给予3年内暂停参加各类国家教育考试的处理。
4.对于存在违规行为的考生,将严格按照《中华人民共和国刑法》《中华人民共和国教育法》《国家教育考试违规处理办法》和《普通高等学校招生违规行为处理暂行办法》等确定的程序和规定严肃处理,依法依规追究当事人及相关人员责任,涉嫌犯罪的,移送司法机关追究法律责任。
九、咨询方式
电话:025-58139090
地址:南京市江北新区浦珠南路30号
邮编:211816
邮箱:zhaosheng@njtech.edu.cn
网址:http://zhaosheng.njtech.edu.cn
微信:南工招办
十、其他
本简章解释权属我校本科生招生工作领导小组。如教育部、省教育厅、省教育考试院有新的规定,按新规定执行。
招生录取过程接受社会监督,我校纪检监察部门联系方式:025-58139070,jiwei@njtech.edu.cn。我校未委托任何单位或个人承担综合评价录取招生事宜,请不要相信任何中介的信息。





