
一、招生计划
江苏大学2021年综合评价招生计划不超过本校2021年度本科招生计划总数的5%(本年度招生计划以省教育厅公布为准)。
二、报名条件
具有2021年普通高等学校招生统一考试报名资格,品德优秀、遵纪守法、身心健康,自觉践行社会主义核心价值观,拥有远大理想及高度社会责任感,综合素质优秀和创新潜质突出且符合下列条件之一的江苏省应届高中毕业生可申请报考:
(一)学科特长类:高中阶段在全国中学生学科奥林匹克竞赛(数学、物理、化学、生物学、信息学)获得省级赛区三等奖(含)以上。
(二)思想品行类:思想品德优秀,高中阶段获得地级市(含)以上优秀学生干部、三好学生荣誉称号。
(三)学业优秀类:江苏省高品质示范高中首批建设立项学校(具体名单见附件1)的考生,高二、高三年级3个学期期末考试成绩排名均位于所在中学同年级同首选科目学生中的前30%(含);素质教育推进好、与我校人才培养有合作联动的四星级中学的考生,高二、高三年级3个学期期末考试成绩排名均位于所在中学同年级同首选科目学生中的前20%(含)。
说明:第(一)(二)条所对应的获奖证书、荣誉称号证书应在2018年9月1日至2021年5月10日期间取得,不得事后补报。
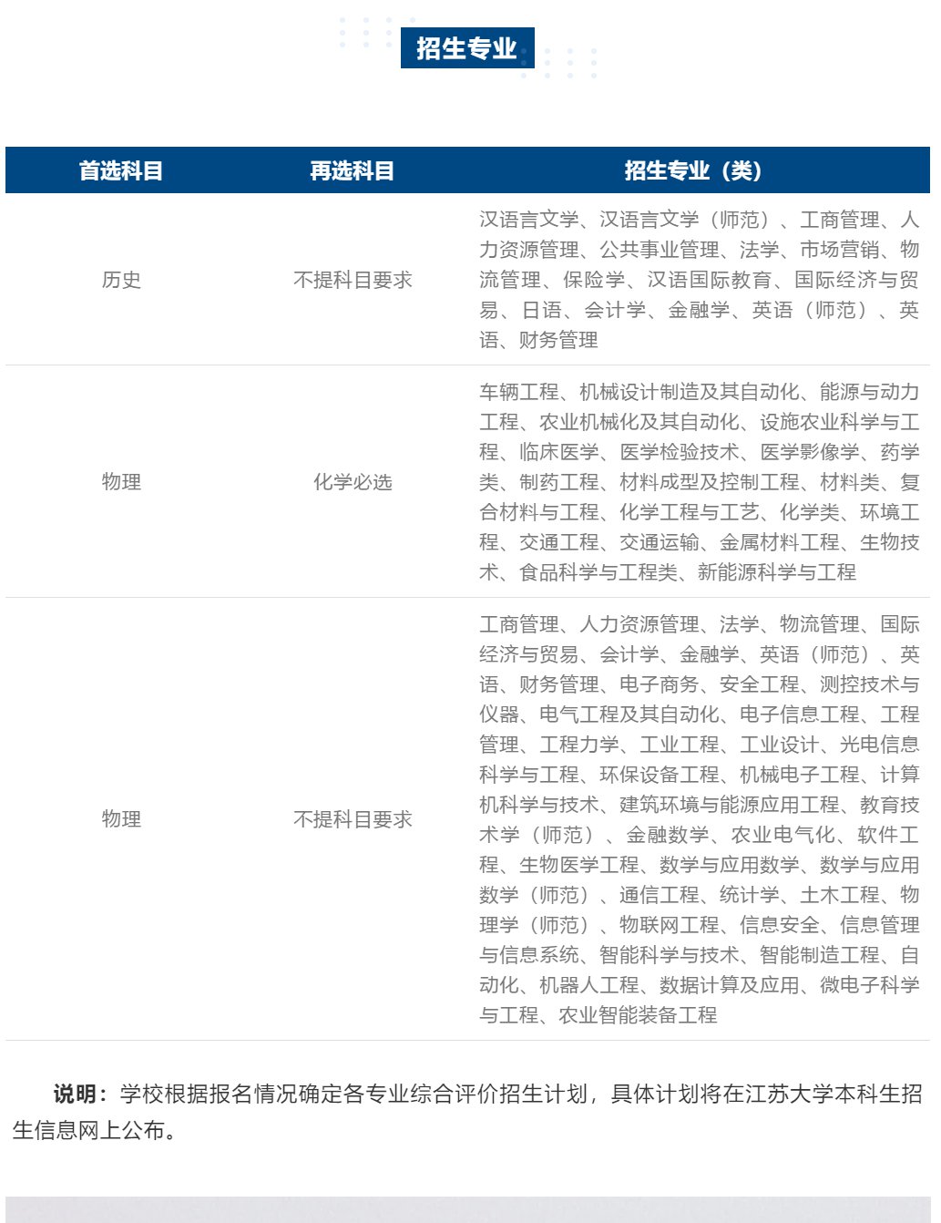
三、招生专业
四、报名程序
1.网上报名
报名时间:4月29日-5月10日。考生登录“综合评价报名系统(http://bm.chsi.com.cn)”,注册并登录后按系统内提示信息填写相关内容进行网上报名。
2.提交材料
请按以下要求在报名系统中提交相应材料:
(1)符合报名条件证明材料
学科特长类、思想品行类考生须在“填报志愿-附加材料-报名条件”中上传相关证书扫描件,若符合多项报名条件,各项证书均须提供,与报名条件无关的证书无需提供。
学业优秀类须在“成绩信息”中填报高二、高三年级3个学期期末考试同首选科目年级排名和年级人数。资格审核时,以中学签字盖章的申请表上填报的数据为准。
(2)身份证
所有考生须在“填报志愿-附加材料-身份证”中上传身份证正反面扫描件或照片。
(3)申请表
志愿填报完成后,所有考生须下载系统生成的申请表,自行打印并由所在中学签字盖章,在系统中上传经中学签字盖章后的所有申请表扫描件或照片。
考生在上传申请材料扫描件时须确保材料真实、准确、清晰可读,无需邮寄纸质申请材料。根据教育部有关文件规定,综合评价招生属国家教育考试的组成部分,申请考生和所在中学须对材料内容的真实性负责,凡提供虚假个人信息或申请材料的,均认定为在国家教育考试中作弊,按照相关规定进行处理。
3.缴费
考生报名时,即在报名系统中自助缴纳招生测试费60元(报名前请认真审读招生简章,对照条件慎重考虑。我校不限制考生报考院校数,但面试时间冲突时,只能选择1所院校面试。缴费之后概不退款)。
五、选拔程序
1.面试资格确定
(1)学校组织相关学科专家对考生报名材料进行审核,合格名单于5月25日前在江苏大学本科生招生信息网进行公布,考生也可通过登录“综合评价报名系统”查看审核结果。
(2)资格审核合格的考生须于5月28日前通过“综合评价报名系统”确认考试。逾期未确认者,视为放弃面试资格。
(3)6月1日-6月11日,确认参加考试的考生可通过网上报名系统自行打印准考证,准考证须由中学在照片处加盖印章。
2.面试
面试时间安排在6月13日,具体安排见网站通知,请考生随时关注江苏大学本科生招生信息网。面试主要考查相关学科特长和创新潜质,学校不进行文化课考试。
3.确定入选考生
(1)对于面试合格的考生,将根据考核成绩分首选科目(物理、历史)确定入选考生名单,入选考生数控制在招生计划数的400%以内。考核成绩包括面试成绩和学科竞赛等加分(加分项目及标准详见附件2)。
(2)入选考生名单经上级部门审批同意后,我校和考生所在中学分别在各自网站进行公示。公示无异议后,考生正式取得我校综合评价招生入选资格。
4.文化课要求
入选考生高考文化分须达到江苏省相应特殊类型招生控制线。
5.志愿填报
取得我校综合评价招生入选资格且文化成绩符合要求的考生,须于填报高考志愿规定的时间内登录江苏省教育考试院高考志愿填报系统,在“综合评价招生”专栏中填报我校,所填报的专业须符合学校专业分组以及专业选考科目要求。
六、录取政策
对于进档且高考成绩符合要求的入选考生,根据考生所填报的专业组,以加权分为录取依据,按“分数优先,遵循专业志愿”的原则,从高分到低分进行择优录取并安排专业。对于加权分同分的考生依次按数学、语文、外语成绩从高到低进行排序。学生综合素质档案材料作为调剂考生专业志愿的参考。
加权分=高考成绩×70%+考核成绩×30%
考生进档后,若生源不平衡,根据实际情况,学校可进行专业计划调整。
七、有关说明
(一)学校实施拔尖本科生培养计划与卓越工程师培养计划,经选拔与考核后,首选科目为物理的考生可加入“金山英才班”“吴仲华班”“高良润班”以及相应专业的“卓越班”。
(二)所有大一新生在第一学年末均有申请转专业机会,具体见江苏大学本科生招生信息网公布的《江苏大学本科生转专业实施办法》。





