
2022年外省普通高中学业水平合格性考试成绩转入江苏认定工作即将开始,网上申请的具体办法和操作流程如下:

来源:江苏省教育考试院
1、输入https://gk.jseea.cn 网址并登录考生服务平台。

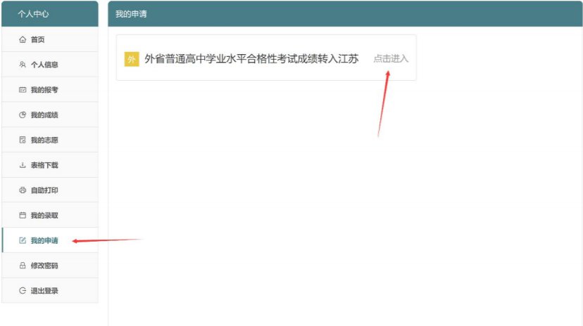
2、在“我的申请”中选择“外省普通高中学业水平合格性考试成绩转入江苏”,并点击“点击进入”。

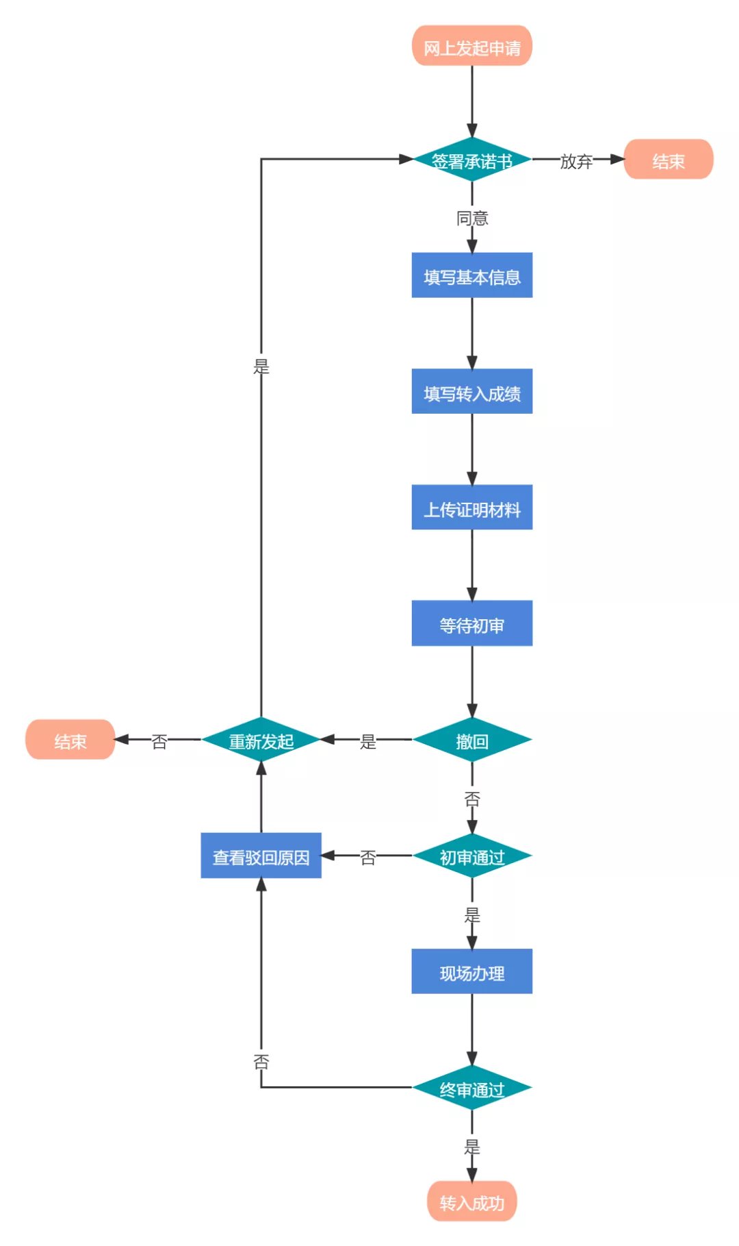
3、点击“发起申请”。

4、进入申请流程,阅读承诺书后点击“同意承诺并申请”开始申请,或者点击“放弃申请”。

5、填写基本信息后点击“下一步”。

6、点击“增加转入科目和成绩”添加科目和成绩,并且点击“上传证明材料”上传成绩证明材料、点击“国徽面”和“人像面”上传身份证正反面后再点击“提交审核”。

7、材料都提交后等待省教育考试院初审。

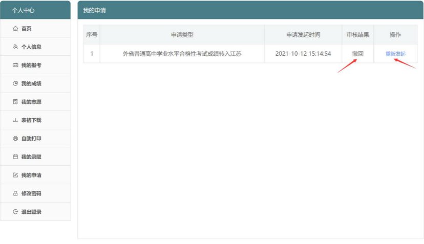
8、提交申请后可再次从“我的申请”进入“外省普通高中学业水平合格性考试成绩转入江苏”申请页面点击“点击进入”查看“审核结果”进度。

9、审核结果为“已申请未初审”时,可通过点击“撤回”中断申请流程,主要用于修改(添加、删除)科目及成绩、补充(更换)证明材料、或者放弃申请。

10、审核结果为“撤回”时,可点击“重新发起”进入重新发起申请流程。





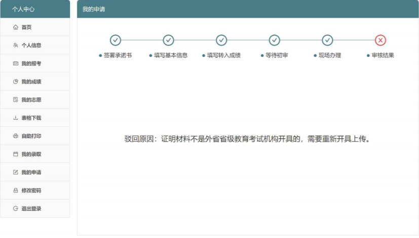
11、审核结果为“驳回”时,说明初审未通过,可点击“查看详情”查看被驳回原因。


12、审核结果为“驳回”时,可点击“重新发起”进入重新发起申请流程。





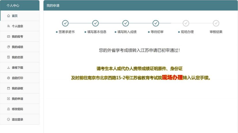
13、审核结果为“初审通过未终审”时,可点击“查看详情”查看如何去现场办理成绩认定工作。


14、现场办理完成后,审核结果为“终审通过”时,可点击“查看详情”查看转入的科目及成绩。







