
2021年12月10日,江苏发布了《关于进一步做好我省2022年普通高校招生音乐类专业省统考面试防疫工作的公告》,明确:
江苏省2022年普通高校招生音乐类专业省统考面试将于2021年12月13日起开始进行。
根据当前疫情形势和南京市疫情防控要求,为保障广大考生健康面试,凡参加本次音乐类专业省统考面试的考生,进入考点时除提供《健康承诺书》、苏康码外,还须提供考前(抽签前)48小时内核酸检测阴性证明,方可参加考试。
赴考途中,要做好个人防护,尽量避免去人流密集的公共场所。
进入考点,不得随意走动,应尽量与他人保持1米以上距离,避免近距离接触和交流。
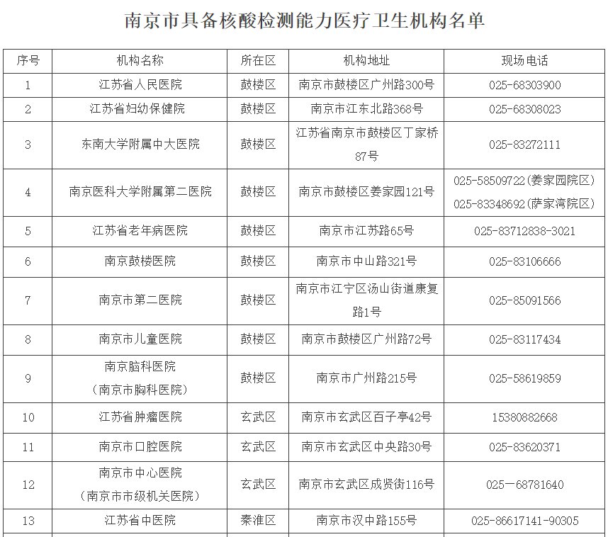
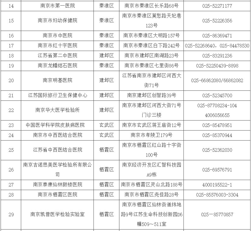
附:南京市具备核酸检测能力医疗卫生机构名单






来源:南京市卫生健康委员会





