
2021年秋学期中国药科大学本专科生教学运行工作安排如下:
一、总体要求
2021年秋季学期学生返校和新生报到时间推迟到9月15日之后。开学初,所有课程开展线上教学。非2021级学生于8月30日(第1周)开始进行线上学习,2021级新生于9月6日(第2周)开始进行线上学习。教学安排中所有课程的上课时间保持教务系统正常课表节次不变。
二、在线教学安排
理论课(含必修、选修和双学位)、体育课采用线上教学形式,线上教学须在教务系统课表安排的上课节次(“上课节次”详见教务处主页:http://jwc.cpu.edu.cn/868/list.htm)内进行;实验实践类课程(不含机房上课的实践学时课程)暂不开课,推迟到学生正式返校后再补上,由各学院另行通知。
延期到校期间,全体同学(含2021级新生)通过中国药科大学在线课程平台(简称“校内平台”)、教室“云录播”平台和中国大学MOOC平台进行在线学习,任课教师也会根据教学需要将学习通、雨课堂、智慧树等教学APP用于辅助开展在线教学(具体教学方式以相关通知为准)。
校内平台学习方式:学生可登录网站http://cpu.fy.chaoxing.com/portal/,账号为学生学号,初始密码为s654321s。登陆后进入“教学空间”即可学习。
教室“云录播”平台学习方式:同学们可以收看课程录播视频的方式进行学习,教师通过网络通讯方式进行课后指导。具体操作见http://jwc.cpu.edu.cn/ff/77/c851a130935/ page.htm 《关于教室课堂教学直播录播操作的说明》。
中国大学MOOC平台学习方式:在线学习首先需在爱课程网上进行“学生认证”(之前已经完成认证的无需再重复认证)。登录http://www.icourses.cn,点击“学校云”,找到“中国药科大学”并点击进入,点击“学生入口—学生认证”,登录后,进行身份认证,学生认证码为123456。
智慧树平台学习方式:登陆:www.zhihuishu.com,APP:知到,账号为学生学号,初始密码为123456。电脑端和APP账号密码相同。
平台学习操作手册:点此扫描二维码。
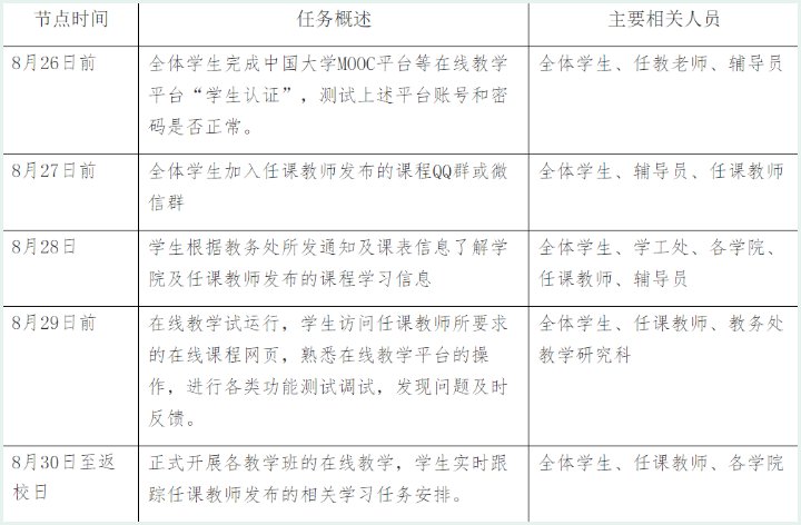
在线教学工作重要时间节点:

来源:中国药科大学
注意:在线授课期间,学生遇到任何问题,请及时咨询辅导员老师和任课教师。
三、补考安排
2020-2021-2学期期末考试补考将根据学生返校情况安排并提前通知。参加补考的已经结业(毕业)学生与校内学生同一时间进行考试,按照疫情防控要求进校,单独安排考场。
四、学生学业事务安排
1.选课安排(非2021级学生)
(1)指选课、体育(三)和大学英语(三)退补选:2021年8月30日-9月5日。
(2)公选课及网络通识课选课:2021年9月中旬。
选课原则上需自行在网上选课,确因无电脑或网络等原因无法完成选课的同学,请及时联系辅导员,由辅导员汇总报送教务处。以上选课的具体安排由教务处另行下发通知,请同学们及时关注教务处网站首页通知公告栏,以免错过选课。
2.重修报名
必修课重修报名时间待补考结束后进行,具体时间另行通知。理论课、实验课、体育等必修课的重修、学籍异动学生的课程补修、重修缴费等具体报名事宜另行通知,请及时关注教务处网站主页关于重修报名的通知。
3.学籍异动办理
办理休学、复学、留级学生填写《学籍异动处理表》(教务处网站下载专区下载)、个人申请及相关证明材料电子稿发送给辅导员,由学院进行审核后,辅导员联系教务处并将相关材料发送到电子邮箱:cpujwk@163.com。纸质稿及相关签字审批手续待学生返校后补办。
办理退学学生填写《学籍异动处理表》(教务处网站下载专区下载)、个人申请(需有本人签名及家长同意退学的意见及签名),并将纸质稿邮寄给辅导员,由学院审核后报送教务处办理。
4.等级考试相关
江苏省计算机等级考试、口语考试、四/六级笔试等各类等级考试根据考试中心最新规定执行,具体事宜另行通知。
5.中英文成绩单、英文证书及在读证明办理
在校本专科生、2012级及以后的已毕业学生登陆http://dzpzstu.cpu.edu.cn办理(具体流程见中国药科大学教务处首页http://jwc.cpu.edu.cn/23/21/c866a8993/page.htm)
2011级及以前的往届毕业生建议等到可以进校后现场办理,确因急需的可通过邮箱(cpujwk@163.com)预约,教务处办理完毕后寄送给本人。
6.双学位学生的课程学习与本专科学生要求一致,采用线上授课的形式,具体由国际医药商学院另行通知。
7.学生返校后领取相关教材,线上教学期间不收取任何教材费,线上教学学习资料由任课教师提供。
五、其他
1.上述各项工作安排,如遇疫情变化,将根据学校部署要求可能会进行调整,具体以该项工作开展时的正式通知为准。
2.教务处各科室联系方式:教务科(补考、课程退(补)选、重修报名、学分认定)cpujwk@163com;实践教学科(实验教学)sjk@cpu.edu.cn;教学研究科(在线教学)359617161@qq.com。
来源:中国药科大学





