
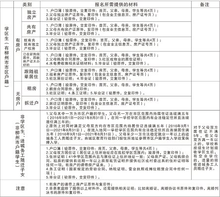
一.报名所需材料
二.注意
以下三种情况需要到学校进行现场审核材料:
1. 有户无房
2. 进城务工人员随迁子女
3. 材料不齐全或有疑问的
现场审核流程:学校北门口排队领号→现场初审材料→审核材料,交材料,填写信息→ 学校到有关部门核查上交的材料→ 关注学校公布的录取名单。
三.重要提醒
1. 根据柳州市教育局文件规定的学区生政策,学区生在学区学校就读满三年,可享受自治区示范性高中免试保送以及定向推荐优惠政策(比例占公立高中招生数的51%)。我校2021年中考有114个定向推荐生名额(如柳高、铁一中、市一中等等),另外还可以享受区内若干个二次分配名额。请学区生家长为孩子理性选择学校,把子女留在学区就读。
2. 我校招生办咨询电话:3182190 、3182531(招生办地址:唯实楼四楼政教室)。
3. 所上交的材料必须真实有效,发现并经核实有伪造、变更证件或者证明等情况,将按照上级文件精神进行处理。
4. 录取的新生与报名先后顺序无关,请家长们备齐材料,在规定时间内报名。录取信息以我校公布的录取名单为准。





