
全市报名参加中考的总人数为93474人。
考试时间为:6月24日(上午语文,下午物理),6月25日(上午数学,下午化学),6月26日(上午英语,下午道德与法治和历史)。
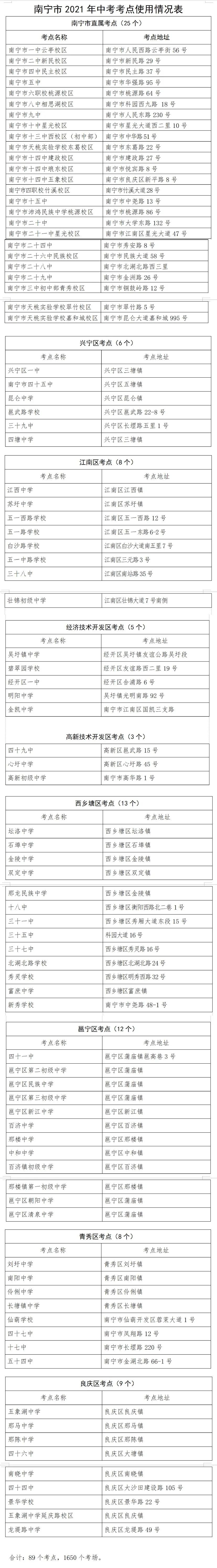
全市中考设15个考区,有南宁一中云亭校区、南宁四中民主校区等179个考点,3203个考场。
考点情况:
温馨提示:
要服从考点管理。考生赴考前请自行准备好一次性使用医用口罩,进入考点前需接受体温测量,进入考场就座后可以自主决定是否佩戴口罩。监考员在核验考生身份时,考生需摘下口罩予以配合。家长如要送考的,在考生送达后请家长迅速离开考点,既不要大声喧哗,也不要在考点附近聚集。考试当日,如考生有发热等身体异常状况,须听从考点安排,按防疫要求进行考试。
要记牢考试时间。请考生认真阅读印在准考证正面的《笔试科目考试时间表》,掌握每科考试的开考时间。每科开考15分钟后,禁止迟到考生进入考场。特别注意:6月26日上午英语科考试8:30进入考场,8:45以后禁止迟到考生进入考场。请考生规划好赴考路线,考试当天适当提前出门,预留充足时间,避免因迟到耽误考试。





