
2021年下半年中小学教师资格考试笔试定于10月30日举行,现将我区有关考试报名事项公告如下,请考生认真阅读并知晓本公告内容后再进行报考。
一、报考条件
(一)在我区报名参加中小学教师资格考试笔试的考生应同时符合以下1-5项条件:
1.具有中华人民共和国国籍。
2.遵守宪法和法律,热爱教育事业,具有良好的思想品德。
3.为以下人员之一:
(1)具有广西壮族自治区户籍的。
(2)持有有效期内的广西壮族自治区居住证的。
(3)在广西区内普通高等学校就读的在校生。
(4)持有广西壮族自治区有效期内港澳台居民居住证或港澳居民来往内地通行证、5年有效期台湾居民来往大陆通行证的港澳台居民。
4.符合申请认定教师资格的体检标准。
5.符合广西壮族自治区教师资格认定的学历要求:
(1)报考幼儿园教师资格,应当具备幼儿师范学校毕业及其以上学历,非师范类毕业生应当具备大专毕业及其以上学历。
(2)报考小学教师资格,应当具备全日制中等师范学校毕业及其以上学历,非师范类毕业生应当具备大专毕业及其以上学历。
(3)报考初级中学教师以及初级职业学校文化课、专业课教师资格,应当具备高等师范专科学校或者其他大学专科毕业及其以上学历。
(4)报考高级中学教师资格以及中等专业学校、技工学校、职业高中文化课、专业课教师资格,应当具备高等师范院校本科或者其他大学本科毕业及其以上学历;报考中等专业学校、技工学校和职业高中学生实习指导教师资格,应当具备中等职业学校毕业及其以上学历。
(5)未具备上述学历条件的全日制在校生,如符合以下情形的,可以报考相应类别的教师资格考试:在校三年级及以上本科学生、大专(含五年一贯制、“3+2”、三年制)毕业班学生、专升本三年级及以上学生。除此以外的其他年级学生不得报考。
(二)中等职业学校和技工院校学前教育专业及其他专业所有在读学生,或只具备中等职业学校和技工院校学前教育专业及其他专业毕业证书的人员不得报名参加中小学教师资格考试(报考中等职业学校实习指导教师资格除外)。
(三)有下列情形之一的人员,不得报名参加考试:
1.被依法剥夺政治权利或者因故意犯罪受到有期徒刑以上刑事处罚的。
2.被撤销教师资格未满5年的。
3.被给予不得报名参加教师资格考试处理且期限未满的。
(四)根据《教育部关于印发<教育类研究生和公费师范生免试认定中小学教师资格改革实施方案>的通知》(教师函〔2020〕5号)文件精神,实施免试认定改革的高等学校应根据培养目标分类对本校教育类研究生、公费师范生开展教育教学能力考核,考核合格的2021届及以后年份毕业生可凭教育教学能力考核结果,免考国家中小学教师资格考试部分或全部科目。根据自愿原则,教育类研究生、公费师范生也可自行参加国家中小学教师资格考试,申请认定相应的教师资格。
二、时间安排
(一)报名时间:9月2日8:00至5日12:00。
(二)报名信息审核截止时间:9月7日17:00。
(三)缴费截止时间:9月8日24:00。
(四)考生信息更正申请截止时间:10月26日17:00。
(五)网上打印准考证时间:10月25日至30日。
(六)考试时间:10月30日。
(七)成绩公布时间:12月9日起。
三、报考事项
(一)重要提示。
1.考区设置。
2021年下半年共设18个考区,分别为:南宁、南宁五合、南宁武鸣、柳州、桂林、桂林雁山、梧州、北海、防城港、钦州、贵港、玉林、百色、百色平果、贺州、河池、来宾和崇左。
(1)防城港、百色平果考区仅接受幼儿园、小学类别的教师资格考试报名。
(2)考生可自由选择广西区内任意一个考区(即考试地点所在地)报名,但报名缴费完成后不得更改考区。
(3)由于近几年报考人数增幅较大,如设区市市政府所在地的考点不能满足考生考试需求,我区将启用县级备用考点,随机安排部分考生到县级考点考试。
2.考生个人信息。
(1)考生报名涉及个人重要信息,须由本人亲自完成报名。如让他人、培训机构或学校团体等单位代为报名,造成个人信息错误、泄露或修改等后果的,责任由考生本人承担。
(2)考生应对报考信息的准确性、真实性负责,缴费前须再次检查所填信息是否正确。如填报信息有误或不符合报考条件,由此造成不能认定教师资格等后果的,责任由考生本人承担,已缴纳的报考费不予退还。
(3)考生报考信息通过审核仅表示考生可以参加本次中小学教师资格考试,成绩合格并不代表着考生就具备认定教师资格证的条件,考生如需了解中小学教师资格认定条件等信息,可登录中国教师资格网(https://www.jszg.edu.cn)查阅广西教师资格认定的相关通知,或咨询当地教育行政机构。
(4)考生网上报名填写的手机号码是重新获取登录密码的重要途径,在参加中小学教师资格考试期间,请考生慎重更换手机号码。
(二)注册报名。
符合报考条件的考生,可登录“中小学教师资格考试网”(http://ntce.neea.edu.cn/,下同)→“报名系统→广西”进行注册和报名(具体流程见附件1)。
1.所有考生(含此前已参加过笔试的考生)均须进行注册和报名。重新注册不影响已获得的笔试和面试成绩。
2.考生应在报名截止时间(9月5日12:00)前进行注册报名并提交审核,超过时间一律不接受补报名。已经报名并提交审核的考生,如未通过审核,仍能在审核截止时间(9月7日17:00)前修改资料进行重新报名。
3.考生须一次性勾选需要填报的考试科目,报名缴费完成后不得再增加或更改。
4.照片要求。
(1)本人近6个月以内的免冠、正面、白底、彩色证件照,照片中显示考生头部和肩的上部,照片上应能看到人的两耳轮廓和相当于男士的喉结处的地方,不允许带帽子、头巾、发带、有色眼镜。
(2)照片文件不大于200K,格式为jpg/jpeg,若照片过大,应使用图画、Photoshop、ACDsee等工具,将照片进行剪裁压缩。
考生上传的照片不符合以上要求,将不能通过审核。照片将用于准考证及考试合格证明,请考生慎重选用。
(三)报名信息审核。
1.笔试报名实行网上审核,不作现场审核。审核单位使用计算机程序将考生填报的有关个人信息和广西壮族自治区大数据发展局的公共数据进行审核,并在考生提交报名信息后48小时内给出审核结果。
2.考生应及时登录报名系统查看审核结果。审核通过的即可进行网上缴费;审核未通过的须在审核截止时间前修改信息,重新选择考区、报考类别、考试科目,再次提交正确报名信息后才能恢复等待审核状态。超过审核截止时间仍未提交正确信息的将视为放弃报名。考生如对审核结果有异议的,请及时联系各考试咨询点(附件2,下同)。
(四)报考有关科目说明。
1.根据《教育部教师工作司关于调整中小学教师资格考试部分考试科目名称的通知》(教师司函〔2021〕14号),自2021年6月起对中小学教师资格考试小学社会等科目名称进行相应调整,具体如下:
(1)小学面试科目中,“小学社会”调整为“小学道德与法治”。
(2)初级中学笔试科目中,“思想品德学科知识与教学能力(初级中学)” 调整为“道德与法治学科知识与教学能力(初级中学)”。
(3)初级中学面试科目中,“思想品德(初级中学)” 调整为“道德与法治(初级中学)”。
2.根据《教育部教师工作司关于中小学教师资格考试音、体、美专业考生公共科目单独编码的通知》(教师司函〔2017〕34号)要求,音、体、美专业考生在报名时应选报单独编码的公共科目,即须选报“综合素质(音体美专业)”(相应科目代码为201A、301A),“教育知识与能力(音体美专业)”(相应科目代码为202A、302A)。
取得科目201A、202A合格的考生,面试仅限于参加小学类别音、体、美专业科目;取得科目301A、302A合格的考生,面试仅限于参加初中、高中、中职文化课类别音、体、美专业科目。考生已获得科目201、202、301、302的合格成绩,可相应替代科目201A、202A、301A、302A的合格成绩;但科目201A、202A、301A、302A的合格成绩不可替代科目201、202、301、302的合格成绩。
3.根据《教育部教师工作司关于中小学教师资格考试增加“心理健康教育”等学科的通知》(教师司函〔2017〕41号)和《教育部教师工作司关于中小学教师资格考试增加“特殊教育”等学科的通知》(教师司函〔2019〕51号)要求,小学类别面试增设“心理健康教育”“信息技术”“小学全科”“特殊教育”四个学科;初中、高中和中职文化课类别增设“心理健康教育”“日语”“俄语”“特殊教育”四个学科。各新增学科的笔试科目三(即《学科知识与教学能力》)结合面试一并考核,请报考上述学科的考生,在笔试报考时选择相应的公共科目201、202或301、302即可。
(五)缴费。
笔试报名实行网上缴费,不接受现场缴费。通过审核的考生应及时登录报名系统支付考试费。考试费按《广西壮族自治区物价局 财政厅关于改革职业资格考试收费标准管理方式的通知》(桂价费〔2016〕79号)及“广西招生考试院”网站(https://www.gxeea.cn/,下同)公示的收费标准执行,收费标准为70元/科。审核通过但未在缴费截止时间(9月8日24:00)前缴费的,一律不接受补缴费。逾期不缴费的,视作考生自动放弃报名。
报名成功的考生可在考前一周到考试咨询点领取收费收据,不领取收费收据不影响考生参加考试。
(六)打印准考证。
考生可于10月25日至30日登录报名系统,自行下载打印准考证,按照准考证上规定的时间、地点及要求参加考试。准考证是考生参加考试的凭证,正、反两面在使用期间不得涂改或书写任何内容。
(七)信息更正。
考生完成报名后,如发现本人姓名有误和必须更换照片,或打印准考证时发现准考证上的姓名与身份证上的姓名不一致的(示例:悦--悅,黄--黃,姬--姫,采--釆,畲--畬),均须在考生信息更正申请截止时间(10月26日17:00)前向本人参加笔试的考试咨询点提出更正申请,逾期不再受理。除本人姓名、照片两项信息外,其他信息不能申请更正。考生姓名与身份证姓名不一致会导致考生无法参加考试和认定教师资格。
四、考试时间
具体考试科目及时间安排如下:
五、考试事项
(一)考生参加考试的有效身份证件为本人有效期内居民身份证(或临时身份证、港澳台居民居住证、港澳居民来往内地通行证、5年有效期台湾居民来往大陆通行证),过期证件以及其他身份证明的证件都不能作为参加考试的有效证件。考生考前应注意检查有效身份证件,如不在有效期内或遗失的应及时补办。
(二)中小学教师资格考试不举办培训,不指定教材,考生可登录“中小学教师资格考试网”→“资料下载”栏目查阅《考试标准》和《考试大纲》自行备考。
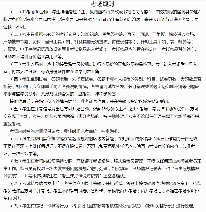
(三)考生应诚信考试,认真阅读考场规则(附件3)和准考证上的要求,严格遵守考场纪律,服从监考员管理。考生进入考场时要接受身份验证和随身物品检查。
考生如不遵守考场规则,不服从考试工作人员管理,有违规行为的,将按照《国家教育考试违规处理办法》和《教师资格条例》有关规定处理。在本次考试中,如有组织作弊、代替他人或者让他人代替自己参加考试等涉嫌违法犯罪行为的,将根据《中华人民共和国刑法修正案(九)》的规定,移送司法机关追究刑事责任。
(四)考生应自觉配合做好疫情防控工作,遵守当地疫情防控有关要求,服从工作人员管理。考生须于考前14天申领“广西健康码”,并进行自我健康观察14天,不前往国内疫情中、高风险地区,不出国(境),不参加聚集性活动。考生不得隐瞒或谎报旅居史、接触史、健康状况等疫情防控重点信息,若出现发热、乏力、咳嗽、呼吸困难、腹泻等症状,应立即到医疗机构就医,如决定继续参加考试的,须报告考点所在地的招生考试机构。
六、成绩查询
12月9日起,考生可登录报名网站查询笔试成绩。考生如对本人的笔试成绩有异议,可自成绩公布之日起10日内,按规定向考试主管部门提出复核申请,逾期将不再受理。考试机构成绩复核内容为:是否有漏评、小题得分是否漏统(登)、各小题得分合成后是否与提供给考生的成绩一致。
七、其他
(一)中小学教师资格考试笔试各单科成绩有效期为2年。笔试和面试均合格者,由教育部考试中心颁发教师资格考试合格证明。教师资格考试合格证明是申请认定教师资格的必备条件,有效期为3年。
(二)有关此次考试的信息会在“广西招生考试院”网站、微信公众号“柳园清风”发布,请考生持续关注。其他未尽事宜,可联系各考试咨询点咨询。
附件:1.报名流程及须知
广西壮族自治区招生考试院
2021年8月4日





