
湛江市2019年普通高中学校统招生录取分数线:
一、统招生最低录取控制分数线
第一批普通高中学校最低录取控制分数线为500分;
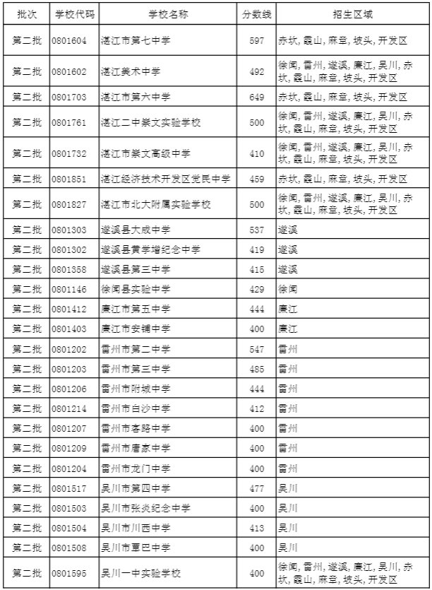
第二批普通高中学校最低录取控制分数线为400分。
二、指标生最低录取控制分数线
公办国家级示范性和省一级普通高中学校指标生最低录取控制分数线为500分。
三、特长生最低录取控制分数线
第一批:中考总分450分,术科65分;
第二批:中考总分360分,术科50分;
特长生录取分数线按考生中考成绩、术科成绩合成的总分(计算公式为考生总分=中考成绩x30%+术科成绩x9.4x70%)从高到低、依照志愿顺序进行划定。
具有国家一级、二级运动员资格和备战广东省中学生运动会比赛的运动队考生,凭有关证明材料免试录取。





