雷州民办学校 雷州民办学校招聘

教育百科2022-07-15 14:55:59佚名

雷州民办学校 雷州民办学校招聘

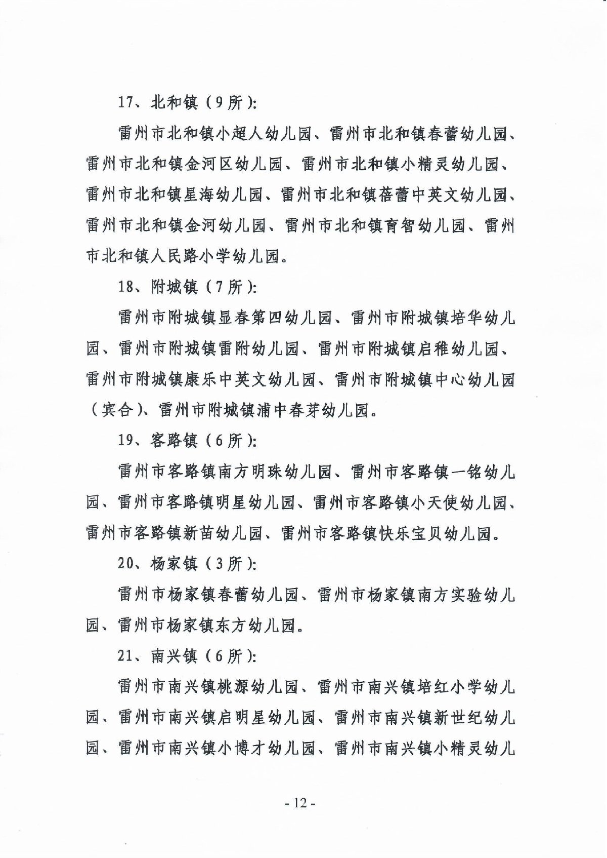
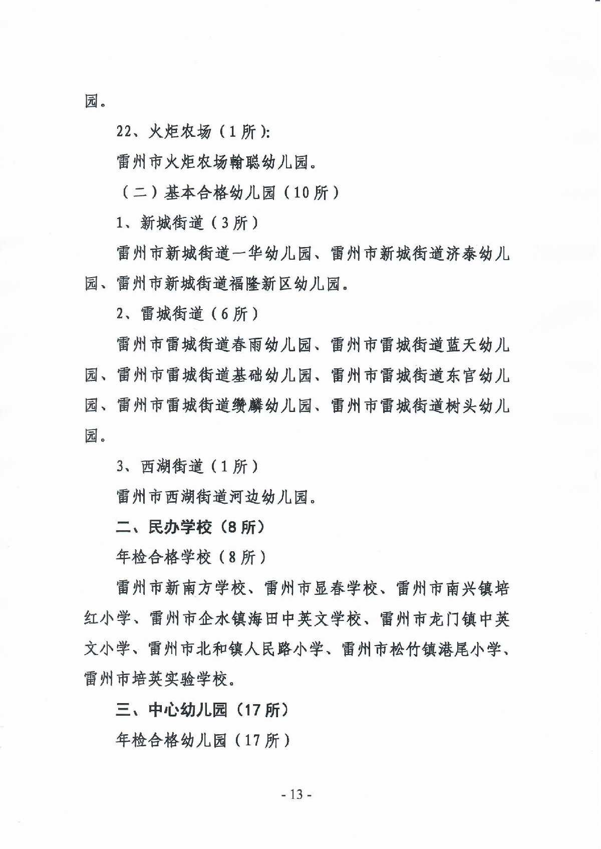
  雷州市民办学校(幼儿园)2019年检结果

  

  

  

  

  

  

  

  

本文标签: 雷州市  民办学校  年检  幼儿园  bendibao  

相关推荐

猜你喜欢

大家正在看