
健康管理师考生个人健康承诺书如何打印?
下载链接:
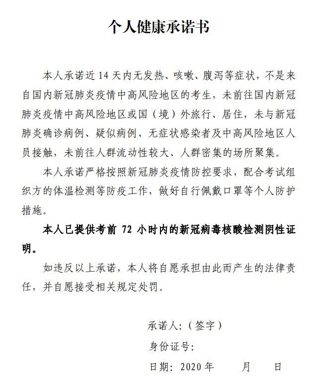
模板
考前须知
根据广东省卫生健康委员会最新疫情防控要求,为保障广大考生的生命安全和身体健康,确保2020年度卫生健康行业职业技能全国统一鉴定考试安全有序开展,请参加10月31日、11月1日及11月7-8日健康管理师职业鉴定考试的考生注意以下事项:
1. 参加考试的所有考生需提供考前72小时内新冠病毒核酸检测阴性证明及本人签署的最新版个人健康承诺书
2.来自国内中高风险地区的考生;仍在隔离治疗期的确诊、疑似病例和无症状感染者;隔离期未满的密切接触者、重点人群不得参加考试。
3.考生在考试前通过微信小程序“通信大数据行程卡”申领通信行程卡,通过“粤省事”申领本人粤康码,于考试当天入场时主动向工作人员出示;考生要提前在粤康码上进行健康申报,早晚测量体温,自我观察有无发热、咳嗽、乏力等疑似症状,出现异常的及时就诊,排除新冠肺炎等重点传染病后方可参加考试。
4.考生须自备医用口罩、一次性手套并按照相应要求全程佩戴,做好个人防护,配合做好疫情防控工作。
5.考生未按照以上要求完成疫情防控工作的,考场有权拒绝该考生参加本次考试。考生不得隐瞒行程、隐瞒病情、故意压制症状、瞒报健康情况,若故意隐瞒以上情况并且参加考试,造成传染病传播或流行者,依法追究责任。
6.考试当天提前到达考场,有序排队(间隔保持1米以上),配合现场工作人员做好体温检测、粤康码、新冠病毒核酸检测阴性证明和通信行程卡查验等工作。





