
广东省2021年10月高等教育自学考试于10月16日至17日举行。报名报考有关事项安排如下:
一、报名报考时间
新生预报名时间为7月20日10:00至23日12:00,正式报名时间为7月20日10:00至23日17:00。考生报考时间为7月26日14:00至29日17:00,缴费时间为7月27日10:00至30日17:00。
二、报名条件
凡在我省居住和工作的中华人民共和国公民,不受性别、年龄、民族、种族和已受教育程度的限制,均可参加我省自学考试。港澳和台湾同胞、海外侨胞及外籍人士,也可按规定参加我省自学考试。
三、报名报考手续
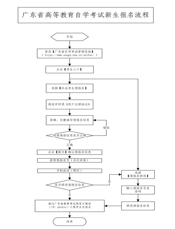
首次参加自学考试的新考生须先办理新生报名手续,然后才可选择课程报考。已进行过新生报名并取得准考证号的考生可直接报考(操作流程详见下图)。
(一)新生报名
新生报名分预报名和正式报名两个阶段。
1.预报名。新生通过广东省自学考试管理系统(网址:https://www.eeagd.edu.cn/selfec/,下同),从【考生入口】通道进行预报名。根据《关于广东省高等教育自学考试专业调整有关事项的通知》(粤考委〔2018〕1号)规定,新生报名只能选择调整后的专业名称。预报名时考生须录入个人信息并设置个人密码,预报名成功后将得到唯一的预报名号,预报名号仅当次有效。考生预报名成功后还须完成本人手机绑定才能进行正式报名。
2.正式报名。本次正式报名全部网上进行,考生须凭当次预报名号,在规定时间通过广东省教育考试院官方微信(ID:gdsksy)小程序进行正式报名。正式报名成功后将获得唯一准考证号,所有考生务必牢记。考生身份验证过程中采集的证件照是考生在自学考试管理系统中唯一存档照片,将用于包括毕业证照在内的所有自考业务办理。因面容特征变化等原因无法线上报名或报名信息(含照片)未能通过审核的考生,应及时联系当地自考办按指定途径完成正式报名,7月27日后不予受理。
(二)考生报考
所有考生均须在报考前先注册“粤康码”,然后通过广东省自学考试管理系统从【考生报考】通道报考课程,并进行网上缴费。考生报考时如未绑定联系手机,则须先完成本人手机绑定方可报考,需要修改已绑定手机的也可通过报考菜单栏的【手机绑定】功能进行解绑和重新绑定。无法自行解绑手机的,可到当地市考办或其指定单位解绑。
考生进入自学考试管理系统报考页面,须认真、完整阅读并同意报考须知的全部内容(含《广东省自学考试诚信报考承诺书》,见附件4)后方能报考。在开展建立自学考试诚信报考档案试点的地市,考生违背《广东省自学考试诚信报考承诺书》,当期考试无正当理由缺考2门课程或以上,将被认定为无故缺考,并记入考生诚信报考档案,在省考办组织的下一期自学考试中,在建立诚信报考档案试点的地市只能报考不超过2门课程,非试点地市仍可自由报考。考生应根据自身实际情况合理报考,诚信应考。
考生可根据各考区考位供给情况选择考区报考,每个考生每次考试只能报考一次,且只能选择一个考区参加考试,在保存或修改报考信息时须进行短信验证,以确认考生的报考操作,报考时确认的联系手机和通信地址将作为各级自考办当次考试联系考生的重要渠道,考生务必认真核对,确保准确无误,因填写错误或填写他人手机号码导致的后果由考生承担。考生在确认报考信息前,须认真核对选择的考区和报考课程是否正确。考区和报考课程一经考生确认,不得增加、删减、更改,确认报考后所交报考费一旦网上缴纳,不予退还。考生缴费后必须再次登录自学考试管理系统,检查交费状态是否为“已缴费”,以此确认是否报考成功,如遇问题应及时与各市自考办联系。考生应避免在最后时间报考课程和缴费,以免因停电、网络堵塞等原因导致错过报考和缴费。
四、打印准考证
考生须在考试开始前10天内登录广东省自学考试管理系统打印准考证。准考证上将载明考生参加当次各科考试的座位信息。准考证用普通A4纸打印,严禁伪造、变造或擅自涂改,严禁在准考证正反面做任何标记。正处于隔离医学观察治疗、集中隔离观察期的确诊病例、疑似病例、复检阳性人员、无症状感染者,不得打印准考证。打印准考证过程中如遇问题,向当地市自考办咨询。
五、参加考试注意事项
(一)所有考生均须凭网上自行打印的当次考试的准考证、本人有效身份证(含临时身份证、公安机关出具的用于参加国家教育考试的带照片的身份证明,不含电子身份证;军人、港澳和台湾同胞、海外侨胞及外籍人士可持考籍登记的对应证件)和“粤康码”绿码参加考试。
(二)所有考生必须自觉遵守我省高等教育自学考试考生防疫要求(附件5),严格遵守当地疫情防控各项规定和要求。考前14天考生应每天在“粤康码”中如实申报个人健康情况,如实填写考前14天个人健康信息申报表(附件6),并在接受考前检查时向考点工作人员提供。正处于隔离医学观察治疗、集中隔离观察期的确诊病例、疑似病例、复检阳性人员、无症状感染者,不得参加考试。考前和考试中监测、检查发现身体状况异常的考生,经评估不具备参加考试条件的,不得参加考试。考生隐瞒身体异常情况,提供虚假信息,造成严重后果的,依法追究相关人员责任。
(三)考生应随身准备口罩(一次性医用口罩或外科口罩)参加考试,按照当地自考办和考点的要求,配合做好疫情防控工作。考生进入考点,应服从现场工作人员管理及疫情防控安排,不得在考点内随意走动,与他人保持1米以上距离,避免近距离接触、交流,考试结束后迅速离开考点,不聚集。
(四)考生在考试期间出现发热、咳嗽等症状,应立即向考点工作人员报告。
(五)考生要遵守防疫规定和要求,配合做好疫情防控工作,按要求提供健康证明材料,自觉接受管理。
六、成绩公布与复核申请
(一)成绩公布
本次考试成绩预计在2021年11月22日左右公布,届时考生可通过自学考试管理系统查询合格成绩,通过省教育考试院官方微信小程序查询全部考试成绩,具体安排请留意省教育考试院官方网站相关信息。
(二)成绩复查申请
1.申请复查程序。考生如对本人某科成绩有异议的,须持本人身份证、准考证,向参加考试所在市自学考试办公室提出成绩复查申请,具体时间、地点等安排由各市自学考试办公室公布,当次考试成绩公布10个工作日后不再受理成绩复查申请。成绩复查仅限于复查答题有无漏评、漏记分、错记分、加错分,评分标准、评分细则以及对答题评分宽严有异议等问题不在复查范围之内。
2.复查结果告知。省自学考试委员会办公室按照相关规定组织专人进行试卷复查后,复核结果将通过自学考试管理系统通知考生,对复查后发现分数有误的还将书面通知考生(按报考时考生确认的通信地址寄送);考生也可向受理申请的市自学考试办公室咨询复查结果。
七、违规处理
广东省自学考试委员会办公室将严格按照《国家教育考试违规处理办法》及相关规定严肃处理违纪作弊考生,并如实将相关信息记入诚信档案,涉嫌组织作弊、替考等违法犯罪行为的,移交有关部门处理,广大考生务必诚信应考。
考试违规处理事先告知书和违规处理决定书将按照当次报考时考生确认的联系手机和通信地址邮寄。考生也可在成绩公布后,通过广东省自学考试管理系统查询违规处理的相关情况。
八、其他
(一)根据《关于调整我省成人高考和自学考试收费标准的复函》(粤价函〔2008〕352号),我省自学考试费标准为每科37元。
(二)残疾考生参加自学考试需考试机构在考试期间提供合理便利的,应在报考课程前持本人第二代及以上《中华人民共和国残疾人证》向当地市考办提出正式书面申请,报考结束后不予受理。
(三)报名报考过程中遇到的问题直接向当地自学考试办公室咨询(详见附件7)。其他未尽事宜,请考生密切关注广东省教育考试院官方微信(微信号:gdsksy)和网站(网址:http://eea.gd.gov.cn)及各地自学考试办公室发布的相关讯息。





