
广宁县城区外来人员随迁子女入读公办小学一年级计分办法(2021年)
【备注:21年政策仅供参考,若有变化以最新为准】
第一章 总 则
第一条 为确保外来人员随迁子女在广宁县城区平等接受义务教育,促进规范管理和教育公平,根据广东省人民政府办公厅《关于做好进城务工人员随迁子女义务教育工作的意见》(粤府办〔2011〕45 号)《广东省教育厅转发教育部办公厅关于做好消除大班额专项规划有关工作的通知》(粤教基函〔2016〕107 号)《广东省教育厅关于进一步规范普通中小学招生入学工作的实施意见》(粤教基〔2020〕3 号)和《肇庆市教育局关于做好 2021 年普通中小学招生入学工作的通知》(肇教基〔2021〕2 号)等文件精神,结合广宁县城区实际,制定本计分办法。
第二条 广宁县城区外来人员随迁子女是指非县城区公办小学招生区域户籍,随父母或监护人(以下简称“申请人”)到广宁县城区共同居住的适龄入学儿童。
第三条 本计分办法适用于广宁县城区外来人员随迁子女申请入读广宁县城区公办小学一年级,按本办法计分入学。第四条 招生区域的划分按广宁县教育局每年制定的 《广宁县城区公办小学招生区域划分》执行。
第二章 入学条件
第五条 广宁县城区外来人员随迁子女到入学当年 8 月31 日前年满六岁半以上,可以通过计分方式,申请在其父母或祖父母居住地所属招生区域公办小学一年级的学位。
申请时须提供以下材料:
1.证明户籍条件须提交:申请人和儿童的户籍关系材料。
2.证明居住条件须提交:(1)建房的需提供合法有效的《房产证》;购房的需提供有效的《房产证》或《房屋不动产证》或《购房合同》及购房发票;(2)县城内租住的需提供租住材料(居住证或《租房合同》)。
3.证明稳定职业条件须提交:(1)县城区范围内一年及以上有效的《工商营业执照》证件;(2)在我县(或省直、肇庆市直单位)连续缴纳一年及以上的企业职工基本养老保险参保材料(申请入学当年要有正常参保缴费记录);(3)证明地方贡献的需提交本县税务部门出具的纳税材料。纳税时间界定为提交资料前一年。
4.加分项目须提交:星级志愿者等级证书、广宁城市志愿者“宁钱”余额材料,军人退伍证等相应资料。
第三章 管理机制
第六条 县成立外来人员随迁子女计分入学的领导机构,相关工作由广宁县教育局负责组织实施,公安、人社、住建、 不动产、市场监管、税务、民政、退役军人事务、卫健、社保、招商、侨联、台办等相关职能部门依法履行职责,协助提供及审核计分入学相关证明材料。
第七条 外来人员随迁子女计分入学采取统一管理、统筹兼顾、相关部门分工合作的模式进行。
第四章 可供学位
第八条 广宁县教育局每年向社会公布县城区公办各小学一年级学位数和可安排的外来人员随迁子女入读一年级学位数。
第五章 计分办法
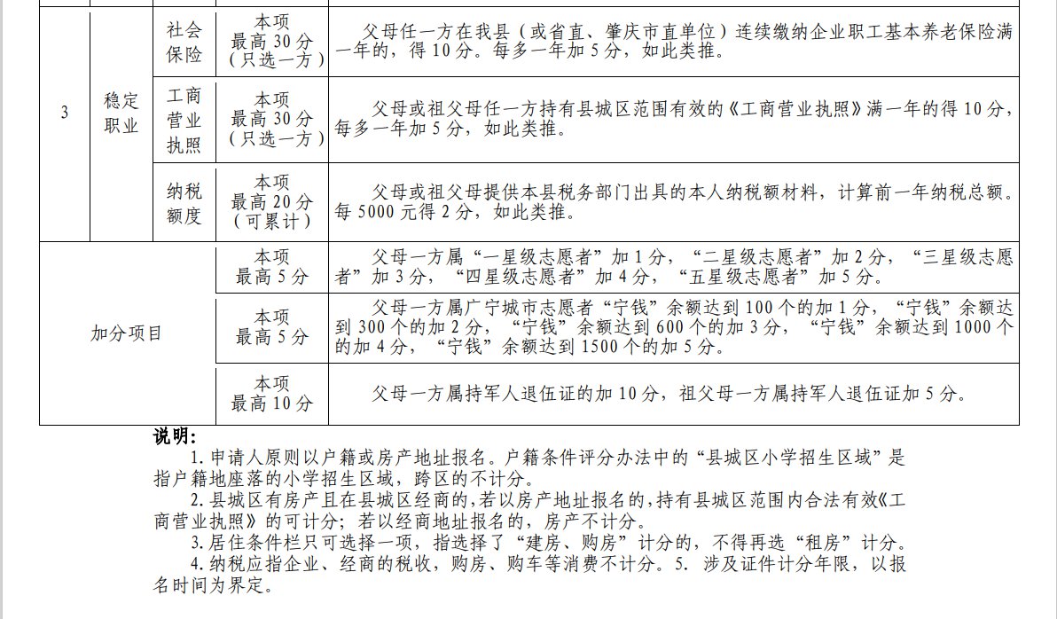
第九条 外来人员随迁子女计分一级指标共三项,三项总分值(含加分项目)最高为 220 分。
第十条 总计分为各项指标的累计得分。具体计分项目指标见《广宁县城区外来人员随迁子女入读公办小学一年级计分指标及分值表》。
第六章 申请学位
第十一条 受理计分申请学位的具体时间由广宁县教育局公布,一般安排在每年招收招生区域户籍生源后进行。外来人员随迁子女申请公办小学一年级学位,由其父母或监护人填写《广宁县城区外来人员随迁子女入读公办小学一年级计分申请表》,填写后连同各项计分依据的原件及复印件,向居住地所属招生区域的公办小学申请学位。
第七章 条件审核
第十二条 申请人按本办法规定提供申请材料,由招生区域小学进行初审。申请材料不符合规定要求的,退回申请人;对申请材料有异议的,招生区域小学可要求申请人提供有关佐证。受理报名时间结束后,学校不再接受提高分值的相关证明材料。
第十三条 各学校根据指标分值计分,报县教育局统筹安排。县教育局根据县城区学校可提供的计分入学学位数,确定计分入学的入围分数线,保障符合计分入学条件的适龄儿童入读县城区公办小学。各校结合招生学位余额,按总分值从高到低的顺序确定。若分值相同,所属招生区域学校学位不足,则由学校通过抽签确定学位。若分值达到了县城区计分入学的入围分值,但所属学区学校学位不足时,由县教育局统筹安排到邻近的县城区学校。学位确定后,由学校向社会公示符合条件的申请人名单和分值,公示时间不少于 5 个工作日。公示期间有异议的,可向招生区域小学反映,由学校进行复核。
第十四条 取得学位的,由学校发出入学通知书。申请人须持入学通知书,在规定的时间内到招生学校办理入学手续。逾期不办理入学手续的,视为自动放弃学位处理。
第八章 其 他
第十五条 县教育局要切实保障外来人员随迁子女接受义务教育的合法权益,严肃查处工作中的违纪违规行为。
第十六条 凡提供虚假证件、资料的,取消其计分入学资格。
第十七条 县教育局可根据县城区经济社会发展的情况及国家、省的招生政策变化,及时调整广宁县城区外来人员随迁子女入读公办小学一年级计分指标及分值,并在当年向社会公布。
第十八条 本办法由广宁县教育局负责解释。
第十九条 本办法自公布之日起实施。
附件:
1.2021 年广宁县城区外来人员随迁子女入读公办小学一年级计分指标及分值表
2.2021 年广宁县城区外来人员随迁子女入读公办小学一年级计分申请表





