
肇庆2022年端州区公办小学一年级招生办法
一、端州户籍儿童
报名流程:
(1)4月1日前(不含4月1日)取得端州户口簿的儿童,安排在4月11-15日报名。报名同时可选择是否参加流动抽签(说明详见附件2)。报名所需的户口簿、房产证明、出生证(或亲属关系证明),可直接通过“粤省事”上传,审核工作由系统处理或相关部门查验;
(2)5月下旬或6月上旬对还有空余学位的学校进行电脑流动抽签;对报名超额学校实施生源分流措施;
(2)6月底发放第一批录取通知;
(3)漏报名或4月1日至6月30日之间取得端州区户口簿的儿童,安排在7月4-5日网上补报名(第二批报名),并由教育局根据学位情况统筹安排;原则上不再接受7月1日-8月31日取得端州户籍的儿童报名入读公办学校,可选择到民办学校报名入读。
(4)7月中旬发放第二批录取通知书;
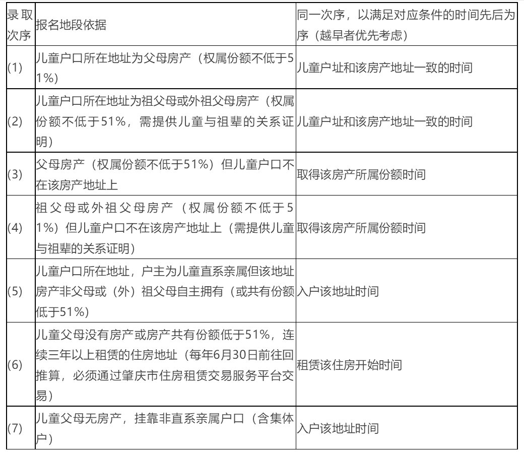
(5)地段依据:就近入学并不是指就读离自己住址距离最近的学校。学校的招生地段由区教育部门根据辖区道路和住宅小区人口分布、学校容纳能力、历史沿革等情况进行划分。4月1日前确认有关户籍和房产信息,之后变更者一律不予认可,2022年公办小学报名地段划分将在4月上旬向社会公布(因近年新建扩建学校较多,考虑生源均衡问题,今年将对部分地段作适当调整)。
端州户籍儿童可以选择以下几种情况作为报名地段依据,部分学校如因学位严重不足无法全部接纳报名儿童,按照以下(1)-(7)的次序及相关先后条件安排学位(同一条件以取得该次序条件的时间先后为序,其中最近三学年未在正规幼儿园实际在册就读的儿童,在相同次序中最后安排,如因家庭经济或身体原因未接受学前教育者提交佐证则不受该限制)。如学校报名人数超额导致无法在报名地段安排的儿童,由教育部门分流生源统筹安排学位。
二、符合政策性照顾人员子女
报名条件:《暂行办法》及其他教育优待政策所规定的人员(如现役军人、持人才绿卡者、持重大项目投资绿卡者、消防救援抚恤对象等)子女。
报名流程:4月18日至22日到端州区教育局提交有关证明材料;经端州区教育局审核,确认符合政策的儿童,按有关文件要求安排学位
三、具有积分资格的非端州户籍儿童
招生原则:在端州户籍儿童、符合政策性照顾人员子女两类录取通知发放完毕后,视公办学校学位空余情况而定。
报名条件:端州区居住且至少2022年1-6月份在端州区辖区单位服务并缴纳社会养老保险(或在端州区经营个体工商或企业)的人员子女。
报名流程:
(1)5月24日-28日家长通过微信小程序“粤省事”线上申请。报名时无需提交纸质材料,直接在“粤省事”线上提交或由相关部门查验,包括:①儿童及父母的户口簿;②儿童出生证;③儿童父或母为法人的个体工商营业执照(此项仅儿童父母无缴纳社会养老保险者需提供);④儿童父母双方或一方的居住证(此项仅儿童父母为非肇庆市居民的需要提供);⑤儿童父母或祖辈有效的房产证明或租赁证明;⑥其他加分资料:儿童父母有效学历证明、技术职称证明、有效的工商营业纳税证明、区级以上党政机关有效的表彰证明。(后期对部分存疑材料可能会通知家长现场查验)
(2)6月份通过数据系统或交有关部门,对报名材料进查证、审核。
(3)7月上旬公布可接收积分入学儿童的学校及学位数;
(4)7月下旬确认积分分数,并填报有关志愿;
(5)适时公布有关学校积分录取线,对达到学校积分录取线的儿童发放录取通知。
温馨提示
1.报名和录取通知发放是按全区统一时间进行,报名时间截止后无法补报或修改,逾期未报名或逾期无故不领取录取通知书的一律视为放弃学位。
2.所有报名填报的资料信息务必真实。提供失效、不符合条件或虚假资料视为无效报名,由此造成的后果,由家长负责。端州户籍儿童将由区教育局统筹安排学校,不保证能安排在地段学校;非端州区户籍儿童不予安排公办学位;情节严重者交由相关部门处理。
3.家长须按照每所学校公布的招生范围和接受申请学位类型,对照自己的条件申请规定学校的学位。未按照公布的招生范围和学位类型申请学位,视为为无效申请。
4.请家长按照有关指引,通过正常程序、正当渠道报名,请勿相信不法机构及个人以帮忙安排学位为名骗取财物,以免上当受骗。所有招生信息将通过“端州发布”微信公众号、“魅力端州”APP对外公布对外公布。(为减少现场咨询造成人群密集,部分热心志愿者老师开设了个人公众号可提供义务咨询解答,有需要的家长可选择性地关注有关信息或线上咨询。)
5.以上解释权归端州区教育局。
报名期间咨询电话:2232095
端州区纪委监察机关举报电话:12388-1
肇庆市公安局端州分局举报电话:2222855
端州区教育局监察室举报电话:2250547





