
肇庆四会市2022年小学一年级招生时间安排
招生工作时间安排如下
(一)报名时间
1.城区公办学校、民办学校网上报名:5月17日—20日,由其监护人用手机登录市教育局指定报名系统进行网上报名。
2.乡镇公办学校现场报名:5月21日—23日,由其监护人陪同到户籍地或居住(租住)地所在学校现场报名并提交相关资料,由学校现场审核。
(二)现场提交资料
1.城区公办学校:5月21日—23日,已完成网上报名的适龄儿童,由其监护人陪同到居住(租住)地所属公办学校提交资料,进行现场审核。
资料清单详见
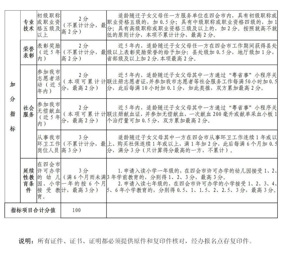
积分入学指标及分值计算详见《四会市适龄随迁子女申请入读义务教育阶段公办学校起始年级积分指标及分值》
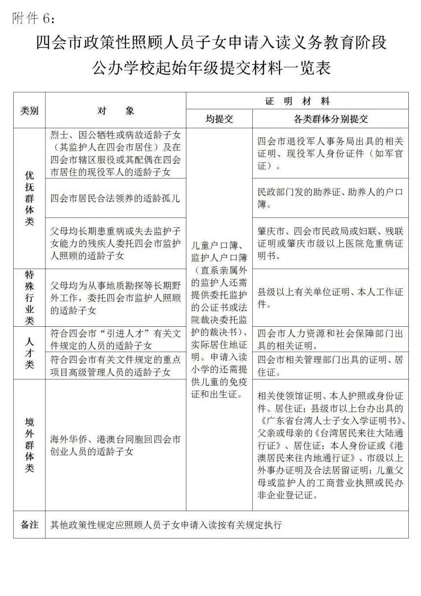
政策性照顾子女还应按照《四会市政策性照顾人员子女申请入读义务教育阶段公办学校起始年级提交材料一览表》提交相关佐证材料。
具体时间安排留意学校通知。
2.民办学校:各民办学校视实际需要,自行通知家长到校提交资料。
(三)录取公布6月2日前,各公办学校公示审核通过的学区户籍生录取名单。6月30日前,中心片区划定最低控制积分线,各公办学校划定学校积分线,对达到学校积分线的学生录取名单进行公示。民办学校录取时间视实际情况报市教育局审核同意后公布。





