
2022年秋季恩平市恩城街道小学一年级新生入学指引(点击可查看原文)
为了确保适龄儿童依时就近入学,接受义务教育,根据《中华人民共和国义务教育法》《广东省教育厅关于进一步规范普通中小学招生入学工作的指导意见》《恩平市2022-2023 学年度中小学招生计划》和市教育局招生工作的要求,结合恩城街道的实际情况,现将有关事项公告如下:
一、招生对象
恩城街道年满6周岁(2016年8月31日及此日前出生)且有正常生活学习能力的适龄儿童。已在《广东省学籍管理服务平台》建立学籍的学生不得重新报读一年级,违规者责任自负。有听力、智力、视力等障碍,不能适应普通学校学习和生活的适龄儿童,建议选择特殊教育学校就读或通过送教上门的形式接受义务教育。若儿童缺乏正常生活学习能力(如患有多动症、智障等),入学后一经发现劝返特殊教育学校就读或送教上门。
二、招生原则
综合恩城街道适龄儿童人数、学校分布、办学规模、交通状况等因素,按照“学校划片招生、生源就近入学”的原则,规范招生过程,坚持公平、公正、公开,实行阳光招生。
三、招生学校
(一)恩城城区小学:恩城街道办事处第一小学沿江、城西两校区、恩城街道办事处第二小学、恩城街道办事处第三小学、恩城街道办事处第四小学、恩平海外联谊学校、恩平市年乐学校、恩城街道办事处中心小学(东安校区)、恩城街道办事处飞鹅塘小学、恩城街道办事处凤山小学、恩平市冯如小学。
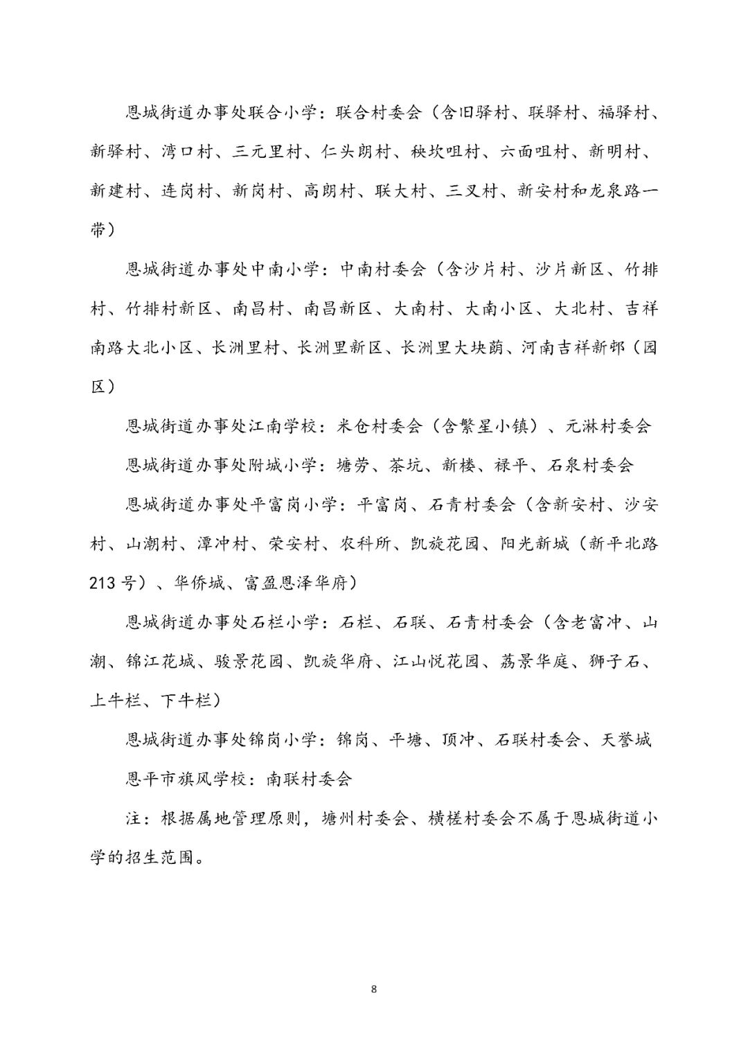
(二)恩城城郊小学:恩城街道办事处附城小学、恩城街道办事处平富岗小学、恩城街道办事处联合小学、恩城街道办事处中南小学、恩城街道办事处石栏小学、恩平市江南学校、恩城街道办事处锦岗小学。
(三)民办学校:恩平市旗风学校、华南师范大学附属恩平学校(待获办学许可证后方可招生)。
四、招生范围(详见附件1)
恩城街道所属居委会的新生按招生范围在网上预报名,其他如恩城街道所属村委会、繁星小镇、农科所住宅区、凯旋花园、阳光新城、华侨城、天誉城、锦江花城、骏景花园、凯旋华府、江山悦、荔景花园、富盈恩泽华府、狮子石、上牛栏、下牛栏等地的新生到属地所在城郊小学报名、入学。
五、招生类别
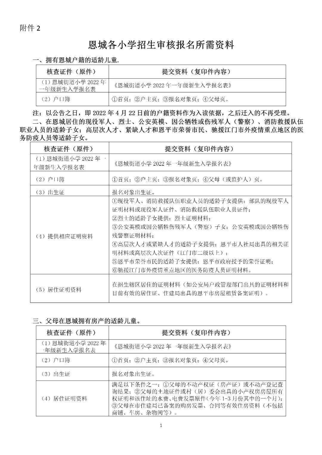
(一)拥有恩城户籍的适龄儿童(以公告之日,即2022年4月22日前的户籍资料作为入读依据,之后迁入的不再受理)。
(二)在恩城居住的现役军人消防救援队伍职业人员、公安英模、因公牺牲或伤残军人(警察)的适龄子女;高层次人才(江门市二级以上)、紧缺人才和恩平市荣誉市民、驰援江门市外疫情重点地区的医务防疫人员等适龄子女。
(三)父母在恩城拥有房产的适龄儿童。
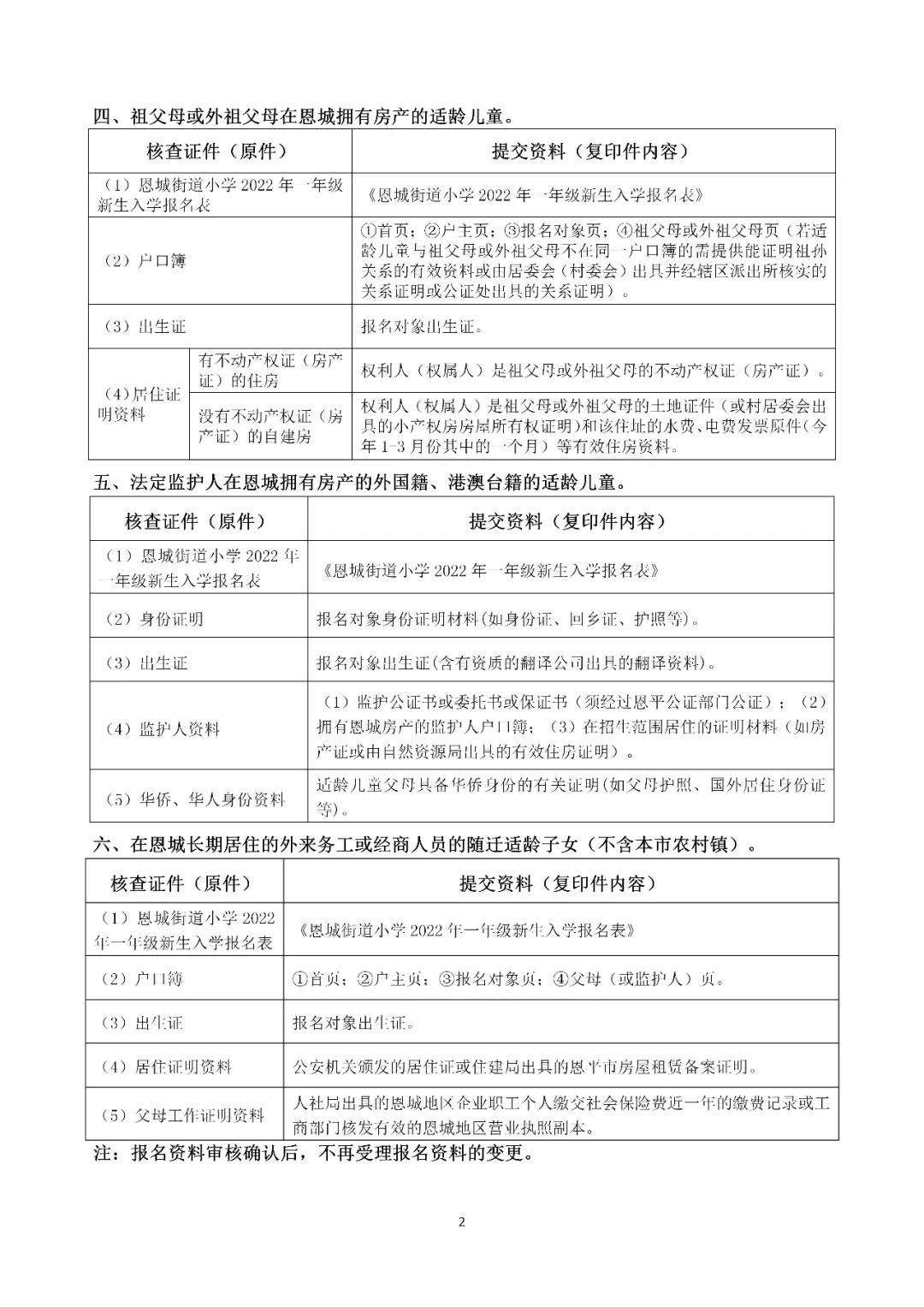
(四)祖父母或外祖父母在恩城拥有房产的适龄儿童。
(五)在恩城长期居住的外国籍、港澳台籍的适龄儿童。
(六)在恩城居住一年(含一年)以上的异地务工、经商人员(不含本市农村镇)的随迁适龄子女。
六、报名办法
(一)网上报名时间: 5月10日---5月20日。
(二)具体网上报名方式:
家长登录恩城中心小学一年级新生报名平台http://yk.kiway.cn/visitjmepxyjz,进入新生报名系统报名(或通过关注恩城中心小学微信公众号底部“新生报名”栏目进入报名)。
家长按照报名系统的操作流程如实填报有关信息,核对填报信息无误后,点击确认提交,完成报名手续,下载打印报名表。
(三)报名咨询电话: 0750-7370093 梁老师
七、资料审核
(一)网上提交的资料必须真实有效。报名资料由招生办公室收集后分别交市相关职能部门审核,以相关职能部门审核结果为准,若经查实有弄虚作假者,城区户籍的适龄儿童不保证就近入学,非恩城户籍的适龄儿童取消报名资格。重复报名无效。
(二)报名资料经审核确认后,不再受理变更手续。
(三)报名资料经市相关部门核实后即可分配学位,不需再现场递交资料。若报名资料无法核实的,由招生办公室致电家长预约现场递交资料复核。
(四)不按时办理报名手续的适龄儿童,统筹安排到有剩余学位的学校就读。
八、录取办法
(一)按招生类别依次录取,第一批录取完后,视学位剩余情况再依次录取第二批、第三批、第四批。
1.第一批:恩城户籍适龄儿童;在恩城居住的现役军人、消防救援队伍职业人员、公安英模、因公牺牲或伤残军人(警察)的适龄子女;高层次人才(江门市二级以上)、紧缺人才和恩平市荣誉市民、驰援江门市外疫情重点地区的医务防疫人员等适龄子女。
2.第二批:父母在恩城拥有房产的适龄儿童。
3.第三批:祖父母或外祖父母在恩城拥有房产的适龄儿童;法定监护人在恩城拥有房产的外国籍、港澳台籍的适龄儿童。
4.第四批:在恩城居住一年(含一年)以上的异地务工、经商人员(不含本市农村镇)的随迁适龄子女。
(二)在录取过程中,如学区内的适龄儿童人数未达到学校招生计划人数的,则全部安排入读;如学区内的适龄儿童人数超过招生计划人数的,按照批次依次录取,即录取第一批后,仍有剩余学位,再录取第二批,以此类推。若某一批超过计划招生人数的,则该批次适龄儿童采用电脑派位的方法确定入读名单(小学电脑派位方案根据实际报名情况另定)。通过以上办法仍未能取得学位的适龄儿童,由招生办公室统筹安排到相对就近有剩余学位的学校就读。
(三)在恩城租住的适龄儿童,按政策规定回原籍就近入学。若因特殊情况需要入读恩城的小学,家长(法定监护人)可自行到有富余学位的城郊或民办学校联系就读。
九、入学通知
家长可在7月中旬登录恩城中心小学一年级新生报名系统输入证件号码和登录密码查阅儿童入学信息,并打印《入学通知书》和相应学校的入学须知。因受学校的分布、学校的办学规模、生源情况等客观因素影响,“就近入学”不等于“最近入学”,“就近” 是相对而言。
本指引最终解释权归恩城中心小学招生办公室。
附件:
1. 2022年恩城街道各小学招生范围
2.恩城各小学招生审核报名所需资料
3.恩城中心小学一年级新生报名流程
4.恩城各小学幼儿园招生负责人及联系电话
恩城中心小学招生办公室
2022年4月21日

、





