
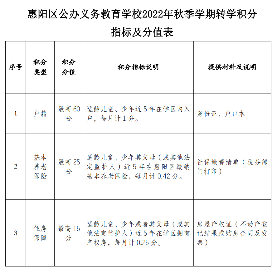
惠阳区公办学校2022年秋季转学积分指标及标准表
备注:
1.计算日期至当年5月31日止,“近5年”是指2017年6月1日~2022年5月31日。
2.户籍是指申请入学的适龄儿童、少年的户籍。
3.基本养老保险、住房保障及加分项目积分可任选父或母(或其他法定监护人)一方进行计算,不累加计分。
4.“产权房”是指产权属于适龄儿童少年直系亲属的房产。
5.所有证件、证明均须提供原件及复印件,原件由工作人员现场审核后退回。
教育百科2022-07-07 21:35:09未知

惠阳区公办学校2022年秋季转学积分指标及标准表
备注:
1.计算日期至当年5月31日止,“近5年”是指2017年6月1日~2022年5月31日。
2.户籍是指申请入学的适龄儿童、少年的户籍。
3.基本养老保险、住房保障及加分项目积分可任选父或母(或其他法定监护人)一方进行计算,不累加计分。
4.“产权房”是指产权属于适龄儿童少年直系亲属的房产。
5.所有证件、证明均须提供原件及复印件,原件由工作人员现场审核后退回。