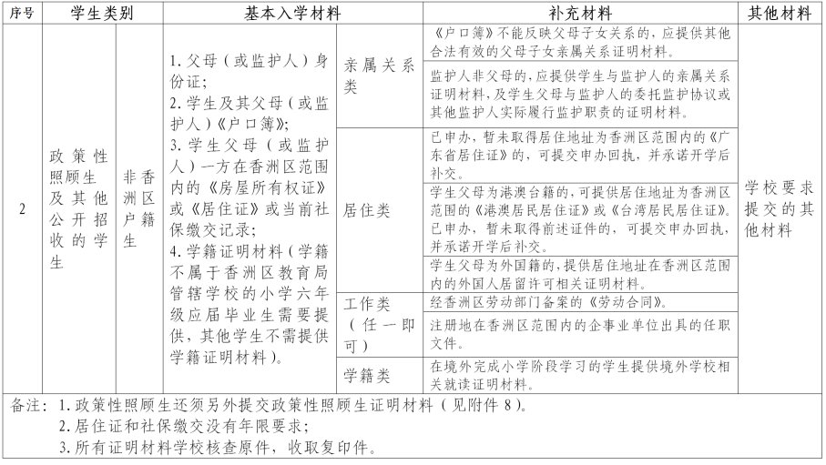
2021年秋季香洲区民办中小学招生入学材料清单

教育百科2022-07-07 10:57:24未知

2021年秋季香洲区民办中小学招生入学材料清单

  2021年秋季香洲区民办中小学招生入学材料清单

本文标签: 中小学  秋季  清单  材料  png  

相关推荐

猜你喜欢

大家正在看