
2021香洲区义务教育学校招生报名细则附件汇总
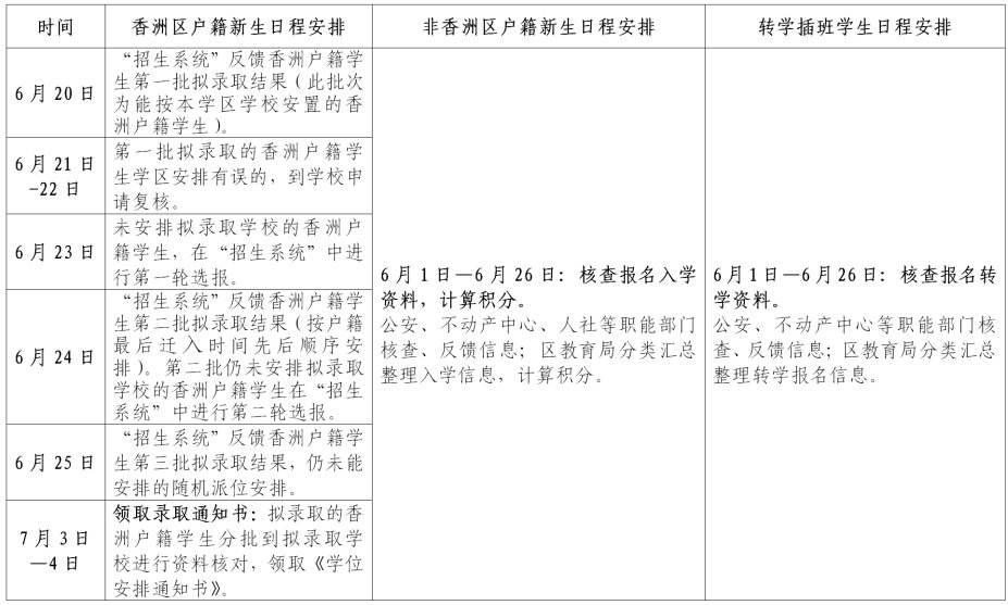
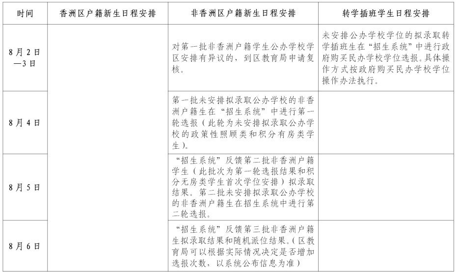
1.2021年秋季香洲区公办中小学招生日程安排表
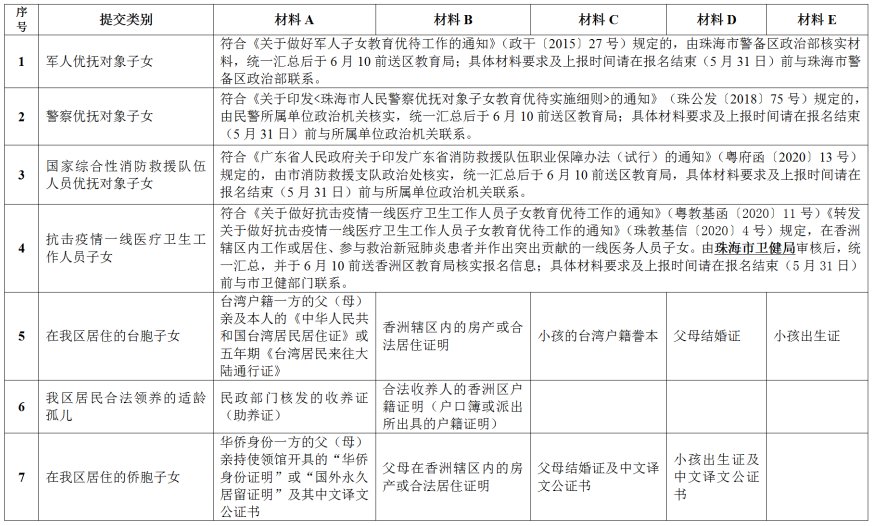
2.2021年秋季珠海市义务教育阶段公办学校政策性照顾生证明材料一览表
3.2021年秋季香洲区公办中小学政策性照顾类别及证明材料一览表
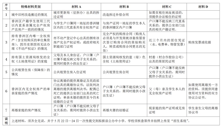
4.2021年秋季香洲区公办中小学招生特殊房产材料一览表
5.2021年秋季香洲区公办中小学招生个人荣誉积分加分材料
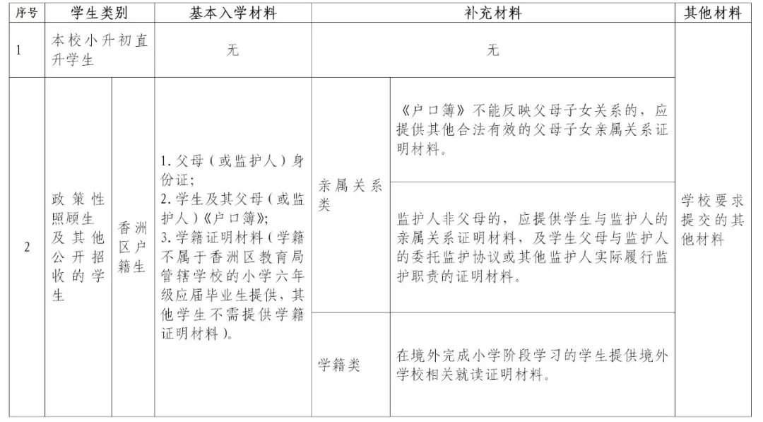
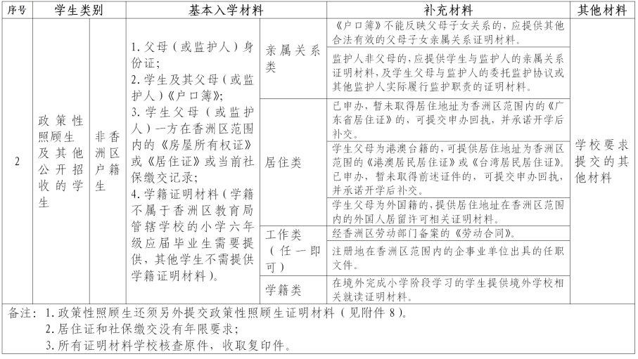
6.2021年秋季香洲区公办中小学招生入学基本材料清单
7.2021年秋季香洲区公办中小学招生咨询电话
8.2021年秋季香洲区民办中小学政策性照顾生类别及证明材料
9.2021年秋季香洲区民办中小学招生入学材料清单
10.2021年秋季香洲区民办中小学招生日程安排表
11.2021年秋季香洲区民办学校招生咨询电话





