
2021秋季各区公办中小学招生日程安排表一览(持续更新)
一、香洲区
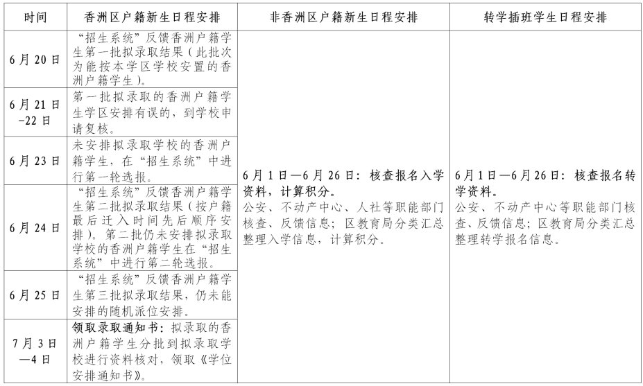
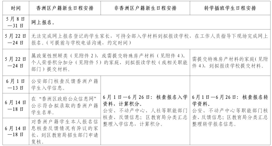
◆网上报名(5月8日—31日)
◆提交特殊材料(5月22日—24日)
◆公示香洲户籍生拟录取名单(最新调整为7月4日—9日)
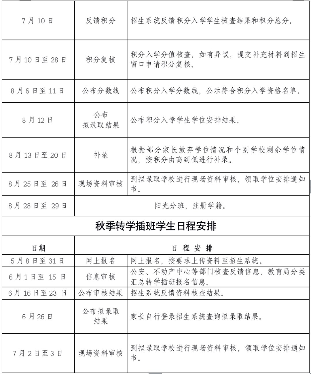
◆反馈非香洲户籍生核查情况及积分总分(6月27日)
◆政策性照顾和积分入学复核申请(6月28日—7月16日)
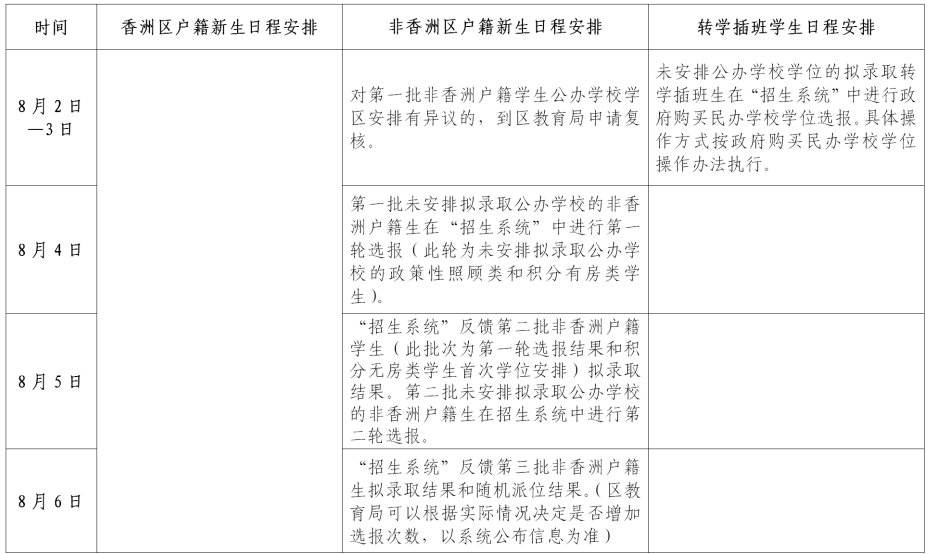
◆公布积分入学录取分数线:公办学校录取分数线(7月26日);政府购买民办学校学位录取分数线(8月10日)
二、金湾区
三、斗门区
四、高新区
(一)5月8日—5月31日,网上报名。
(二)信息审核。区教育局汇总网上申请信息,统一提交至公安、不动产中心、人社局等部门核实。报名登记信息以5月31日前信息为准。
(三)7月5日-9日,公示高新区户籍学生及公布高新区户籍学生学位安排结果。
(四)7月12日—13日,高新区户籍学生携相关资料到拟录取学校现场核对资料,核对无误,领取《录取通知书》,核对不一致的,不予录取。
(五)7月16日公布非高新区户籍学生信息核查结果或积分总分。
(六)7月16日-31日,家长自行在报名系统查看个人积分,如有异议,根据短信提示,在报名系统上上传补充材料申请复核。未在此段时间申请复核,视为自动放弃复核机会,以原核查结果或积分总分为准。
(七)8月1日—8月14日相关部门复核积分。
(八)8月16日公布积分分数线。
(九)8月17日—8月21日公示符合入学资格的非高新区户籍学生名单。
(十)8月23日,公布符合入学资格的非高新区户籍学生的学位安排结果。
(十一)8 月25日—8月26日,拟录取学生持全部入学材料到拟录取学校复核。核对无误,领取《录取通知书》,核对不一致的,不予录取。
(十二)学校自主安排“阳光分班”时间。
五、横琴新区
(一)网上报名(5月8日-5月31日)
登录网上报名系统,根据网上操作指引,按照申请类别,对应填写报读学校及个人信息、家长信息、房产信息、政策性照顾信息、积分项目信息等,点击保存并成功上传。
(二)提交材料(5月8日-5月31日)
第二类政策性照顾类学生、第三类跨区就读类学生学生,需在报名时间内提交相关证明材料(详见附件3)到区社会事业局招生服务窗口(地址:横琴镇政府A106)。
(三)审核信息
区教育行政部门分类汇总报名数据后,统一提交公安部门、房产登记部门、人力资源和社会保障局等部门对数据进行核查(以5月31日前报名登记的信息为准)。
(四)公布第一类横琴新区户籍类学生录取名单(6月25日)
在横琴新区社会事业局门户网站公布第一类横琴新区户籍类学生录取名单。
(五)积分入学分值核查(6月28日-7月16日)
家长于规定时间内在报名系统核查分值结果,如对自身核查结果有异议的,提交补充材料到招生窗口提出复核申请。未在此时间内申请复核的学生,视作自动放弃复核机会,其资料按原核查结果为准,不再变更。
(六)公布积分入学分数线(7月26日)
在横琴新区社会事业局门户网站公布。
(七)公示其他类别学生(含补录)录取名单(8月10日)
在横琴新区社会事业局门户网站公布其他类别学生(含补录)录取名单;对公示名单有异议的,可在公示期间内向区教育行政部门反映。
(八)学校通知已录取学生办理报到入学手续
已录取的学生由学校发放学位安排通知书。
(九)阳光分班,注册学籍
录取新生家长凭学校发放的学位安排通知书到录取学校进行阳光分班。





