
珠海市香洲区人民政府办公室关于印发《珠海市香洲区随迁子女积分入学办法》的通知
珠香府办〔2021〕3号
第一条
为贯彻落实《中华人民共和国义务教育法》,依法保障随迁子女在珠海市香洲区(以下简称“本区”)平等接受义务教育,根据国务院《居住证暂行条例》、广东省《关于做好进城务工人员随迁子女义务教育工作的意见》和珠海市《关于进一步做好异地务工人员随迁子女义务教育工作的意见》等文件精神,结合本区实际,特制定本办法。
第二条
本办法所称随迁子女,是指年龄介于6至18周岁,其父母或其他法定监护人至少一方持有香洲区有效期内居住证且有合法稳定就业、合法稳定住所的非珠海市户籍随迁儿童少年。
第三条
符合本办法的随迁子女,其父母或其他法定监护人报名时持有效期内居住证的,可通过积分制方式申请本区义务教育起始年级公办学位。
报名时,父母或其他法定监护人未持有香洲区有效期内居住证的,视为无效申请。
报读小学一年级的须年满6周岁(当年8月31日及之前出生),报读初中一年级的须为当年小学应届毕业学生。
第四条
积分项目设置居住年限(或房产年限)、参保年限、职业资格(或文化程度)和加分项共四大项目。具体积分项目分值如下:
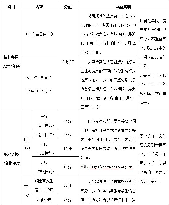
(一)居住年限(或房产年限)积分。居住年限,父母或其他法定监护人在本区办理《广东省居住证》,以公安部门核查年限为准,有效期限以最近10年内、截止到申请当年8月31日累计计算;房产年限,父母或其他法定监护人所持本区住宅房产的《不动产权证》或《房地产权证》,以不动产登记部门核查登记日期为准,有效期限以最近10年内、截止到申请当年8月31日累计计算。
居住年限、房产年限分别计算积分,不重叠积分,以总分高的一项为此项目最终积分。每满一年积10分;不足一年的按实际天数计算积分。
经市公安部门核定,从《居住证暂行条例》颁布实施之日起,自2016年7月1日始,在我市初次申领到的《广东省居住证》,且居住证地址范围在本区内的,对实际居住记录,居住年限计时系统自动增计6个月。
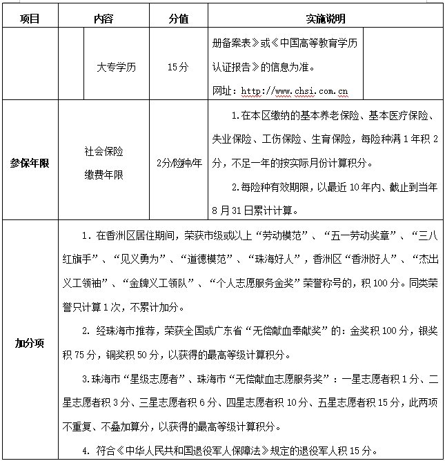
(二)职业资格(或文化程度)积分。职业资格按所持最高等级“国家职业资格证书”或“职业技能等级证书”积分,以“技能人才评价证书全国联网查询系统”(http://zscx.osta.org.cn)核查信息为准,一级(高级技师)积35分,二级(技师)积25分,三级(高级技能)积15分、四级(中级技能)积10分。文化程度按所持最高毕业学历积分,以“中国高等教育学生信息网”(http://www.chsi.com.cn)核查《教育部学历证书电子注册备案表》或《中国高等教育学历认证报告》的信息为准。硕士研究生及以上学历积60分,本科学历积25分,大专学历积15分。
职业资格、文化程度分别计算积分,不重叠、不累计积分,以总分高的一项为此项目最终积分。
(三)参保年限积分。以在本区缴纳的基本养老保险、基本医疗保险、失业保险、工伤保险、生育保险,每险种满1年积2分,不足一年的按实际月份计算积分。每险种有效期限,以最近10年内、截止到申请当年8月31日累计计算。
(四)加分项目
1.在香洲区居住期间,荣获市级或以上“劳动模范”、“五一劳动奖章”、“三八红旗手”、“见义勇为”、“道德模范”、“珠海好人”,香洲区“香洲好人”、“杰出义工领袖”、“金牌义工领队”、“个人志愿服务金奖”荣誉称号的,积100分。同类荣誉只计算1次,不累计加分。
2.经珠海市推荐,荣获全国或广东省“无偿献血奉献奖”的:金奖积100分,银奖积75分,铜奖积50分,以获得的最高等级计算积分。
3.珠海市“星级志愿者”、珠海市“无偿献血志愿服务奖”:一星志愿者积1分、二星志愿者积3分、三星志愿者积6分、四星志愿者积10分、五星志愿者积15分,此两项不重复、不叠加算分,以获得的最高等级计算积分。
4.符合《中华人民共和国退役军人保障法》规定的退役军人积15分。
第五条
积分总值为第四条所述各项目得分之和。父母或其他法定监护人分别计算积分,除房产年限积分外,其他积分项目,父母或其他法定监护人之间不重叠、不重复计分。以总分最高一方的分数为最终积分总值。
前文第三条所述的无效申请,不予计算积分总值。
第六条
每年动态划定积分入学录取分数线。录取分数线划定原则:按当年香洲区公办学校招生计划,在招收本区户籍学生、政策性照顾类学生后,按随迁子女积分从高到低排序,根据剩余学位数来划定。积分入学录取分数线与达到积分入学录取分数线的随迁子女名单同时向社会公布。
如出现录取分数线同分人数多于剩余公办学位数的情况,则同分者一并录取。
第七条
随迁子女积分入学坚持公开、公平、公正原则,采取网上报名、职能部门审核、系统自动计算积分、教育行政部门统一录取的招生模式。
文化程度信息由教育行政部门核查提供;居住年限及户籍信息由公安部门核查提供;社保年限、职业资格信息由人社部门核查提供;房产登记信息由不动产登记部门核查提供。
“见义勇为”获奖信息由市公安局核查提供;“道德模范”、“珠海好人”获奖信息由市文明办核查提供;“香洲好人”获奖信息由区文明办核查提供;“杰出义工领袖”、“金牌义工领队”、“个人志愿服务金奖”获奖信息及“星级志愿者”信息由团市委、团区委核查提供;“劳动模范”、“五一劳动奖章”由区总工会核查提供;“三八红旗手”由区妇联核查提供;“无偿献血奉献奖”、“无偿献血志愿服务奖”由市中心血站核查提供;“退役军人”由区退伍军人事务局核查提供。
以上核查信息以当年报名截止日期前为准。
第八条
随迁子女积分入学,每年在规定时间内网上集中受理一次,受理时间按当年区教育行政部门公布的秋季招生实施细则执行。申请人可登录“香洲区中小学招生系统”进行报名。网上填报信息以当年报名截止日期前所持证件信息为准。
第九条
随迁子女可在规定时间内,登录“香洲区中小学招生系统”查询本人的积分情况。如有异议,应在规定时间内按指定要求申请复核,并提交复核材料,由区教育行政部门汇总后提交相关职能部门复核。未在规定时间内申请复核的,视作自动放弃复核机会,其积分按原核定的分数为准。
第十条
达到积分入学录取分数线的随迁子女名单,区教育行政部门将向社会公示5天。公示期间对公示名单有异议的,可向区教育行政部门反映,由区教育行政部门统一提交给相关职能部门进行核查。
第十一条
区教育行政部门根据公示最终结果,综合考虑学校布局、招生计划、学区学位、申请人数以及房产或居住地等情况,统筹安排公办学校学位或政府购买服务类民办学校学位,具体实施按照当年招生实施细则执行。
第十二条
随迁子女应于当年区教育行政部门规定时间内,登录“香洲区中小学招生系统”查询学位安排结果,并提供户口簿、居住证、房地产权证等相关有效材料原件到拟录取学校现场核对,核对无误后办理入学手续。
逾期未办理入学手续的,视为放弃积分入学资格,不再补录;提供虚假材料的,一经查实,取消其申请积分入学资格,如其凭积分已入学的,取消其已获得的公办学校学位,不再补录。
第十三条
义务教育阶段在校学生(以全国中小学生学籍信息管理系统数据为准,当年小学应届毕业学生报读初中一年级的除外)不得申请积分入学。已取得全国中小学生学籍信息管理系统学籍号,变相留级重复申请学位的,一律取消其申请学位,所造成后果,由家长自行承担。
已在本区公办小学或政府购买服务类民办小学就读的随迁子女可读至本学段结束;本学段结束后升读本区义务教育阶段公办中学或政府购买服务类民办中学的,需按照本办法重新申请及计算积分(但若申请当年已颁布实施新规定的,则按照申请当年施行的新规定执行)。
第十四条
国家、省、市就随迁子女入学出台新规的,区教育行政部门可根据本区的社会经济发展现状,调整随迁子女积分入学项目和分值,并向社会公布。
第十五条
在本区工作、居住,符合市、区政策性照顾类申报条件的随迁子女,按照当年招生实施细则规定,申请本区义务教育起始年级公办学位。
第十六条
名词解释:
本文中所述“香洲区”、“本区”、“区”,所指区域范围均指为香洲区南屏镇、拱北街道、吉大街道、狮山街道、翠香街道、香湾街道、梅华街道、前山街道、凤山街道、湾仔街道、南屏科技工业园区、珠澳跨境工业区。
文中提及的居住证、社保、房产等信息的所在范围均为上述区域。
本文中所述“市”均为珠海市。
本文中所述“房产”,是指父母在同一房产中占有产权份额为100%,且房产登记用途须为“住宅”或“成套住宅”的房产。
第十七条
本办法由珠海市香洲区教育局负责最终解释。
第十八条
本办法自2021年5月1日起正式实施,有效期五年。
附件:珠海市香洲区随迁子女积分入学项目及分值表
注:每年的积分入学录取分数线根据当年全区的招生实际情况划定。





