2022年秋季横琴新区义务教育阶段学校招生工作实施细则附件汇总

教育百科2022-07-05 21:17:45佚名

2022年秋季横琴新区义务教育阶段学校招生工作实施细则附件汇总

  附件:

  1.横琴粤澳深度合作区义务教育阶段公办学位安排顺序

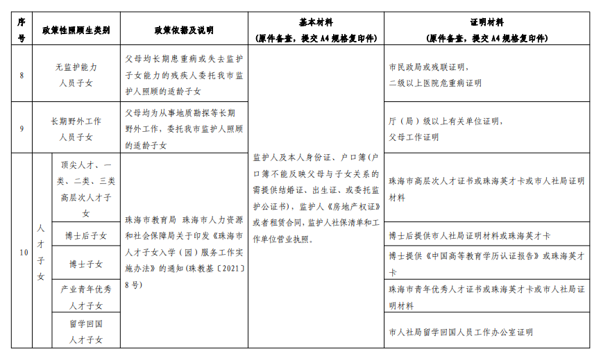
  2.珠海市义务教育公办学校政策性照顾生类别及证明材料

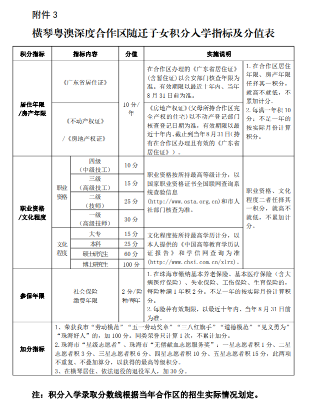
  3.横琴粤澳深度合作区随迁子女积分入学指标及分值表

本文标签: 珠海市  深度  政策性  义务教育  分值  

相关推荐

猜你喜欢

大家正在看