
(一)拟在广东省报考的考生必须满足以下五个条件之一:
1.广东省户籍或就读于广东省境内普通高校的应届本科毕业生;
2.工作或户口所在地是广东省的往届本科毕业生或同等学力考生;
3.报考广东省境内招生单位的单独考试考生;
4.报考广州美术学院、星海音乐学院的考生;
5.报考广东省境内招生单位的在粤实习应届本科毕业生。
(二)拟在广东省报考的考生在选择报考点时须严格遵守报考点接受范围,否则报名结果无效。具体如下:
1.中山大学、华南理工大学、华南师范大学、暨南大学、广州医科大学、南方医科大学、广州中医药大学和深圳大学报考点分别只接受报考本校的考生报名。
2.广州美术学院、星海音乐学院报考点只接受报考本校的考生报名,并且所有报考这两所院校的考生都必须选择所报考学校作为报考点。
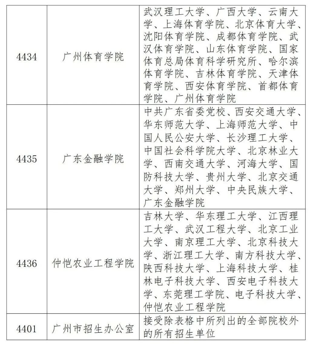
3.拟在广州市报名参加考试的考生,需按报考点接受范围进行报考,见下表:



4.深圳的考生如报考深圳大学,则必须选择深圳大学报考点。
5.东莞的考生如报考东莞理工学院、佛山科学技术学院、广东工业大学、广东海洋大学、广东金融学院、广东技术师范大学、暨南大学、五邑大学、深圳大学、南方医科大学、广州体育学院、广东医科大学,则必须选择东莞理工学院报考点,报考其他院校的,可选择东莞市招生办报考点。
6、报考华南理工大学、华南农业大学、华南师范大学、深圳大学、广州大学、广东财经大学且需考设计绘图(3小时以上6小时以下)或有使用画板等特殊要求的科目的考生,必须选择所报考学校作为报考点;报考其他招生单位且需考设计绘图(3小时以上6小时以下)或有使用画板等特殊要求的科目的考生,可选择华南农业大学、广州大学、深圳大学报考点(不受第一、三点限制)。
7、拟在其他地市报名考试的考生,应选择所在地市设立的报考点,所在地市未开设报考点的,可就近选择报考点进行报名。





