
珠海高新区2022年公办学校秋季招生随迁子女积分入学方案
第一条为贯彻落实《中华人民共和国义务教育法》,确保随迁子女在高新区早等接受义务教育,根据《居住证暂行条例》(国务院第663号)、《.广东省流动人口服务管理条例》(广东省第十二届人民代表大会常务委员会公告第86号)、《关于做好异地务工人员随迁子女义务教育工作的意见》〔粤府办〔2011〕 45号).《关于选一步做好异地务工人员随迁子女义务教育工作的意见》(珠教〔2016〕 1号),结合珠海高新区经济社会发展现状,制定本方案。
第二条本方案所称随迁子女,是指年龄介于6至18周岁,其父亲或母亲或父母双方或其他法定监护人,在高新区居住半年以上(持有效居住证)。且有合法稳定职业和合法稳定住所的非珠海市户籍的随迂儿童少年。
第三条本方案适用于适龄随迁子女凭积分申请入读义务教育阶段公办学校起始年级(小学一年级或初中一年级)。随迁子女申请转学插班义务教育阶段公办学校非起始年级,在高新区工作、居住的港澳台侨和外箱人士子女以及其他政策性照顾生,不适用本办法。
第四条报名方式及嶶名时间以珠海高新区教育部门当年发布的招生方案规定的时间为准。网上填报的信息以当年报名截止日期前的信息为准。
第五条运龄随迂子女可按父亲或母亲(或其他法定监护人》一方持有的有效期内居住证登记地址或者自有完全产权房产所在学区的学校申请起始年级学位。报读小学一年级的,截至报读当年8月31日,须年满6周岁;报读初中一年级的须为当年小学应届毕业学生。
已取得全国中小学学籍信息管理系统学籍号的义务教育阶段在校学生不得申请公办学校小学一年级学位。
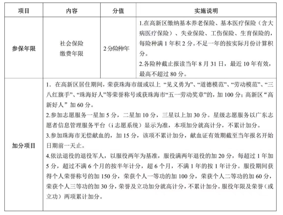
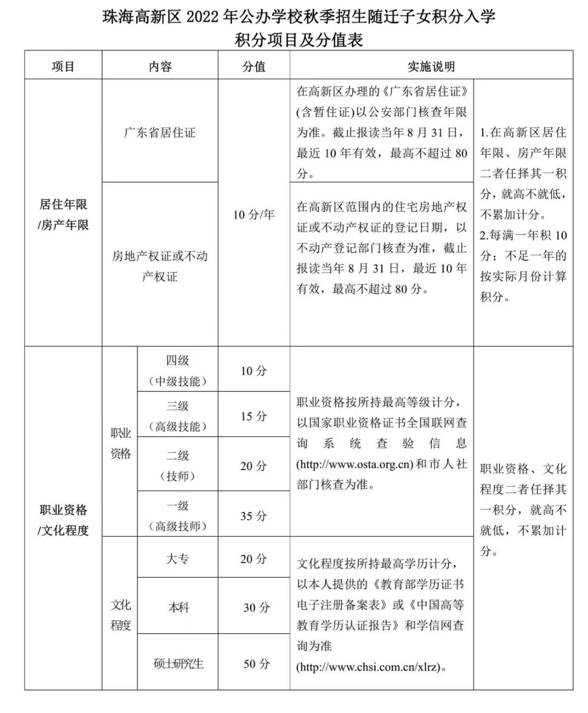
第六条随迁子女积分入学积分项目包括居住年限〔或区内完全产权房产登记年限)、职业资格〔或文化程度)、参保年限及加分项。积分加分项目包括:珠海市级或以上荣誉(见义勇为、道德模范、劳动模范、三八红旗手、珠海好人、五一劳动奖〉,高新区“高新好人”,参与志愿服务,退役军人康役年限及立功受奖。具体积分项目及分值详见附件《珠海高新区随迁子女积分入学积分项目及分值表》。
第七条积分总值为各项目得分之和。父亲或母亲或其他法定监护人分别计分,除房产年限计分外,其它积分项目,父亲或母亲或其他法定监护人之间不重叠计分。以总分最高一方的分数为最终积分。
第八条积分入学分数线划定原则:积分入学分数线按当年全区各公办学校招生计划总数,在招收本区非积分入学各类型学生后,根据剩佘学位数来确定,积分由高到低录取,额满即止。积分入学分数线与积分入学拟承取名单同时向社会公布。
第九条随迁子女积分入学,采取网上报名、集中受理,职能部门审核、系统计分,教育行政部门统一录取、统筹安排学位的招生模式。
随迁子女父母文化程度信息由教育行政部门负责核查提供;居住年限及户籍信息由公安部门负责核查提供;社保年限、职业资格信息由人社部门负责核查提供;房产叠记信息由不动产登记部门负责核查提供。
随迁子女父母的“见义勇为"获奖信息由区公安部门协助核查提供;“道德模范"、“珠海好人"”、“高新好人”荣眷或获奖信息由区文明办协助核查提供;“劳动模范”、“五―劳动奖章"荣誉或获奖信息由区总工会核查提供;“三八红旗手"荣誉或获奖信息由区妇联核查提供;无偿献血凭有效证书登记,由市中心血站核查提供;“退役军人”信息由区瘗役军人事务管理部门核查提供;星级志愿者信息由团区委核查提供。
第十条申请人可在规定时间内,登录报名系统查询积分信息。如有异议,可在规定时问内按要求提交有关材料申请复核,未在规定时间内中请复核的,视作自动放弃复核机会,其积分以原核定的为准。
第十一条达到当年积分入学分数线的随迁子女名单,按照当年招生实施细则规定的时间,向社会公示5天。对公示名羊有异议的,于公示期内实名向高新区教育部门反映,由高新区教育部门统一提交给相关职能部门核查。公示结束,由高新区教育部门统筹安排符合入读资格的随迁子女入读公办学校。
第十二条随迁子女及其家长于规定时间内,查询学位安排结来,按要求办理入学手续。逾期未办理入学手续的,视为放弃积分入学资格;提供虚假材料的,取消共积分入学资格,已凭积分入学的,取消其公办学校学位。因上述情况空佘出来的学位,不再补录。
第十三条已取得全国中小学学籍信息管理系统学籍号的义务教育阶段在校学生,通过弄虚作假等手段申请公办小学一年级学位的,取消共申请的学位。所造成的后果。由家长自行承担。
第十四条本方案由珠海高新区教育部门负责最终解释。
附件:珠海高新区2022年公办学校秋季招生随迁子女积分入学积分项目及分值表





