
一、招收对象:
(一)年满6周岁(即2016年8月31日前出生)且未曾入学的适龄儿童报读小学一年级;
(二)本学年完成小学阶段教育的应届毕业生报读初中一年级。
二、招生类型和学位安排原则:
(一)户籍生:
1.户籍生:是指九江镇户籍适龄儿童、少年。
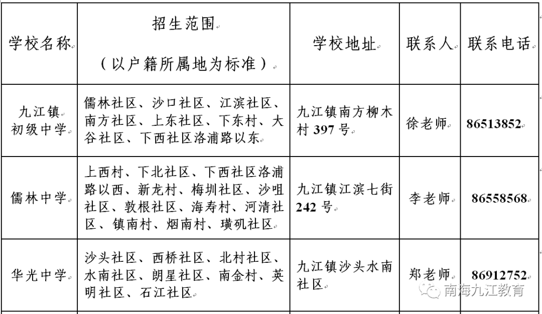
2.学位安排原则:户籍生实行按户籍所在地定向招生,根据《九江镇义务教育阶段公办学校招收适龄儿童、少年所属区域划分一览表》(详见附件1),按户籍区域划分相对就近入读。
《九江镇义务教育阶段公办学校招收适龄儿童、少年所属区域划分一览表》如下↓↓↓

(二)政策性借读生:
1.政策性借读生:是指非九江镇户籍,但随父或母在九江镇居住,且符合《2022年政策性借读生申请条件及入学证明材料一览表》中有关政策性借读生17类条件之一的适龄儿童、少年。
2.学位安排原则:经镇招生工作委员会审核符合政策性借读生申报条件的,由镇教育发展中心视各校招收户籍生后的学位盈余情况,统筹安排公办学校学位。
《2022年政策性借读生申请条件及入学证明材料一览表》如下↓↓↓
说明:
1. 关于第13条,(1)要求投资人在本镇投资的项目竣工投产或开业、营业两年以上(是指从入读报名时往前计算需满足两年以上,含两年),且至入读报名时企业登记状态显示存续(在营、开业、在册)。需提供工商营业执照以及企业机读档案登记查询结果。
(2)投资人不低于200万元(外商、港澳台人士不低于50万美元)的投资额必须是投资一个项目,而且是两年前已经投入的实有资产。需提交法定验资机构(南海区内会计师事务所或审计事务所)出具的验资报告,并提供事务所营业执照、执业证书,注册会计师年度检验登记。
(3)如果该项目是分多次投资才达到200万的,还需要提交项目投产时投资人累计投资额的原始会计凭证和会计账簿、会计报表等资料复印件。
2. 关于第16条“在本镇连续居住并在本市同一区内依法缴纳社会保险费满5年以上(含5年),有固定住址、有合法就业或经营证明的非户籍人士适龄子女”需提供的证明材料为:
(1)在佛山市同一区缴纳社保连续5年及以上的证明。计算时间为:2017年4月至2022年3月期间,有连续缴纳60个月记录。(其中疫情期间2020年1月至12月的补缴记录视为有效)。
(2)关于在“九江镇连续居住满5年”的证明,提供以下证明材料之一即可:①在九江镇连续居住5年及以上的居住证明(计算时间为:2017年5月1至2022年4月30日期间,有连续签注的有效居住证满60个月);在九江镇连续5年及以上营业执照(计算时间为:2017年5月1日至2022年4月30日期间,连续有效60个月);③在九江镇连续5年及以上依法纳税证明(计算时间为:2017年4月至2022年3月期间,有连续缴纳60个月记录)。
(三)普通借读生(积分生)
1.普通借读生(积分生):是指非九江镇户籍,但随父或母在九江镇居住,又不符合政策性借读生条件的适龄儿童、少年,通过《佛山市新市民积分制服务管理办法》凭积分申请在我镇入读公办学校的非户籍常住人口子女。
2.学位安排原则:由镇教育发展中心视各校招收户籍生和政策性借读生后的学位盈余情况,按其积分从高到低排序,招收积分进入招生片区最低录取线的普通借读生为积分生,统筹安排其片区内公办学校学位。
三、招生报名工作指南
(一)户籍生:
1.报名时间:4月9日(星期六)—4月12日(星期二)早上7点至晚上10点前;申诉时间:4月21日—4月25日。
2.报名方式:
●电脑版网址:登录网址http://bm.nhedu.net
●手机版入口:点击进入(请在微信端打开)
3.网上报名点的选择:
按《九江镇义务教育阶段公办学校招收适龄儿童、少年所属区域的划分一览表》,选择招生范围对应的学校;
4.录取结果公布和现场注册确认时间:
(1)录取结果公布时间:5月25日前;
(2)现场注册确认时间:6月2日前录取学校分期、分批预约家长到校注册确认(具体时间以录取学校通知为准);
(3)现场注册确认要求:家长须按通知时间到学校现场确认注册,逾期不注册确认的,视为自愿放弃学位,本年度将不再安排公办学校学位。
(二)政策性借读生:
1.报名时间:4月13日(星期三)—4月16日(星期六)早上7点至晚上10点前(申诉时间:5月17日-5月22日)。
2.报名方式:
●电脑版网址:登录网址http://bm.nhedu.net
●手机版入口:点击进入(请在微信端打开)
3.网上报名点的选择:
(1)申报小学一年级,报名点是现就读的九江镇内有资质的幼儿园(详见附件3);如果在非镇内有资质幼儿园就读的,居住地是九江片区的,报名点选“九江中心幼儿园”;居住地是沙头片区的,报名点选“沙头中心幼儿园”;
(2)申报初中一年级,报名点是现就读的九江镇公办小学;如在非镇内公办小学就读的,居住地是九江片区的,报名点选“九江中心小学”;居住地是沙头片区的,报名点选“沙头中心小学”。
4.网上审核资料通过后录取结果公布和现场注册确认时间
(1)录取结果公布时间:6月17日前;
(2)现场注册确认时间:6月25日前录取学校分期、分批预约家长到校注册确认(具体时间以录取学校通知为准);
(3)现场注册确认要求:家长须按通知时间到学校现场确认注册,逾期不确认的,视为自愿放弃学位,本年度将不再安排公办学校学位。
(三)普通借读生(即积分生)
1.申请报名时间:2022年5月6日到5月18日(10个工作日)。
2.申请报名地点:在申请人镇内现居住地所属村(居)行政服务中心窗口。
3.积分分数公示时间:2022年6月15日前(具体时间以九江镇积分办公布为准)。
4.公布积分入学学位和片区最低录取分数线:
6月24日前,向社会公布招收完户籍生、政策性借读生后可以提供接收积分入学的学校和学位数,以及积分入学招生片区(九江片、沙头片)最低录取分数线。
5.公示积分入学录取名单:
6月30日前,镇招生工作委员会将组织同一招生片区积分录取分数线的入围者,填写报读学校志愿;再按报读同一志愿学校申请者积分,由高到低录取,最后由录取学校公示录取名单。
6.办理入学注册手续时间:
积分入学录取结果公示无异议后,录取学校将在7月中上旬分期、分批预约家长到校签名确认,领取录取通知书,并办理报名注册手续,逾期不办的,视为自愿放弃学位,本年度将不再安排公办学校学位。
四、招生咨询与投诉电话:
招生投诉电话:86557181
招生咨询电话:86507851,联系人:周老师 ;86589026,联系人:梁老师
九江积分服务咨询:86589339
*为严肃招生纪律,家长提交的入学申请材料必须真实,如弄虚作假,一经查实,一律取消入读镇内公办学校的资格,情节严重的,将依法处理。
*本方案解释权为九江镇2021年义务教育阶段公办学校招生工作委员会。
九江镇具备办园资质幼儿园和公办小学一览表:

2022年九江镇义务教育阶段学校招生计划情况一览表:






