
招生对象及招生批次
各初中学校招生分三批次进行:
1、第一批招收具有本镇户籍的小学应届毕业生;
2、第二批招收政策性借读生;
3、第三批招收普通借读生(即积分生)(在第一、第二批次招生完成后,学校仍有学位剩余的情况下,根据学位数按照积分入学的办法招收)。
里水镇公办初中学校招生计划一览表

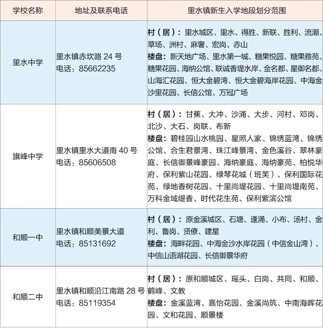
里水镇公办初中本地户籍生、政策性借读生招生辖区划分表
本表所指的入学地段户籍生是有时限性的,是指2020年6月2日前(含6月2日当天)入户在册的地段户籍生。之后迁入的户籍生由里水镇教育局根据学位情况统筹安排到公办学校入读,不能保证就近入学。

日程安排

特别提示
1、根据全国学籍系统的规范要求,申请人凡是已入读七年级(初中一年级)的(含在外地学校),不得再报读七年级,因错误入读造成退学的后果由学生和家长本人承担。
2、今年七年级新生报名先在网上报名,然后到学校交纸质材料报名,家长要详细阅读入学报名指南。网上报名系统每天开放的具体时间:7:00——22:00。
3、非户籍学生提交入学申请资料后,经审核符合政策性借读条件录取资格的,安排入读公办学校;不符合录取条件的,请自行联系入读民办学校或回户籍地接受义务教育。
咨询地址和电话
咨询地点:里水镇通津正街96号里水镇成人文化技术学校内(里水教育局招生办公室)
咨询电话:85613163
投诉电话:85613163
里水镇户籍学生入学报名指南(第一批)
招生对象
具有本镇户籍的小学应届毕业生。
报名方法
家长先在网上报名,然后到学校提交纸质材料。申报材料是报名小孩的户口簿原件和复印件。(户口簿原件核对后返还,复印件须含户口簿首页、学生及父母所在页)
①报名平台:电脑版网址: http://bm.nhedu.net
手机:http://bm.nhedu.net/wxclient/nanhai/page/login.html
②报名流程:

注意事项
①各学校的招生范围划分请详细阅读《2020年里水镇公办初中招生辖区划分一览表》中的内容。
②根据全国学籍系统的规范要求,申请人凡是已入读七年级(初中一年级)的(含在外地学校),不得再报读七年级,因错误入读造成退学的后果由学生和家长本人承担。
③网上报名系统每天开放的具体时间:7:00——22:00。
④各招生学校的具体安排请查阅学校公布的招生方案。
非里水镇户籍常住人口子女“政策性借读生”申请入读指南(第二批)
招生对象
政策性借读生是指符合政策性借读17类条件之一的,并在里水镇居住的小学应届毕业生。
报名方法
家长先在网上报名,然后到学校提交纸质材料。申报材料是报名小孩的户口簿原件和复印件,以及政策性借读生的申报材料。(户口簿原件现场核对后返还,复印件须含户口簿首页、学生及父母所在页)
①报名平台:电脑版网址: http://bm.nhedu.net
手机:http://bm.nhedu.net/wxclient/nanhai/page/login.html
②报名流程:

注意事项
①各学校的招生范围划分请详细阅读《2020年里水镇公办初中招生辖区划分一览表》中的内容。
②根据全国学籍系统的规范要求,申请人凡是已入读初中一年级的(含在外地学校),不得再报读初中一年级,因错误入读造成退学的后果由学生和家长本人承担。
③政策性借读生报名学校不一定是入读的学校,政策性借读生如超出招生计划,将由里水教育局统筹安排入读其他公办学校。
④网上报名系统每天开放的具体时间:7:00——22:00。
⑤各招生学校的具体安排请查阅学校公布的招生方案。
非户籍常住人口子女“普通借读生积分入学”报名指南(第三批)
招生对象
在里水镇居住并持有效期内《广东省居住证》的里水新市民,其未曾入读公办初中且取得学籍的小学应届毕业生。
招生办法
普通借读生(积分生)按《佛山市新市民积分制服务管理办法》(佛府办〔2018〕45号),凭积分申请入读公办学校;在第一、第二批次招生完成后,根据各公办学校剩余学位情况,全镇统一积分,按照积分分值高低,由里水镇教育局统筹,安排入读公办学校,额满即止。如不服从安排,则作自动放弃处理。
不符合录取条件的积分生,自行联系入读民办学校或回户籍地接受义务教育。
申请报名时间、地点
1、积分入学申请时间:2020年6月1日--6月12日
2、报名地点:新生父母产权房或居住地所在村(居)行政服务中心新市民积分制服务管理窗口。
提示:申请人需在申请期内提出积分申请,逾期不予受理。
申请方法
申请人可在规定时间内到产权房或居住地所在村(居)行政服务中心新市民积分制服务管理窗口提交申请、积分材料并领取受理回执。
咨询电话
里水镇积分办电话:85620997





