
一、招生计划:
2022年,桂城共招收公办小学适龄新生8106名,未含2022年“民转公”学校招生数。
二、招生对象:
具有桂城户籍年满6周岁的适龄儿童(2016年8月31日及之前出生)。
三、报名时间、地点:
▶网上报名时间:2022年4月9日-4月12日
▶网上报名点:选择“入学地段户籍生”招生范围对应的公办小学报名。
家长网上报名的途径有两种:
(一)电脑版登陆网址https://bm.nhedu.net/报名;
(二)手机微信端报名。
特别提醒:网上报名的具体时间从早上7点至晚上22点。网上录入的信息和原件必须一致。
▶现场确认报名时间:2022年4月15日-4月20日,各学校根据网上报名情况,分期、分批预约家长到学校或报名点办理现场确认报名手续。(备注:没有接到学校通知的家长请不要贸然前往学校或报名点提交资料,避免不必要的人群聚集。)
▶现场确认报名地点:“入学地段户籍生”招生范围对应的公办小学
备注:2022年“民转公”学校的报名办法另行公布。
特别提醒:对逾期未办理报名手续,符合地段生资格的新生,不确保到原所属地段学校就读,由桂城街道教育局根据学位情况统筹安排到公办学校入读。
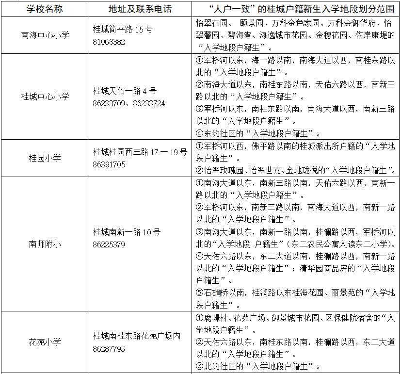
四、招生范围:
下表所指的“入学地段户籍生”是有时限性的,是指2022年4月8日前(含4月8日当天)入户在册的地段户籍生。之后迁入的该地段户籍生由桂城街道教育行政部门根据学位情况统筹安排到公办学校入读。
五、报名办法:
桂城户籍的适龄儿童凭以下证件原件及复印件办理网上报名和现场确认报名手续:
(一)户口簿原件及复印件(户口簿复印件须含户口簿首页、学生及父或母所在页);
(二)未能提供新生与父母同户户口簿的,需同时提供新生出生证原件及复印件;
(三)达到“人户一致”条件的户籍生还需提供与户口簿地址一致的房屋产权证的原件及复印件。
注:以上各页复印件由新生父(母)手写“该复印件由本人提供,真实有效”,并由新生父(母)签名。
六、入学程序及日程安排:





