
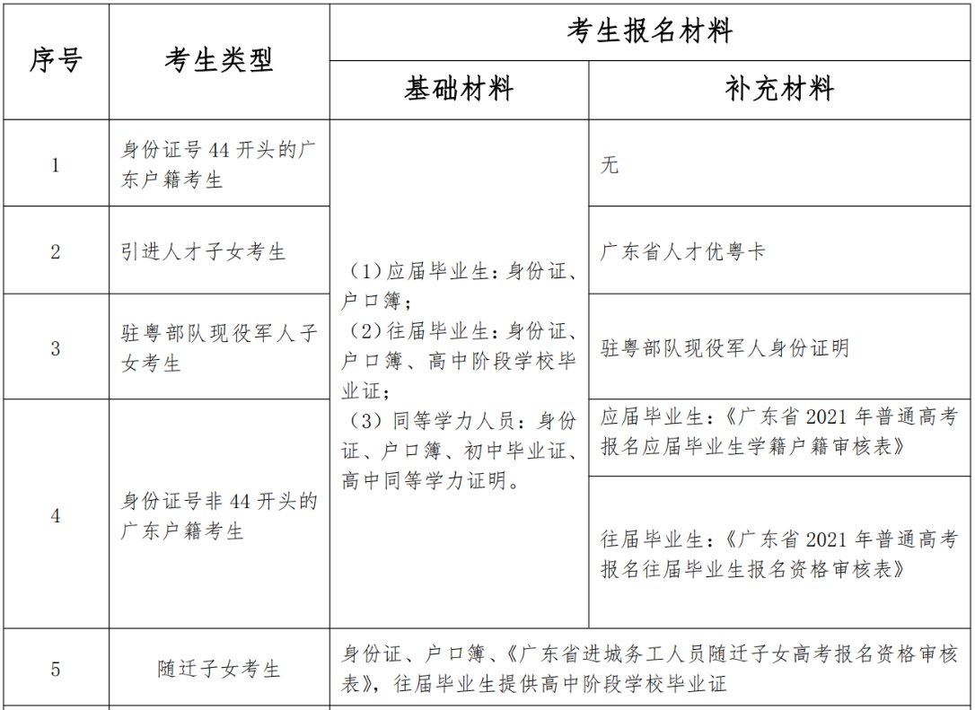
广东省2021年高考报名材料有哪些?
考生类型与所需报名材料清单如下:↓ ↓
①应届毕业生可由所在学校事先核准考生报考条件和材料,到报名点集体办理报考手续。
②往届毕业生、社会人员须持报名材料到市县招生考试机构指定的报名点办理报考手续。
注:经初核符合我省高考报名条件的考生,由报名点派发考生号。
考生须提供真实的报名材料(含加分和优先录取资格材料),如发现有弄虚作假情况的,将严肃处理。
教育百科2022-07-04 07:27:04未知

广东省2021年高考报名材料有哪些?
考生类型与所需报名材料清单如下:↓ ↓
①应届毕业生可由所在学校事先核准考生报考条件和材料,到报名点集体办理报考手续。
②往届毕业生、社会人员须持报名材料到市县招生考试机构指定的报名点办理报考手续。
注:经初核符合我省高考报名条件的考生,由报名点派发考生号。
考生须提供真实的报名材料(含加分和优先录取资格材料),如发现有弄虚作假情况的,将严肃处理。