
佛山市高明区2022年义务教育阶段公办学校招生工作方案
根据《广东省教育厅关于进一步规范普通中小学招生入学工作的指导意见》、《佛山市教育局关于做好2022年普通中小学招生入学工作的通知》精神,为全面落实义务教育阶段免试就近入学规定,按照“学校划片招生、生源就近入学”的要求,实行公民办学校同步招生。依据“平行报名、分别录取、选择多元、家长自愿”原则,为做好我区2022年义务教育阶段公办学校招生报名录取工作,现结合我区实际,特制定本方案。
一、招生计划:
(一)按照《佛山市高明区沧江中学和沧江中学附属小学规范办学体制机制改革方案》精神,自2022年秋季学期起,沧江中学和沧江中学附属小学转制为公办学校,纳入我区公办学校招生系统统一招录。
(二)2022年度高明区义务教育阶段公办学校秋季招生计划为10714人。其中,小学5965人,初中4749人。(具体各中小学招生计划及学区范围详见附件1)。
二、入学对象:
● 小学新生入学对象:
2016年8月31日(含8月31日)前出生且未接受过义务教育的适龄儿童。
● 初中新生入学对象:
受完规定年限小学教育并正常毕业的应届小学毕业生。
三、生源类型分类:
1、户籍生
户籍生为高明区户籍的新生。户籍生分成三类:户籍生(按学区)、户籍生(按房产)和户籍生(按居住),新生根据自身入学需求仅能选择一种类型申请入读,不得兼报,一经系统审核则无法变更入学类型。
⑴户籍生(按学区)
高明区户籍新生以户籍所属学校学区为条件审核的适龄入学儿童少年。具体分为荷城街道按学区户籍生、杨和镇按学区户籍生、明城镇按学区户籍生和更合镇按学区户籍生。学区划分见下文。
⑵户籍生(按房产)
高明区户籍新生其父(或母)或法定监护人在报读学校学区范围内获得住宅房产权证明,但户籍不在学校所属学区的户籍生。具体分为荷城街道按房产户籍生、杨和镇按房产户籍生、明城镇按房产户籍生和更合镇按房产户籍生。
⑶户籍生(按居住)
高明区户籍新生其父(或母)或法定监护人在报读学校所在镇(街道)有固定住所的户籍生,具体分为荷城街道按居住户籍生、杨和镇按居住户籍生、明城镇按居住户籍生和更合镇按居住户籍生。
特别提醒:所有生源户籍迁入确认时间截至报名结束之前。
优待生为享受户籍生待遇、落实优待政策的新生。包括军人子女和综合性消防救援队伍人员子女、高明区企事业高层次人才子女、在编在职教职员工直系亲属、抗疫一线医务人员子女和其他教育优待人员子女。
(1)军人和综合性消防救援队伍人员子女。军人子女入学按照《关于转发<广东省教育厅广东省军区政治部关于军人子女教育优待办法的实施细则>的通知》(政干〔2014〕3号)执行,国家综合性消防救援队伍人员子女入学按照《佛山市教育局 佛山市应急管理局 佛山市消防救援支队关于印发<佛山市国家综合性消防救援队伍人员及其子女教育优待实施细则>的通知》(佛教基〔2020〕5号)执行,经相关部门审核确定符合条件的对象,报读义务教育阶段公办学校可享受户籍生待遇。
(2)高明区企事业高层次人才子女。符合《关于印发<佛山市高明区企事业人才子入学实施方案>的通知》的企事业高层次人才子女,经区人力资源和社会保障局或区经济科技促进部门审核确定符合条件的对象,报读义务教育阶段公办学校可享受户籍生待遇。
(3)在编在职教职员工直系亲属。高明区义务教育阶段公办学校在编在职教职员工的直系亲属报读本校,可享受户籍生待遇。
(4)抗疫一线医务人员子女。根据《广东省教育厅广东省卫生健康委员会关于做好抗击疫情一线医疗卫生工作人员子女教育优待工作的通知》(粤教基函〔2020〕11号)规定,在抗击新冠肺炎疫情工作中获得嘉奖以上表彰或奖励的、或在本地定点医院参与救治新冠肺炎患者的、或赴湖北等国内外疫情高发地区执行抗击疫情任务、或因公殉职或被认定为烈士的一线医疗卫生工作人员子女,经市卫健局、市教育局审核确定符合条件的对象,报读义务教育阶段公办学校可享受户籍生待遇。
(5)其他教育优待人员子女。经区教育行政部门审核符合教育优待的其他工作人员子女,报读其父(或母)工作或居住所在地学校,可享受户籍生待遇。
2、政策性借读生
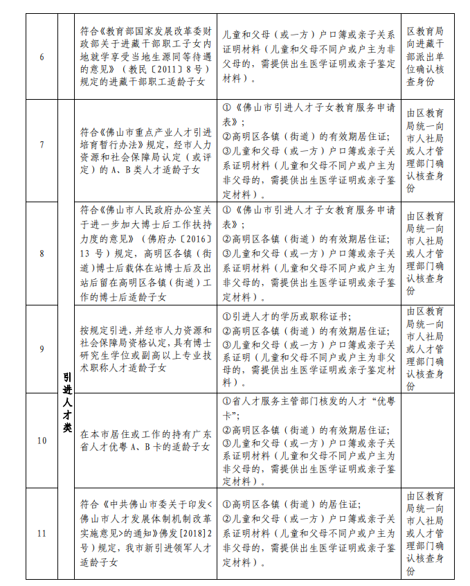
政策性借读生为非高明区户籍的新生。政策性借读生按属地管理,具体分为荷城街道政策性借读生、杨和镇政策性借读生、明城镇政策性借读生和更合镇政策性借读生。政策性借读条件和需要准备的报名资料请适龄儿童少年家长对照《高明区2022年秋季义务教育阶段公办学校政策性借读生申请入学证明材料一览表》进行申请和提交。
政策性借读生申请入学证明材料一览表详见下文。
3、普通借读生(积分生)
普通借读生为非佛山市户籍的新生。符合《佛山市高明区新市民积分入学办法》的适龄入学对象,向其父母或法定监护人居住证所在镇(街道)流管部门申请积分入学,按属地管理原则,具体为分荷城街道普借生、杨和镇普借生、明城镇普借生和更合镇普借生。
普通借读生(积分生)的招收名额视学位情况而定,建议家长做好回户籍地就读或到民办学校报名的准备。
4、对口直升生(仅限小升初新生)
高明区沧江中学、高明区第一中学实验学校、广二师高明附校属于九年一贯制学校。其应届小学毕业生可以自愿报读对口直升初中。
四、网上报名时间及方式:
●报名时间:小学4月21日-4月25日;初中4月26日-4月30日。
●报名方式:适龄儿童少年家长通过高明通登录“高明区义务教育阶段招生报名系统”进行网上报名。
PS:“高明区义务教育阶段招生报名系统”可通过高明通和“高明教育”微信公众号菜单栏进入。
五、关键材料准备:
1、户籍生:户口本
2、政策性借读生
政策性条件证明材料(具体以《高明区2022年秋季义务教育阶段公办学校政策性借读生申请入学证明材料一览表》进行申请和提交)
《高明区2022年秋季义务教育阶段公办学校政策性借读生申请入学证明材料一览表》
3、普通借读生(积分生)
高明区有效居住证、积分入学计分项证明材料。申请人可在积分入学开始后到所属镇(街道)就近的新市民积分制服务受理窗口申请积分入学。积分入学申请条件和流程等请咨询居住证各属镇(街道)的流管服务站。
六、报名资格审核:
●小学:
报名资格审核时间:4月22日-29日。
报名资料修改截止时间:4月28日前。
●初中:
报名资格审核时间:4月27日至5月7日。
报名资料修改截止时间:5月6日前。
符合报名条件的适龄儿童少年家长通过“高明区义务教育阶段招生报名系统”进行报名时,务必要认真、准确填写报名信息,并根据自愿选择报名的唯一身份,公办学校分为户籍生(含优待生)、政策性借读生、普通借读生、对口直升生四类,并按照报名身份上传有关资料到系统。
区教育局联合有关职能部门、招生学校等对申请入学的学生进行资格审核。报名资格一经核定,不得更改。报名资格审核通过,正式报名才能成功。建议家长慎重选择报名身份,以确保就近入学。
网上报名资格审核期间,适龄儿童少年家长提交申请材料不足的,审核人员将通过系统推送等方式退回材料,让申请人修改、补充及完善资料,再次提交后台审核。再次提交时间不能超过报名资料修改截止时间,否则视为放弃报名。
六、录取安排:
2022年我区公办中小学招生将开展分学段招生录取流程:
●公办初中学位:区沧江中学安排在提前批次按志愿录取,其它公办初中学位按照镇街优先,全区统筹的原则,合理调配全区初中学位;
●公办小学学位:区沧中附小安排在提前批次按志愿录取,其它公办小学学位按照相对就近入学原则,各镇(街道)安排符合条件的适龄儿童入学。
1.公办初中招生流程。
公办初中在义务教育招生报名系统录取顺序分为提前批次及普通批次,具体如下:
(1)提前批次:直升生及沧中普通生。
①第一轮直升生招生:根据对口直升招生学校录取方案,由沧江中学附属小学、高明区第一中学实验学校(小学部)和广二师高明附校提交直升生录取初审名单,经区教育局学籍部门审核盖章后,由招生部门将拟录学位推送给学生及家长。
②第二轮沧中普通生招生:高明区户籍生(按学区)、户籍生(按房产)、户籍生(按居住)及优待生,可自愿通过招生系统填报志愿拟录学位,由招生部门将拟录学位推送给学生及家长。如不填报该批次志愿,将自动调至普通批次录取。
(2)普通批次第一阶段:户籍生(按学区)及优待生和户籍生(按房产)。
①第一轮招生:户籍生(按学区)根据生源对象户籍所属学区划分,根据志愿自动分配拟录学位;优待生根据生源对象相应的优待条件选择学校报名录取,由招生部门将拟录学位推送给学生及家长。此阶段结束后,如有未被录取的户籍生(按学区),将由家长自主选择由区教育局统筹拟派学位或参加下一阶段录取。
②第二轮招生:户籍生(按房产)根据第一轮剩余学位数,依据其房产条件对应学区划分,通过招生系统填报志愿拟录学位,由招生部门将拟录学位推送给学生及家长。
(3)普通批次第二阶段:户籍生及政策性借读生。
区教育局招生部门统一公布上一阶段剩余学位数后,未被录取的户籍生(按房产)和户籍生(按居住)可在户籍所在镇(街道)或者居住所在镇(街道)申请入学,四个镇(街道)的政策性借读生仅在本镇(街道)内申请入学,统一由区教育局按生源对象意愿通过系统拟录安排学位。
区教育局招生部门在本阶段录取期间,根据剩余学位的学校数量、学位数量的情况开展一次或多次志愿填报及录取,家长要关注高明教育微信公众号或学在高明教育网站公布的具体安排。
以上阶段结束后,仍未被录取的户籍生和政策性借读生由区教育局通过直接拟派的方式安排剩余学位。
(4)普通批次第三阶段:普通借读生学位安排。
区教育局招生部门在以上录取阶段完成后,将公布可提供给新市民积分入学的学位数,经过区流管部门审核的四个镇(街道)普通借读生(积分入学),可在本镇(街道)内,由区教育局按生源对象意愿选择学校安排学位。拟录完成之后,区教育局招生部门将拟录学位推送给学生及家长。
如仍有学位空缺,未被录取的普通借生可到各镇(街道)教育服务部申请入读。区教育局及各镇(街道)教育服务部按照镇街优先原则,先录取本镇(街道)普借生,再录取其它镇(街道)普借生,额满为止。
2.公办小学招生流程。
公办小学在义务教育招生报名系统录取顺序分为提前批次及普通批次,具体如下:
(1)提前批次:沧中附小普通生。
荷城街道户籍生、荷城街道房产户籍生及优待生,可自愿通过招生系统填报志愿拟录学位,由招生部门将拟录学位推送给学生及家长。如不填报该批次志愿,将自动调至普通批次录取。
(2)普通批次第一阶段:户籍生(按学区)及优待生和户籍生(按房产)。
①第一轮招生:户籍生(按学区)根据生源对象户籍所属学区划分,根据志愿自动分配拟录学位;优待生根据生源对象相应的优待条件选择学校报名录取,招生部门将拟录学位推送给学生及家长。此阶段结束后,如有未被录取的户籍生(按学区),将由家长自主选择由区教育局统筹拟派学位或参加下一阶段录取。
②第二轮招生:户籍生(按房产)根据第一轮剩余学位数,依据其房产条件对应学区划分,通过招生系统填报志愿拟录学位,招生部门将拟录学位推送给学生及家长。
(3)普通批次第二阶段:户籍生及政策性借读生。
区教育局招生部门统一公布上一阶段剩余学位数后,未被录取的户籍生(按房产)及户籍生(按居住)可在户籍所在镇(街道)或者居住所在镇(街道)申请入学,四个镇(街道)的政策性借读生仅在本镇(街道)内申请入学,统一由区教育局按生源对象意愿通过系统拟录安排学位。
区教育局本阶段录取期间,根据剩余学位的学校数量、学位数量的情况开展一次或多次志愿填报及录取,家长要关注高明教育微信公众号或学在高明教育网站公布的具体安排。
以上阶段结束后,仍未被录取的户籍生和政策性借读生由区教育局通过直接拟派的方式安排剩余学位。
(4)普通批次第三阶段:普通借读生学位安排。
区教育局招生部门在以上录取阶段完成后,将公布可提供给新市民积分入学的学位数,经过区流管部门审核的四个镇(街道)普通借读生(积分入学),可在本镇(街道)内,由区教育局按生源对象意愿选择学校安排学位。拟录完成之后,区教育局招生部门将拟录学位推送给学生及家长。
以上各招生环节,凡报名人数少于招生计划人数的,实行直接录取;报名人数多于招生计划人数的,实行电脑随机摇号录取,具体实施方案另行发文。
(五)入学注册。
为了更好更快地确认招生学校的剩余学位,义务教育阶段公民办学校在两套不同报名系统中同时进行,招生学校在系统中录取学生之后,学生及家长需要在规定时间内登录公民办学校招生平台“高明区义务教育阶段招生报名系统”(公办学校平台)、“佛山市义务教育民办学校招生信息管理平台”(民办学校平台)进行注册或办理放弃学位操作,逾期视为自动放弃学位认定。
区教育局收到民办学校招生平台注册入学数据之后将民办学校招生平台注册入学数据导入公办学校招生平台。对已注册入学公办或民办学校的新生,公办学校招生下阶段将不再开放志愿填报。
各录取新生须按照义务教育阶段招生学校公布的入学须知按时注册入学,逾期将不保留学位。
高明区2022年义务教育阶段民办学校招生工作将在佛山市教育局统一部署下进行,具体安排另行通知。
(六)录取结果备案。
义务教育阶段学校须于8月底将全部注册适龄儿童少年名单上报区教育局审核,由区教育局上传招生平台备案。
八、学区划分:
2022年高明区学区划分与去年相比,按照相对公平与相对就近入学的原则,基本保持稳定。
>>点击查看:《高明区2022年度秋季义务教育阶段公办学校招生计划及学区范围》
重要提醒:我区公办中小学校招生地段划片具有很强的严肃性,一切以教育部门公布的招生方案为准,请各家长不要受楼盘销售广告影响。
九、咨询电话:
各镇(街道)教育服务部招生咨询电话:
区教师发展中心荷城教育服务部:0757-88883048、0757-88889548
区教师发展中心杨和教育服务部:0757-88803683
区教师发展中心明城教育服务部:0757-88831501
区教师发展中心更合教育服务部:0757-88843828
招生计划及学区划分咨询电话:0757-88282383
区教育局投诉监督电话:0757-88282386





