
南海区桂城街道怡海幼儿园2022年秋季招生简章(小区配建幼儿园)
佛山市南海区桂城街道怡海幼儿园是桂城街道公办幼儿园。为确保2022年秋季招生工作顺利开展,依据桂城街道教育办公室招生工作精神,结合幼儿园实际情况,制定本招生简章。
一、招生对象
根据广东省教厅等5个单位联合下发《关于印发<广东省加强住宅小区配建幼儿园建设和管理工作的指导意见>的通知》(粤教基【2015】21号)文件精神,以小区配套幼儿园优先满足本小区居民适龄儿童就近入园为原则,招收能适应幼儿园集体生活、身心健康的适龄幼儿。
1、桂城街道越秀星汇瀚府户籍适龄儿童;父母一方或双方或法定监护人持有桂城街道越秀星汇瀚府住房产权的适龄幼儿。
2、具有桂城户籍的适龄儿童。
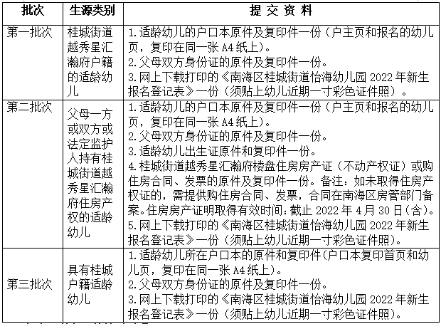
二、招生批次(按以下批次招录,录满即止)
第一批次:具有户籍登记地址为桂城街道越秀星汇瀚府住房的适龄幼儿【以户口本为准,截止到2022年4月30日(含)】。
第二批次:父母一方或双方或法定监护人,拥有桂城街道越秀星汇瀚府住房产权的适龄幼儿,但幼儿不具有桂城街道越秀星汇瀚府的户籍。如未取得住房产权证的,需提供购住房合同、发票,合同在南海区房管部门备案。【住房房产证明取得有效时间:截止到2022年4月30日(含)】。
第三批次:具有桂城户籍的适龄幼儿。【以户口本为准,截止到2022年4月30日(含)】
三、招生录取办法
1、第一批录取:在第一批符合条件的报名者中,若报名人数少于或等于幼儿园公布的招生学位数时,全部录取。若符合条件的报名人数多于招生人数时,则通过公开抽签方式确定入学资格,录满即止。
2、如有剩余学位,第二或第三批次以同样方式依批次录取。
四、招生年龄及人数

五、报名时间及相关手续
1、网上登记时间
从2022年6月1日10:00起至2022年6月5日17:00止,家长登录佛山市南海区桂城街道怡海幼儿园网站(幼儿园报名登记服务平台暂未开放,请大家持续关注南海桂城微信公众号(ID:nhguicheng),若幼儿园登记服务平台开启,我们会及时通知。)为幼儿进行报名资料登记。提交成功后,下载并用A4纸打印《南海区桂城街道怡海幼儿园2022年新生报名登记表》,并在指定位置上贴上孩子的近期一寸彩色证件照。
2、递交资料确认报名时间
为避免人群聚集、做好新冠病毒疫情防控工作,家长需严格按照网上登记系统提示的时间,带齐资料到园提交,确认报名(家长凭绿色“粤康码”和“行程卡”,经测查体温无发热并洗手、戴口罩后才能进园,无需带孩子到园)。
2022年6月8日(星期四)9:00—12:00、14:30—16:00幼儿家长前往桂城街道越秀星汇瀚府销售中心提交报名资料,向符合条件的报名者发放抽签号【双(多)胞胎只领取一个号码】。
3、须递交的资料及要求

备注:所有原件核对后退还。
4、递交报名资料地点
佛山市南海区桂城桂平路越秀星汇瀚府销售中心。
5、递交资料确认报名流程
(1)资料审查【包括核查通过网上下载打印的报名表、幼儿的户口本原件及复印件、父母的身份证原件及复印件、桂城街道越秀星汇瀚府楼盘住房房产证(不动产权证)或购住房合同、发票的原件及复印件、幼儿出生证原件和复印件】。
(2)交资料、领取抽签号【双(多)胞胎孩子共用一个抽签号】。
(3)离场。
六、报名情况公布
1、2022年6月8日,在幼儿园网站、微信公众号、对外公告栏公布招生报名情况。
2、若须抽签,则在6月8日19:00前,发布学位抽签通知。
七、学位抽签及录取结果公布
若须抽签,则抽签时间为:2022年6月9日(星期四)上午10:00。
抽签地点:越秀星汇瀚府销售中心。
特别说明:
1、允许20名在2022年6月8日取得抽签号的幼儿家长,在抽签前按到园先后顺序,凭抽签号、身份证和绿色“粤康码”和”行程卡”,并经测查体温无发热、洗手、戴口罩后进园,见证抽签过程。
2、抽签过程中如遇双(多)胞胎签号中签,则这一双(多)胞胎的孩子同时取得入学资格,即这个中签号占小班100、中班60、大班35个学位中的2(多)个学位,如此类推。
抽签结束后在6月9日下午于幼儿园网站、微信公众号、对外公告栏公布新生录取结果。
八、新生注册
1、2022年6月10日(星期五)上午8:30—12:00,下午14:30—17:00,取得入学资格的新生到园办理注册手续(注册详细要求另行发布通知)。
2、“招生对象”中规定的适龄儿童被桂城街道公办幼儿园录取的机会只有一次(即如果被其中一间街道公办幼儿园录取,就不能再报街道其他公办幼儿园)。
特别提醒:
1、凡过时不办理注册者视为自动放弃学位,幼儿园不再保留其学位。
2、如发现提交的资料作假,一律取消入读桂城街道公办幼儿园的资格。
九、收费标准
目前收费标准按照南发改价费【2021】30号、南发改费【2019】10号文件执行。鉴于幼儿园于2022年9月1日开学,开学前收费标准如有调整则按南海区发展和改革局最新核定的标准执行。代收代支费按实收取。
南发改价费【2021】30号、南发改费【2019】10号收费标准如下:

十、联系方式
1、地址:佛山市南海区桂城街道文萃路7号。
2、咨询电话:(0757)86328019
佛山市南海区桂城街道怡海幼儿园
二〇二二年三月三十日





