
佛山三水区招商越园幼儿园2022年秋季学期报名攻略
一、计划招生人数
小班:90人 (含本园教职工子女)
二、计划招生对象
同时具备以下三个条件的适龄儿童:
(一)身体条件:
身体健康,适宜集体生活。
(二)年龄条件:
小班:2018年9月1日-2019年8月31日出生。
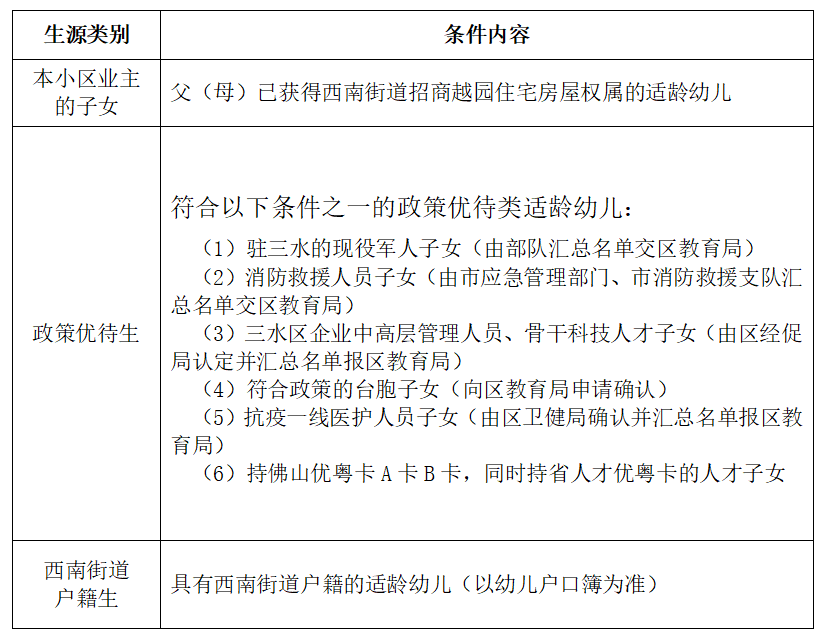
(三)报读条件:(符合以下条件之一均可报名)

三、报名时间
2022年4月7日(周四)上午8:30至4月10日(周日)下午17:30。网上报名系统将于上述时间段开放使用,早于或迟于该时间段报名均属无效。
四、报名办法
实行网上报名,不接受现场报名,具体报名步骤如下:
第一步:登录我园报名系统,按提示如实填写相关资料。
(一)电脑端登录报名入口为:点击进入
(二)手机端登录报名入口:点击进入
第二步:上传证件材料(以原件拍照形式上传,确保证件完整展示,文字、数字、印章清晰),提交后即完成报名。
(三)需要提交资料清单:

(四)报名名单公示
2022年4月18日—4月22日在“水韵西南”微信公众号、“佛山市三水区招商越园幼儿园”微信公众号公示符合报名条件的名单及直接录取人员名单、参与抽签人员的编号。





