
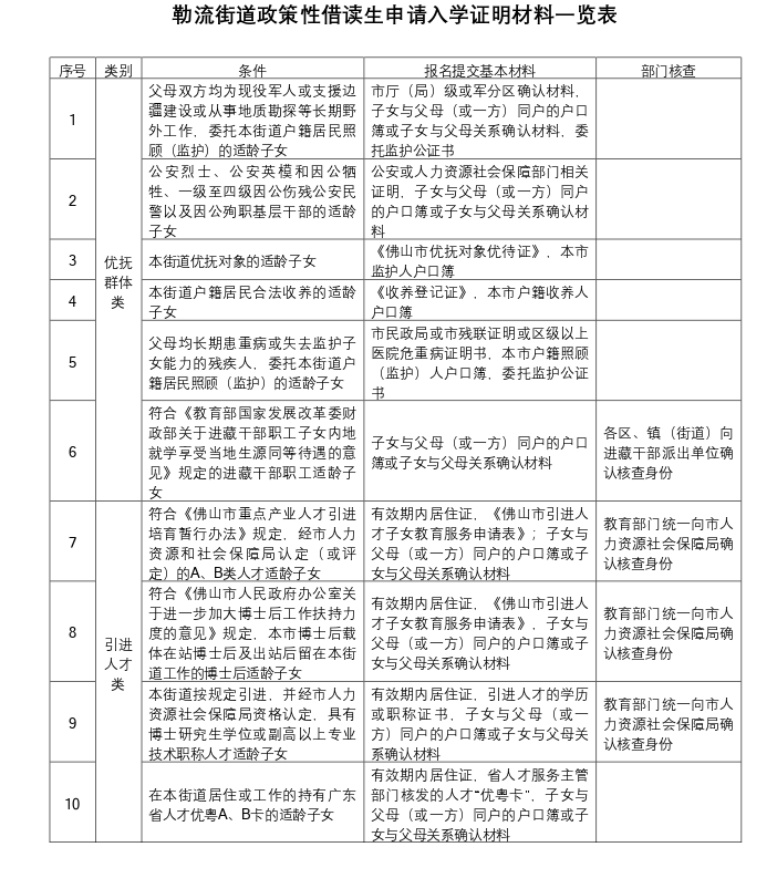
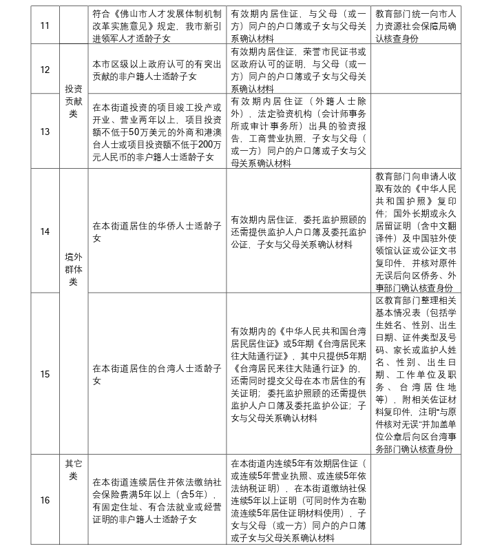
勒流街道政策性借读生申请入学证明材料一览表:



拓展材料:
育贤实验学校第一层招生范围报名人数超出学位数时,优先高层次人才子女录取,剩余学位摇号录取,未摇中的学生统筹到勒流中心小学或第二志愿其他学校入读;报名人数未达学位数时,报名学生全部录取,剩余学位放入第二层招生。第二层招生范围报名人数超过学位数时摇号录取,未摇中的本街道户籍适龄儿童统筹到原户籍所在地片区学校入学,未摇中的非本街道户籍的育贤实验幼儿园应届毕业生不再安排入学;报名人数未达学位数时,报名学生全部录取,剩余学位则按勒流社区借读生(政借生、高新技术企业工作人员子女,积分普借生)批次报名排位录取。摇号安排另行通知。从2022学年开始入学的小学新生不再安排全寄宿。





