
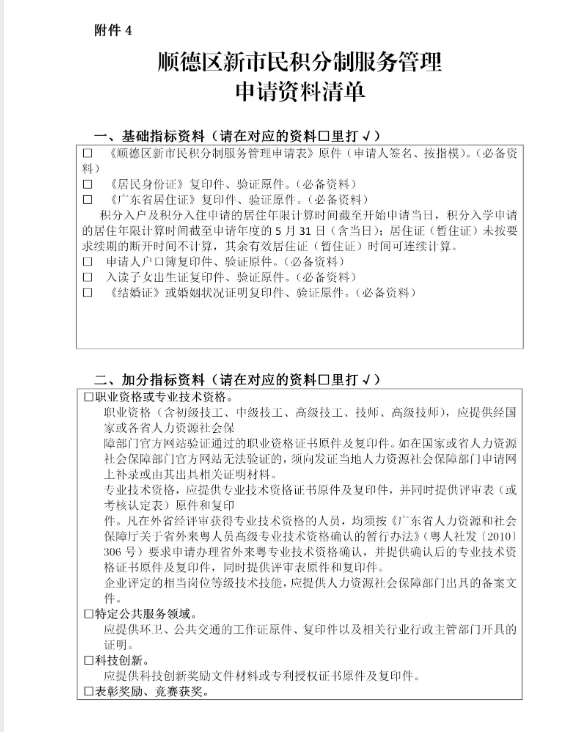
勒流街道2022年积分入学申请材料清单受理回执下载入口:点击下载

图源:匠心勒流部分截图
拓展材料:
在顺德区连续居住并依法缴纳5年及以上社保,且在目前居住的村(居)已连续居住满5年的,在目前居住地所在的村(居)范围学校申请入学。在顺德区连续居住并依法缴纳5年及以上社保,但在目前居住的村(居)连续居住不满5年的,在目前缴纳社保所在的村(居)范围学校申请入学。说明:上述5年为2017年5月1日到2022年4月30日为止,以月为界。
教育百科2022-07-03 21:21:35佚名

勒流街道2022年积分入学申请材料清单受理回执下载入口:点击下载

图源:匠心勒流部分截图
拓展材料:
在顺德区连续居住并依法缴纳5年及以上社保,且在目前居住的村(居)已连续居住满5年的,在目前居住地所在的村(居)范围学校申请入学。在顺德区连续居住并依法缴纳5年及以上社保,但在目前居住的村(居)连续居住不满5年的,在目前缴纳社保所在的村(居)范围学校申请入学。说明:上述5年为2017年5月1日到2022年4月30日为止,以月为界。
猪脚的拼音 猪脚的拼音怎么读