



图源:绿色陈村
拓展材料:
录取将按照以下批次,统筹安排符合条件的适龄儿童入学。
1、顺德区高层次人才适龄子女。
2、上级规定的优教服务对象适龄子女。
3、符合政策性借读条件的新市民适龄子女。招录顺序:志愿相同,积分高者优先录取。
如出现积分和志愿相同,则按以下顺序优先安排入学:
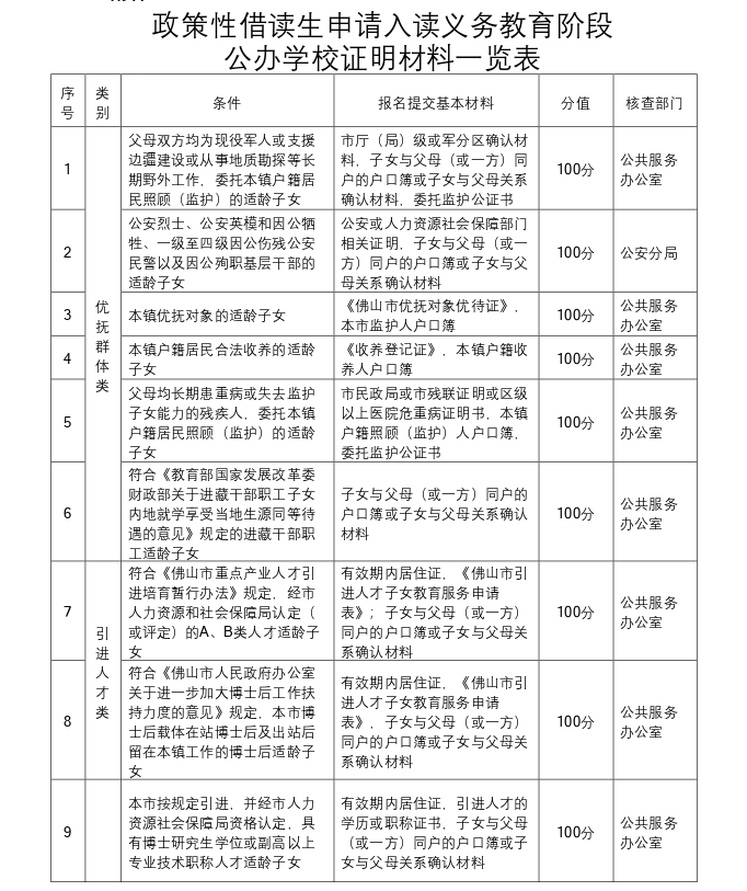
(1)优抚群体类的政策生;
(2)父母一方陈村户籍的政策生;
(3)引进人才类的政策生;
(4)连续缴纳5年社会保险的政策生;
(5)境外群体类的政策生;
(6)投资贡献类的政策生。
4、经镇经济发展办公室和教育办公室审核的高新技术企业人才子女。
5.经镇人才工作领导小组审核的人才子女。





