
一、公办学校学区划分
横沥镇现有中心小学(招生范围为小学一到六年级)、第二小学(招生范围为小学一到六年级)、实验学校(2019年招生范围为小学一年级)和横沥中学(招生范围为初中一到三年级)四间公办学校。中心小学、第二小学和实验学校三间学校按学区划分区域招生;横沥中学面向全镇范围招生,不划分招生学区。
二、公办学校学位安排原则
横沥镇公办学校近年来积极挖掘潜能,不断扩大招生范围,尽力满足本地户籍、积分入学、优惠政策群体、企业人才子女、特殊群体等五类生源(类别说明详见本公告第四项第4点)入学需求。2019年,随着东莞市入户政策措施进一步放宽,横沥镇户籍生源学生数量迎来历史最高峰值,公办学校因学位有限,预测仅能满足部分类别生源入读公办学位。
1、优先安排入读公办学校的生源类别(全部安排公办学位):
⑴本地户籍小学一年级、初中一、二、三年级生源。2019年5月31日前入户,优先安排公办;6月1日之后入户的,视学位情况安排。
⑵积分入学小学一年级积分排名前126名、初中一年级积分排名前132名、初中二年级积分排名前60名生源。
2、统筹安排入读公办学校的生源类别(按公办学位分配顺序补缺安排):
⑴本地户籍小学二年级至六年级插班生生源,补缺以户籍登记时间先后排位,时间越早排名越靠前,视公办学位空余数量确定安排名额;
⑵优惠政策群体、企业人才子女、特殊群体等三类小学一年级至六年级、初中一年级至二年级生源,补缺按公办学位分配顺序安排名额。
公办学位分配顺序如下:根据各个公办学校年级的招生计划人数,公办学位按照先后顺序,依次分配给本地户籍—>积分入学(仅限一年级)—>优惠政策—>企业人才(纳税大户、高新技术、倍增计划)—>特殊群体。
3、享受入读政府资金购买民办学位的生源类别(可自主择校):
因各种原因,申请入读公办学校后未能安排到公办学位的本地户籍、积分入学、优惠政策群体、企业人才子女、特殊群体等五类生源,凡是符合政府购买民办学位资格条件的,可自主选择入读横沥镇区域内民办学校,享受政府资金购买民办学位待遇。入读民办学位后,如期间无转学离开横沥镇区域或入读公办学校,政府资金将持续定额补贴至本阶段(小学阶段或初中阶段)学业完成。
三、购买民办学位和提供民办学位补贴说明
因横沥镇公办学位有限,无法满足所有学生入读公办学校的意愿。根据市招生工作相关文件精神,结合横沥镇实际情况,以政府购买镇内民办学位和民办学位补贴方式,提供给符合有关条件的学生使用。
(一)政府购买民办学位
政府购买民办学位定额标准为:10000元/学年/生,小学初中同价。该标准为定额补贴,包含免费义务教育公用经费补助和免费义务教育教科书补助。采用“先交后补”的方式,即先由家长向入读学校缴交每学期的学杂费,开学后由镇内民办学校收集符合条件的学生名单,再由镇财政将每学期的购买学位金额按以上定额标准发放给学生家长。横沥镇以外的民办学校,均不在政府购买学位范围内。
(二)提供民办学位补贴
计划提供民办学位补贴4545个,通过积分申请方式获得。积分制民办学校学位补贴标准,按全市统一标准执行。全镇范围内的民办学校均适用。
(三)随迁子女积分制学位供给数量
今年秋季横沥镇合计提供积分制学位合计4995个,其中公办学校318个,政府购买民办学校学位132个(详情见本项第一小点),政府提供民办学校学位补助4545个(详情见本项第二小点)。
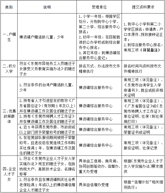
四、报名时间、地址和所需资料
(一)户籍小学一年级
中心小学、第二小学报名时间:年满6周岁(2013年8月31日及以前出生)的本镇户籍适龄儿童,按照户籍学区划分,于5月14-16日8:30至11:00;携带户口簿和预防接种证正本,分别到中心小学或第二小学报名;
实验学校报名时间:5月10日至5月31日(工作日8:30-12:00,14:30-17:30),到横沥镇综合服务中心1号厅报名。
(二)户籍初中一年级
目前在横沥镇中心小学和第二小学入读的本镇户籍学生,在就读小学登记;如果你的小孩已入户横沥镇,请及时告知在读学校更新学籍信息。在其它学校就读的本镇户籍学生,到横沥镇综合服务中心报名。
(三)其它类别和其它年级登记
户籍插班生、优惠政策和特殊群体等类别学生,请于2019年5月10日至5月31日(工作日8:30-12:00,14:30-17:30),到横沥镇沿江北路22号横沥镇综合服务中心1号厅办理。
积分入学按市教育局统一部署,全市统一开展报名。报名方式(微信或网站)和截止时间,以市教育局为准。
6月1日之后入户的户籍学生,视学位情况由宣教文体局统筹安排。
五、招生说明
1.上述的民办学校,仅指横沥镇辖区范围内的民办学校,包括:爱华学校、汇星学校、培英小学、远东小学、崇德学校、新厦小学、崇英小学、东豪学校、莞盛学校等9所。横沥镇以外的民办学校,均不在购买学位和民办补贴范围内。
2.已是小学、初中在校生不能申请留级重读,如入学后审核发现留级重读造成不能办理学籍档案的,由申请人承担后果。已在横沥公办学校就读的学生不接受转校申请。
3.对未按规定时间办理登记手续的或登记时间之后入户的横沥镇户籍学生,补登记手续为2019年6月26日-30日(上午8:30-11:30,下午2:30-5:00)(逾期不予办理,可次年再行申请)。对于补登记的横沥户籍生,根据横沥镇宣教文体局统筹处理,或下一学年再行申请。
4.被横沥公办中小学录取后的户籍生要及时报到,如不按时报到的视为自动放弃学位,如之后又申请回横沥就读的,统筹安排到政府购买学位的民办学校就读。
5.相关招生信息可登陆东莞横沥网http://www.dg.gov.cn/hengli/或关注“文明横沥”微信公众号了解与下载。
6.本公告由横沥镇宣传教育文体局负责解释。本公告仅适用于2019年秋季招生工作,2020年秋季招生办法另行制订。
7.咨询电话:横沥教育办0769-83733203:;横沥镇新莞人服务管理中心(积分入学):83716488;横沥镇综合服务中心:81010988。
入学工作常见问题收集
问题一:我是新入户横沥的,问小孩一定可以入读公办学校吗?
答:2019年,随着东莞市入户政策措施进一步放宽,横沥镇户籍生源学生数量迎来历史最高峰值,公办学校学位限,无法满足所有户籍生源入读,尤其是插班生。若学位不足而安排入读镇内民办学校的,可享受政府购买民办学位待遇。
问题二:我是来横沥工作的务工人员,问小孩入读公办学校有哪些方式?
答:一是通过积分制方式申请入读,积分高者安排入读公校(视公办学位数量而定);二是企业人才,若你就职的单位符合企业人才入学优惠政策条件的,且企业优先推荐了你;三是入户横沥户籍。若公办学校学位不足,可能安排到政府购买民办学位。
问题三:今年投入使用的实验学校的具体位置?是否实行九年义务教育?食宿和校车接送如何?是否接插班生?
答:实验学校位于东莞市横沥镇隔坑村金龙路(原瑞邦鞋厂所在地),实验学校是九年一贯制学校,中午可提供午餐和午休,小学阶段不寄宿。实验学校自身不设校车,接送问题可咨询联系村委会、阳光校巴或自行接送。2019年实验学校仅招收一年级学生,不接受插班生。
问题四:我已经入户横沥镇,能否选择在原来的镇内民办学校继续就读,享受政府购买学位?
答:可以选择在原校就读,经申请可享受政府购买民办学位待遇,即10000元/学年/生(包含免费义务教育公用经费补助和免费义务教育教科书补助),补贴至本阶段学业结束。在横沥镇综合服务中心申请。
问题五:小学未达到入学年龄是否可以提前入读?
答:不可以,小学一年级须年满6周岁(即2013年8月31日前出生,其他年级递年增加)。前期有个别媒体说,入学年龄界限调整为12月31日,根据省教育厅有关通知规定,广东省仍以8月31日为分界线。
问题六:横沥镇户籍,但户口簿登记居住地址不在学区划分范围的新生,以及因实际居住地与户口簿地址不一致的情况下去哪里报名?
答:有上述情况的家长可以凭有效居住证明,选择申请就近的公办学校入读,到横沥镇综合服务中心报名。
问题七:今年新迁入横沥镇户籍,适龄儿童小学升初中去哪里报名?
答:目前在其他学校入读的本镇户籍学生,请到横沥镇综合服务中心报名;原在横沥镇中心小学和第二小学入读的本镇户籍学生,在就读小学登记。
问题八:公办学位安排的优先次序。
答:起始年级:本地户籍→积分入学→优惠政策→企业人才→特殊群体。非起始年级:优先安排户籍学生,若学位不足的,后期入户的学生,以及优惠政策、企业人才、积分入学和特殊群体的插班生,均以民办学校解决为主,享受政府购买民办学校学位待遇。
问题九:父母一方是横沥镇户籍,小孩非本镇户籍可以入读公办学校吗?
答:由于今年入户人数急剧增长,属此情况的,视剩余学位情况酌情考虑。建议申请人在本学年报名截止前把小孩户口迁到横沥镇。
问题十:父母和小孩都是东莞市非横沥镇户籍的,因工作或居住原因,能否就近入读横沥的公办学校?
答:强烈建议到户籍所在地报名。横沥镇公办学位有限,能够安排入读横沥镇公办学校的概率不高。建议申请人把户口迁到横沥镇,同城迁户的手续相对简单一些。





