
为确保适龄儿童接受义务教育的权利,促进教育事业优质均衡发展,进一步明确和规范南城街道各公办小学学区划分,根据各公办小学学位供给情况,特制定本学区划分规定。
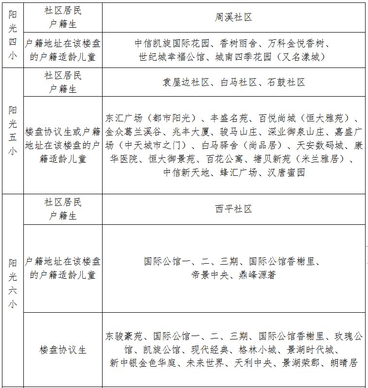
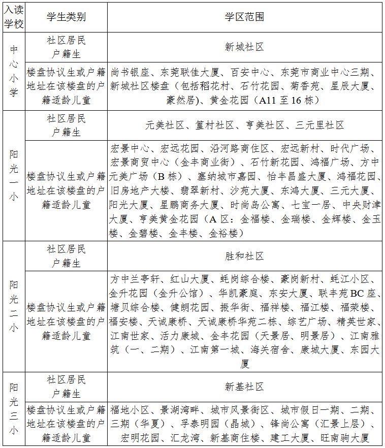
一、学区划分范围
备注:根据《关于楼盘业主子女入读公办学校规范管理工作的通知》(南城办〔2013〕36号),楼盘协议生指的是与南城街道办事处签订有委托办学协议的楼盘的业主子女,根据规定,必须是在该楼盘核定学位数内且符合入读条件的一手楼盘业主的一户一个子女,租户或二手业主子女不解决入读公办学校;与南城街道办事处签订协议的楼盘的入学指标使用完后,不再办理委托办学事宜,业主子女可通过入户南城、积分入学等优惠政策入读公办学校。
二、有关楼盘学区说明
(一)精英名都:该楼盘的楼盘协议生,根据协议安排至中心小学入读,户籍地址在该楼盘的户籍生安排至阳光五小入读。(
二)御花苑:该楼盘(一、二期)的楼盘协议生,根据协议安排至中心小学入读,户籍地址在该楼盘的户籍生安排至阳光七小入读。
(三)万科金域华府:该楼盘(一、二期)的楼盘协议生,根据协议安排至中心小学入读,户籍地址在该楼盘的户籍生安排至阳光三小入读。
(四)新豪园广场(希尔顿广场):该楼盘的楼盘协议生,根据协议安排至阳光二小,户籍地址在该楼盘的户籍生安排至阳光一小。
(五)盛世凯旋住宅小区(名门世家):该楼盘的楼盘协议生,根据协议安排至阳光五小,户籍地址在该楼盘的户籍生安排至阳光一小。
(六)世博领寓、凯名轩:这两个楼盘的协议生,根据协议安排至阳光二小入读,户籍地址在该楼盘的户籍生,户籍隶属新城社区安排至南城中心小学入读。
(七)东江之星2、4号住宅楼:该楼盘的户籍生今年将结合学校学位情况统筹安排到阳光一小、阳光二小、阳光三小以及其它小学就读。
三、其他
1.本暂行规定执行后,每年根据实际情况对本规定进行相应修改,规定的解释权属于南城教育管理中心。2.如当年任何一个学区范围出现超预期规模标准班额人数,教育管理中心有权对该学区范围人数进行调整,将超额学生人数调整到其它有学位的学校,使班额人数相对合理。南城教育管理中心2020年5月13日




