
为进一步规范我镇义务教育招生入学秩序,落实“阳光招生”,维护教育公平,努力让每个孩子享有公平而有质量的教育,根据《东莞市2022年义务教育阶段学校招生入学工作指导意见》《东莞市非户籍适龄儿童少年接受义务教育实施办法》(东府〔2020〕31号)、《东莞市义务教育阶段非户籍适龄儿童少年积分制入学积分方案》(东府〔2020〕32号)和《关于延长〈东莞市非户籍适龄儿童少年接受义务教育实施办法〉和〈东莞市义务教育阶段非户籍适龄儿童少年积分制入学积分方案〉文件有效期限的通知》(东府函〔2022〕50号)等文件精神,结合我镇义务教育阶段公办学校实际情况,制定本办法。
今年全市义务教育阶段学校起始年级将继续实行网上报名和网上录取。所有本市户籍和非本市户籍适龄儿童少年申请本市小学一年级或初中一年级学位,非户籍适龄儿童少年申请积分制入学学位(含民办学位补贴),均须在规定时间内通过以下网站、微信公众号或APP登录“东莞市义务教育阶段学校统一招生平台”(简称“招生平台”)进行入学报名。
(电脑版)网址:https://zs.dg.cn;
(手机版):“东莞慧教育”微信公众号(订阅号),“东莞市教育局”微信公众号(服务号),i莞家微信公众号,i莞家APP。
入学年龄
1.小学一年级:年满6周岁(即2016年8月31日及以前出生),在全国中小学生学籍信息管理系统没有学籍信息的适龄儿童;
2.初中一年级:在全国中小学生学籍信息管理系统有正常学籍的小学应届毕业生;
3.义务教育学校不实行留级制度。因身体状况确需延缓入学的沙田户籍适龄儿童少年,由其父母或者其他法定监护人按规定向我镇教育管理中心提出申请(具体申请资料详见下文),我中心审核同意后延缓一年入学。若不提前提交延缓入学的申请,明年只能由镇教育管理中心统筹安排公办学位。统筹学位不一定是原户籍地对应安排的公办学位。
4.适龄插班生:小学非起始年级转学(插班生)必须要在满6周岁入学(统计至当年8月31日,含8月31日)的基础上,符合相应的入学年龄,且在全国中小学生学籍信息管理系统有正常学籍。
招生对象
1.起始年级(小学一年级、初中一年级):户籍适龄儿童少年,符合市级或以上优待政策的适龄儿童少年,符合镇街优待政策的适龄儿童少年,以及积分制入学的非户籍适龄儿童少年。
2.沙田户籍小学、初中插班学生。
3.积分制入学的非户籍小学适龄插班学生。
招生办法
(一)起始年级的入学程序
完整的招生流程:网上报名→初审结果公布→志愿填报→公布录取结果→注册缴费→数据整理→学籍建立。
1. 网上报名
报名方式:实行网上报名(具体方式详见上文)。
报名时间:2022年5月9日10:00-5月18日17:30(逾期平台将自动关闭,不能再登录报名)
信息填写:符合条件的学生家长须在报名时间内登录“招生平台”,填写“学生基本信息”“监护人基本信息”及有关信息,上传规定的证件照片。申请积分制入学的学生家长按积分方案要求填写相关信息。网上报名期间内,填写的信息可多次修改;网上报名时间结束后,招生平台关闭不再接受网上报名和修改。
2. 初审结果公布
(1)网上报名时间结束后,各有关职能部门对报名资料进行初审,初审结果于2022年6月1日公布;学生家长登录招生平台查询并“网上确认”初审结果。“网上确认”初审结果后,家长不能再对报名信息和初审结果进行修改或复核,请家长确认初审结果无误后再进行志愿填报。
(2)初审结果复核时间:2022年6月1日9:30-6月13日12:00。初审不通过或对初审结果、积分结果有异议的学生家长,先按复核指引在规定时间内提出复核,复核通过后须在志愿填报时间结束前完成志愿填报。其中:
A.因证件号码错误申请复核的,须在2022年6月6日17:30前修正证件号码后重新送审;
B.证件号码正确但对初审结果有异议的,须在2022年6月13日12:00前提出复核。
3. 志愿填报
(1)志愿填报时间:2022年6月1日9:30-6月13日17:30。学生家长“网上确认”初审结果后,须在规定时间内完成志愿填报。志愿填报期间,志愿填写可多次修改,志愿填报时间结束后,招生平台自动关闭不再接受志愿修改和补充。
(2)志愿类别
户籍学生:可自选填报“户籍地公办学校”“优待政策学位”或“民办学校”志愿类别中一项或多项学位;
非户籍学生:可自选填报“积分制入学”“优待政策学位”或“民办学校”志愿类别中一项或多项学位。
(3)志愿填报注意事项
各园区、镇(街道)户籍学生和优待政策学生的入学条件及学位安排,以属地教育部门公布的招生方案为准,学生家长须在志愿填报前了解属地招生入学有关规定。
注意:申请了积分制入学的非户籍学生须至少填报1所积分制入学申请镇街所在地的民办学校。
1. 公布录取结果
镇教育管理中心于2022年7月6日在招生平台上公布户籍学生、优待政策学生以及积分制入学学生的学位安排结果。
2. 注册缴费
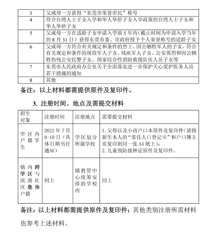
(1)学生注册缴费。学生家长根据招生平台上的录取结果,于2022年7月8日-10日选择其中1所有录取结果的学校注册缴费。具体每所学校的注册缴费时间和要求以学校注册须知为准。逾期未注册缴费的申请人视为自动放弃录取资格。
(2)学校注册确认。注册缴费时,家长在招生平台点击注册学校的“注册码”,注册学校在招生平台接收到学生的“注册码”后,须在2022年7月11日17:30前登录招生平台为已注册的学生进行“注册确认”。
(3)招生平台实行查重管理,已被学校“注册确认”的申请人,不能再到其他学校注册或补录。各学校须在全市规定的注册时间内确定学校的注册时间。
3. 数据整理
招生工作结束后,镇教育管理中心做好数据整理上传;市教育局对学生报名数据以及录取数据随机抽查。
4. 学籍建立
开学后,各中小学在学籍系统上为新生建立学籍信息。凡未经招生平台招录的学生不能在学籍系统上建立学籍,因私下招生、超计划招生、违规招生等行为造成学生学籍无法正常办理的,其责任和后果由学校、申请人家长自负。市、镇两级教育部门开学后将对招生平台和学籍系统数据进行匹对核查,核查结果将与学校评优评奖、民办学校年检以及明年招生计划挂钩。
(二)小学一年级户籍生(含优待政策群体)
4.学位安排办法
所有公办小学按照下列顺序安排:(1)户籍地址所对应学区内的学生;(2)跨学区及滨港社区集体户的户籍学生;(3)优待政策群体及其他学生。当报名人数超过学校的招生计划数时,镇教育管理中心将按申请人入户沙田时间先后顺序、家庭住址以及全镇公(民)办小学学位剩余情况进行统筹调配。公办学位不足的,将通过政府购买服务方式解决(具体实施办法另行通知)。
注册时间结束后新入户、其他符合条件未报名及逾期未注册的学生,需到镇教育管理中心递交申请材料,递交材料截止日期是7月22日(逾期将不再受理),经审核后根据全镇公(民)办小学学位剩余情况进行统筹调配。若公办学位不足,将通过政府购买服务方式解决(具体实施办法另行通知)。
5.延缓入学
因身体原因确需延缓入学的适龄儿童少年,由家长提出申请,并将延缓入学申请书、学生户口页、户主页、医院出具的证明(原件与复印件),于5月27日前上交到镇教育管理中心备案。
(三)初中一年级户籍生(含优待政策群体)
由于沙田户籍学生急剧增长,沙田实验中学的宿舍不一定能安排全部学生入住,届时将视沙田实验中学宿舍床位情况统筹安排部分学生走读,具体措施另行通知。
3.学位安排办法
公办初中按照下列顺序安排:(1)沙田镇户籍学生;(2)优待政策群体及其他学生。当报名人数超过学校的招生计划数时,镇教育管理中心按申请人入户沙田的时间先后顺序结合全镇公(民)办初中学位实际情况进行统筹调配。
注册时间结束后新入户、其他符合条件未报名及逾期未注册的学生,需到镇教育管理中心递交申请材料,递交材料截止日期是7月22日(逾期将不再受理),经审核后根据全镇公(民)办初中学位实际情况进行统筹调配。若公办学位不足,将通过政府购买服务方式解决(具体实施办法另行通知)。
(四)本镇户籍非起始年级(插班生,不需网上报名)
1.入学年龄和条件
(1)小学非起始年级转学必须要在满6周岁入学(统计至当年8月31日,含8月31日)的基础上,符合相应的入学年龄,且在全国中小学生学籍信息管理系统有正常学籍;
(2)初中非起始年级转学,必须要与原就读年级相衔接,且要在全国中小学生学籍信息管理系统有正常学籍;
(3)义务教育阶段学校不实行留级制度。
2.报名与申请办法
需插班入读公办学校非起始年级的户籍生,请在规定时间内到沙田镇教育管理中心提交纸质申请材料,具体材料:父母及小孩户口本原件及复印件;小孩与父母户口分开的,需提供亲子关系证明材料(包括但不限于出生证);在东莞市外就读的学生,还需提交“学籍信息卡”;申请初中插班学位,不需提供居住地证明材料;申请小学插班学位,则需提供清晰的居住地证明材料。
居住地证明材料:住房产权证或购房合同;租房居住的要提供已租住的租房合同(3个月以上)+“已核查”的莞e申报截图(需有清晰的租住地址、租住时间、学生家长的姓名和身份证号等主要信息)。
3.申请时间:5月17日至5月27日(工作日)。
4.申请地点:“沙田镇政务服务中心”综合一区2号窗口(港口大道沙田段660号)
5.学位安排办法
镇教育管理中心将结合申请人的家庭住址、申请意愿和申请人入户沙田的时间,结合公办学校学位的实际情况统筹安排入学。当报名人数超过公办学校的招生计划数时,镇教育管理中心将根据全镇公(民)办学校学位的实际情况进行统筹调配。若公办学位不足,将通过政府购买服务方式解决(具体实施办法另行通知)。
(五)非东莞户籍起始年级
非东莞市户籍适龄儿童少年(含香港、澳门户籍),可申请我市积分制入学,具体请按《东莞市义务教育阶段非户籍适龄儿童少年积分制入学积分方案》执行。积分制入学群体只需网上报名,不需提交纸质材料。
符合市、镇优待政策群体除了进行网上报名,还须在规定时间内提交纸质申请材料(详见上文)。
(六)非东莞户籍非起始年级
根据《东莞市义务教育阶段非户籍适龄儿童少年积分制入学积分方案》,镇教育管理中心将在5、6月(以市日程安排为准)公布我镇各公办小学各年级的插班积分学位数,家长可根据自身实际情况,按积分入学方案相关要求进行申请。
市外转入的非本市户籍学生,在2022年5月18日前提出转学申请的,其家长方须持本市有效《广东省居住证》或在本市办理有效居住登记;5月18日后提出转学申请的,其家长方须持本市有效《广东省居住证》。
其他问题
1.逾期未报名、未注册或新入户的户籍生入学问题。户籍学生须严格按照招生日程安排网上报名,逾期未报名或逾期未注册的户籍学生,以及户籍在网上报名截止时间后有调整的户籍学生,如需申请户籍地公办学位,需向我镇教育管理中心提出书面申请,递交申请材料截止日期是7月22日(逾期将不再受理)。镇教育管理中心审核资料后,统一在招生平台上补录。该批次补录的学生由镇教管中心根据学位剩余情况,统筹安排学位。若公办学位不足,将通过政府购买服务方式解决(具体实施办法另行通知)。
2.户籍生放弃民办学位选择回户籍地公办学校问题。已到民办学校注册的户籍学生,如因特殊情况需要回户籍地公办学校就读,需向我镇教育管理中心提出书面申请,递交申请材料截止日期是7月22日(逾期将不再受理)。镇教育管理中心结合学位实际统筹安排,统筹学位不一定是原户籍地对应安排的公办学位。若公办学位不足,将通过政府购买服务方式解决(具体实施办法另行通知)。
3.网上报名设备问题。适龄儿童少年的家庭不具备网上报名条件的,其父母或其他法定监护人可在报名时段内前往所就读的幼儿园、中小学,各幼儿园、中小学需提供网上报名的设备和指导。
其他说明
1.在规定时间内报名和递交纸质材料的先后顺序与学位安排无关。
2.所有提交的纸质材料需审核原件并收取复印件。
3.申请人所提供的材料必须真实有效,如提供虚假材料,一经核实,取消其当年公办学校的入学资格。
公办学校招生计划
注册地点及咨询电话





